35 лет СНГ
Исполнительный комитет Содружества Независимых Государств

СОДРУЖЕСТВО  НЕЗАВИСИМЫХ  ГОСУДАРСТВ

 

СОВЕТ  ГЛАВ  ПРАВИТЕЛЬСТВ

 



Решение о Межгосударственной программе инновационного сотрудничества государств – участников СНГ на период до 2020 года

 

от 18 октября 2011 года

город Санкт-Петербург

 

 

 

Изменения и дополнения согласно документу:

Решение об актуализации Межгосударственной программы  инновационного сотрудничества государств – участников СНГ  на период до 2020 года

Экономический совет Содружества Независимых Государств от 18.03.16, Москва [05368]

 

Совет глав правительств Содружества Независимых Государств

 

решил:

 

1. Принять Межгосударственную программу инновационного сотрудничества государств – участников СНГ на период до 2020 года (прилагается).

2. Заказчику – координатору Программы внести предложение по Оператору Программы на рассмотрение Экономического совета СНГ в декабре 2011 года.

3. Возложить:

на Межгосударственный совет по сотрудничеству в научно-технической и инновационной сферах функции Наблюдательного совета Программы;

на национальных разработчиков Программы функции национальных контактных центров;

на головного разработчика Программы функции координационного и методического центра по методическому обеспечению и организации взаимодействия национальных контактных центров.

4. Заказчику – координатору Программы и головному разработчику совместно с национальными заказчиками и разработчиками Программы разработать с учетом предложений государств – участников Программы и пунктом 3 настоящего Решения проект  Комплекса мероприятий по реализации Программы и внести его на рассмотрение Совета глав правительств СНГ в первом полугодии 2012 года.

5. Экономическому совету СНГ при необходимости принимать решения об актуализации Программы по мере ее реализации.

6. Исполнительному комитету СНГ ежегодно информировать Экономический совет СНГ о ходе реализации Программы.

 

От Азербайджанской Республики

От Российской Федерации

 

 

 

 

--------

В.Путин

 

 

От Республики Армения

От Республики Таджикистан

 

 

 

 

Т.Саркисян

А.Акилов

 

 

От Республики Беларусь

От Туркменистана

 

 

 

 

М.Мясникович

--------

 

 

От Республики Казахстан

От Республики Узбекистан

 

 

 

 

К.Масимов

--------

 

 

От Кыргызской Республики

От Украины

 

Исполняющий обязанности Премьер-министра

 

 

О.Бабанов

Н.Азаров

 

 

От Республики Молдова

 

 

 

 

 

В.Филат

 

 

с оговоркой

 

 

 

 


 

 

 

УТВЕРЖДЕНА

Решением Совета глав правительств СНГ о Межгосударственной программе инновационного сотрудничества государств – участников СНГ на период
до 2020 года

от 18 октября 2011 года

 

 

 

 

 

 

 

 

 

 

Межгосударственная программа
инновационного сотрудничества
государств – участников СНГ
на период до 2020 года

 


 

I.                  Паспорт Программы

Наименование
Программы

Межгосударственная программа инновационного сотрудничества государств – участников СНГ на период до 2020 года

Основание для разработки и актуализации Программы

Решение Совета глав правительств СНГ от 14 ноября 2008 года о разработке Межгосударственной целевой программы инновационного сотрудничества государств – участников СНГ на период до 2020 года;

Решение Совета глав правительств СНГ от 20 ноября 2009 года об Основных направлениях долгосрочного сотрудничества государств – участников СНГ в инновационной сфере;

Решение Совета глав правительств СНГ от 22 мая 2009 года о Плане мероприятий по реализации первого этапа (2009–2011 годы) Стратегии экономического развития Содружества Независимых Государств на период до 2020 года;

Решение Совета глав правительств СНГ от 19 ноября 2010 года о ходе подготовки предварительного проекта Межгосударственной целевой программы инновационного сотрудничества государств – участников СНГ на период до 2020 года[1];

Решение Совета глав правительств СНГ от 19 мая 2011 года о предварительном проекте Межгосударственной программы инновационного сотрудничества государств – участников СНГ на период до 2020 года;

Решение Экономического совета СНГ от 18 июня 2013 года о ходе выполнения Комплекса мероприятий на 2012−2014 годы по реализации Межгосударственной программы инновационного сотрудничества государств − участников СНГ на период до 2020 года

 

 

 

Заказчик – координатор Программы

Федеральное агентство по делам Содружества Независимых Государств, соотечественников, проживающих за рубежом, и по международному гуманитарному сотрудничеству (Россотрудничество)

Национальные государственные заказчики Программы

от Республики Армения Министерство экономики;

от Республики Беларусь
Государственный комитет по науке и технологиям;

от Республики Казахстан
Министерство по инвестициям и развитию;

от Кыргызской Республики
Министерство образования и науки;

от Республики Молдова
Агентство по инновациям и трансфера технологий Академии наук;

от Российской Федерации
Министерство образования и науки;

от Республики Таджикистан
Министерство экономического развития и торговли;

от Украины
Министерство экономики Украины – национальный координатор программы;

Государственный комитет Украины по вопросам науки, инноваций и информатизации – национальный государственный заказчик

 

 

 

Головной разработчик Программы

Разработчик актуализированной редакции Программы

 

 

Государственный университет – Высшая школа экономики, Российская Федерация

Российский экономический университет им. Г.В.Плеханова

 

 

 

Национальные контактные центры Программы

от Республики Армения ГНКО
«Национальный центр инноваций и предпринимательства;

от Республики Беларусь
Белорусский институт системного анализа и информационного обеспечения научно
-технической сферы (БелИСА);

от Республики Казахстан
акционерное общество «Национальное агентство по технологическому развитию» (АО «НАТР)»;

от Кыргызской Республики
Кыргызско-Российский Славянский университет им. Б. Ельцина, Управление инновациями в образовании и науке;

от Республики Молдова
Агентство по инновациям и трансфера технологий Академии наук;

от Российской Федерации
Российский университет дружбы народов (РУДН);

от Республики Таджикистан
Академия наук;

от Украины
Институт экономики и прогнозирования национальной Академии наук (при участии отраслевых институтов)

 

 

 

Цель Программы

создание условий для повышения глобальной конкурентоспособности экономики государств – участников СНГ, трансформации ее в социально ориентированную инновационную экономику, реализации приоритетов экономического развития в инновационной сфере на основе эффективного взаимодействия национальных инновационных систем в интегрируемом инновационном пространстве, утверждения международного авторитета Содружества как одного из мировых центров технологического лидерства

Задачи Программы

главная задача: создание межгосударственного инновационного пространства, объединяющего возможности национальных инновационных систем.

Задачи, решаемые при выполнении программных мероприятий, для достижения поставленных целей Программы:

развитие межгосударственной кооперации в инновационной сфере;

мобилизация и развитие научно-технологического потенциала;

формирование системы кадрового обеспечения межгосударственного инновационного сотрудничества;

совместное эффективное использование и развитие инновационной инфраструктуры;

развитие системы межгосударственного регулирования инновационной деятельности

Важнейшие целевые индикаторы и показатели Программы

национальные стратегические (макро) экономические, социальные показатели и показатели конкурентоспособности.

Программные показатели: национальные показатели по системе показателей Европейского инновационного индекса.

Оперативные целевые показатели реализации мероприятий и проектов

Сроки реализации Программы

2012–2020 годы

Финансовое обеспечение реализации Программы

финансирование мероприятий и инновационных проектов, реализуемых в рамках  МЦП, которым решением Совета глав правительств СНГ придан статус структурного элемента Программы,  осуществляется в соответствии с Порядком разработки, реализации и финансирования МЦП  СНГ, утвержденным Решением Совета глав правительств СНГ от 16 апреля 2004 года.

Финансирование мероприятий и инновационных проектов, не включенных в МЦП, которым решениями Совета глав правительств СНГ придан статус «проектов Программы», осуществляется за счет средств, поступающих из внебюджетных источников, и средств национальных бюджетов государств – участников СНГ в рамках национальных программ и/или в пределах средств, предусматриваемых министерствам и ведомствам на осуществление ими своих функций.

Объемы и источники финансирования мероприятий, инновационных и инвестиционных проектов определяются в каждом конкретном случае в решениях Совета глав правительств СНГ об их разработке и реализации

Ожидаемые конечные результаты реализации Программы

главный ожидаемый результат Программы – сформированное межгосударственное инновационное пространство и эффективно функционирующая система межгосударственного инновационного сотрудничества государств – участников СНГ


II. Содержание проблемы и обоснование
необходимости ее решения программным методом
на межгосударственном уровне

 

Программно-целевой метод реализации государственной политики является одной из форм цивилизованного регулирования государством динамики своего социально-экономического развития в условиях формирования рыночной экономики. Реализация  приоритетов социально-экономического развития на государственном или межгосударственном уровне осуществляется посредством национального (межнационального, межгосударственного) программирования.

В Содружестве Независимых Государств были разработаны и приняты Межгосударственная научно-техническая программа «Создание конкурентоспособных на мировом рынке сварных конструкций, ресурсосберегающих технологий, материалов и оборудования для сварного производства», Межгосударственная научно-технологическая программа создания системы сейсмологического мониторинга территорий государств − участников СНГ, Межгосударственная программа по разработке стандартов в области безопасности и охраны труда на взаимопоставляемую продукцию на 2000−2005 годы и др.

Для формирования эффективных механизмов  финансирования научных исследований и технологических разработок государств − участников СНГ целесообразно исследовать и по возможности применить в том числе существующий международный опыт.

Межгосударственная программа инновационного сотрудничества государств – участников СНГ на период до 2020 года (далее – Программа) инициирована Решением Экономического совета СНГ от 20 июня 2008 года, одобрившего в основном проект Обоснования по разработке проекта Программы, подготовленного Министерством экономики Украины, и разработана в соответствии с решениями Совета глав правительств СНГ от 14 ноября 2008 года о разработке Межгосударственной целевой программы инновационного сотрудничества государств – участников СНГ на период до 2020 года, от 22 мая 2009 года о Плане мероприятий по реализации первого этапа (2009–2011 годы) Стратегии экономического развития Содружества Независимых Государств на период до 2020 года, от 20 ноября 2009 года об Основных направлениях долгосрочного сотрудничества государств – участников СНГ в инновационной сфере, от 19 ноября 2010 года о ходе подготовки предварительного проекта Межгосударственной целевой программы инновационного сотрудничества государств – участников СНГ на период до 2020 года и от 19 мая 2011 года о предварительном проекте Межгосударственной программы инновационного сотрудничества государств – участников СНГ на период до 2020 года.

В одобренном Экономическим советом СНГ проекте Обоснования дана подробная характеристика проблемы, анализ причин ее возникновения, обоснование связи проблемы с целями экономического развития государств – участников СНГ на период до 2020 года, обоснована актуальность межгосударственного инновационного сотрудничества программно-целевыми методами на межгосударственном уровне, дана оценка возникающих при этом преимуществ и рисков, а также определены состояние и перспективы сотрудничества государств – участников СНГ в инновационной сфере.

Предлагаемый вариант рамочного комплексного построения Программы позволит обеспечить неразрывность процесса развития науки и инноваций в государствах – участниках Программы, сформулировать задачи межгосударственного инновационного сотрудничества, использовать существующие национальные и разработать в рамках Содружества новые механизмы их реализации, соответствующие современным требованиям перехода к инновационному пути развития экономики и экономике знаний. Программа позволит обеспечить отработку механизмов государственной поддержки инновационной сферы, ее координацию, осуществить рациональный выбор межгосударственных приоритетов и критических технологий как предмета сотрудничества, развить научно-технический и инновационный  потенциал участников Программы на долгосрочный период, расширить круг инновационно активных компаний и повысить привлекательность инновационной деятельности для молодых ученых, инженеров и специалистов, развить инновационную культуру.

Программа построена на общих принципах, сформулированных в Основных направлениях долгосрочного сотрудничества государств – участников СНГ в инновационной сфере, с дополнениями, вытекающими из необходимости ее координации с другими международными, межгосударственными и национальными программами:

комплексность;

научная обоснованность;

системность;

единство целеполагания;

гласность;

конкурентность;

прозрачность;

самостоятельность и равенство;

соблюдение национальных интересов;

взаимодополняемость Программы по отношению к национальным программам в научно-технической и инновационной сферах;

совместимость и согласованность с основными международными программами инновационного развития;

единство и комплексность прогнозов, стратегических программ и планов;

единство процесса разработки, обеспечения возможности исполнения и проверки выполнения поставленных задач.

Ключевое значение имеет принцип совместимости Программы с крупнейшими международными и национальными программами в сфере инновационного и научно-технического развития и ее соответствие методологии, апробированным методам формирования этих программ и лучшей мировой и европейской практике.

Программа является инструментом, способствующим достижению национальных стратегических целей экономического развития на базе использования преимуществ создаваемого единого инновационного пространства государств – участников СНГ и объединяющим усилия на приоритетных направлениях научно-технической деятельности, включая коммерциализацию ее результатов.

Межгосударственное инновационное пространство в Программе рассматривается в следующем качестве:

социокультурная, экономическая и информационная среда, в которой государства проводят совместные действия по развитию науки и техники; внедрению в производство новых технологий, обеспечивающих выпуск конкурентоспособных на мировом рынке товаров и услуг; объединению научно-технологического потенциала, усилий и ресурсов на новых прорывных направлениях исследований для устойчивого развития национальной экономики;

общность институтов, принципов и механизмов реализации государственной научно-технической и инновационной политики, гармонизации государственных программ, стандартов и требований по формированию и реализации инновационных проектов, непротиворечивость законодательству, регулирующему функционирование и развитие национальных инновационных систем, сочетаемых с равными возможностями использования результатов научно-технической деятельности в интересах государств – участников СНГ, их граждан и Содружества в целом.

Общественные организации, международные организации, институты развития, частные компании, деловые сообщества, имеющие возможность содействовать внедрению инноваций, предложению проектов для включения в Программу, могут быть ассоциированными участниками или партнерами Программы.

Программа является эффективным механизмом формирования и функционирования инновационного пространства государств – участников СНГ.

Участниками Программы могут быть:

действительные участники – государства – участники СНГ, принявшие решение об участии в Программе; юридические и физические лица и их объединения, представляющие интересы «действительного участника Программы»;

ассоциированные участники – государства – участники СНГ, юридические и физические лица и их объединения, представляющие интересы «ассоциированного участника Программы»; принявшие юридически обязывающее решение об участии в реализации отдельных подпрограмм или программных мероприятий, инновационных и совместных инвестиционных проектов Программы;

партнеры Программы – третьи страны или их представители, юридические и физические лица и их объединения в третьих странах, представляющие государственные, корпоративные или личные интересы, изъявившие желание участвовать в реализации отдельных мероприятий и проектов и взявшие на себя юридические обязательства по участию в Программе.

Порядок аккредитации, а также условия участия юридических и физических лиц в Программе определяются соответствующим Положением (приложение 1).

 


 

III. Цель, основные задачи и показатели[2] Программы

Советом глав правительств СНГ Решением от 20 октября 2009 года об Основных направлениях долгосрочного сотрудничества государств – участников СНГ в инновационной сфере определены цели и задачи межгосударственного инновационного сотрудничества.

Цели:

эффективное использование инноваций и инвестиций, а также повышение глобальной конкурентоспособности национальной экономики государств – участников СНГ;

обеспечение экономической, продовольственной, энергетической и экологической безопасности;

обеспечение стабильного и сбалансированного экономического роста с повышением уровня благосостояния и качества жизни населения на основе эффектов масштаба, мультипликационного, симбиотического и синергетического эффектов;

производство товаров и услуг за счет существенного повышения их инновационности, технологичности, наукоемкости и экологичности, а также уменьшения их энерго- и материалоемкости;

интенсивная взаимовыгодная торговля на условиях свободного движения товаров, услуг, труда и капитала;

усиление и укрепление интеграционных связей государств – участников Программы.

Задачи:

определение и реализация научно-технических приоритетов;

обеспечение инновационной предпринимательской активности и инновационной культуры;

введение объектов интеллектуальной собственности в хозяйственный оборот;

создание современной инфраструктуры инновационного процесса;

реализация программ импортозамещения.

Цель Программы, вытекающая из Основных направлений долгосрочного сотрудничества государств – участников СНГ в инновационной сфере, – создание условий для повышения глобальной конкурентоспособности экономики государств – участников СНГ, трансформации ее в социально ориентированную инновационную экономику, реализации приоритетов экономического развития на основе эффективного взаимодействия национальных инновационных систем в интегрируемом инновационном пространстве, утверждения международного авторитета Содружества как одного из мировых центров технологического лидерства.

Задачи Программы развивают положения Основных направлений долгосрочного сотрудничества государств – участников СНГ в инновационной сфере и их решение должно обеспечить:

решение главной задачи – создание межгосударственного пространства, объединяющего возможности национальных инновационных систем, придающего устойчивый системный характер инновационному развитию, способствующего эффективному использованию научно-технологических разработок и изобретений; усиление интеграции государств – участников СНГ в глобальное научно-техническое, инновационное и образовательное пространство, стимулирующее научно-техническую и инновационную активность, обеспечивающее концентрацию ресурсов для осуществления долгосрочных программ сотрудничества и реализации инновационных проектов, имеющих интеграционную составляющую;

решение других задач:

развитие межгосударственной кооперации в инновационной сфере, институтов инновационного сотрудничества для получения наибольшего эффекта от совпадения национальных экономических интересов, создание необходимых условий для развития рынков инновационных товаров и услуг;

мобилизация и развитие научно-технологического потенциала, определение зон взаимных интересов, выделение в них приоритетных технологических областей для совместных инновационных проектов, создание условий для их реализации в интересах государств – участников Программы;

формирование системы кадрового обеспечения межгосударственного инновационного сотрудничества, увеличение «человеческого» капитала и подготовка кадров современных руководителей и активных участников инновационных программ и проектов; стимулирование предпринимательской активности и формирование современной культуры участников инновационного процесса;

совместное эффективное использование и развитие инновационной инфраструктуры, внедрение новых форм взаимодействия государства, субъектов научно-технической и инновационной деятельности и предпринимательского сектора, развитие инвестиционных инструментов, опирающихся на механизмы государственно-частного партнерства при коммерциализации результатов инновационной деятельности, использование потенциала институтов развития;

развитие системы межгосударственного регулирования инновационной деятельности, устранение возможных правовых и административных барьеров, создание условий для постепенной гармонизации и развития национальных систем нормативно-правового регулирования инновационной деятельности, стандартизации и сертификации продукции (услуг) в сфере разработки и производства высокотехнологичной наукоемкой продукции (услуг), технического регулирования и саморегулирования.

Достижение целей Программы, подпрограмм, отдельных мероприятий и инновационных проектов оценивается системой конечных эффектов и результатов и соответствующих им стратегических, программных и оперативных целевых показателей.

Стратегические показатели

Система стратегических показателей представляет собой структурированный комплекс (систему) целевых показателей, отражающих макрорезультаты реализации Программы.

В составе системы показателей выделяются структурные блоки, содержащие базовые целевые показатели, являющиеся основой для формирования комплексов производных стратегических показателей (индикаторов). В процессе реализации Программы состав целевых показателей данного уровня будет уточняться с учетом приоритетов стратегических целей и задач социально-экономического развития, а также состояния и особенностей формирования государственной статистики государств – участников СНГ.

Для оценки влияния инновационных факторов на уровень и динамику целевых стратегических показателей при реализации данного комплекса работ будет использован апробированный на практике комплекс статистических методов и моделей, включая метод межотраслевых балансов, регрессионные модели, производственные функции и др.

Результаты моделирования будут использованы в качестве информационной базы мониторинга и оценки эффективности социально-экономических последствий реализации Программы.

 

 

 

Общая структура системы стратегических целевых показателей и состав ее отдельных элементов приведены в табл. 1.

Таблица 1

Система стратегических целевых (макро-) показателей Программы

Структурные элементы 
системы целевых показателей

Целевые показатели

Экономические показатели

Уровень и темпы прироста ВВП;

показатели отраслевой структуры ввп;

доля инновационной и наукоемкой продукции  в ввп;

показатели технологической структуры экономики;

уровень и динамика объемов  производства инновационных товаров и услуг;

объемы и структура экспорта и импорта;

индекс-дефлятор ВВП

Социальные показатели

ВВП в расчете на душу населения;

располагаемые доходы сектора домашних хозяйств;

индекс потребительских цен;

уровень и структура занятости;

уровень образования населения;

показатели  состояния окружающей среды;

уровень и динамика миграционных  процессов;

индекс развития человеческого потенциала

Показатели конкурентоспособности экономики

Производительность труда;

фондоотдача;

ресурсо-  и материалоемкость производства;

доля экспорта высокотехнологичных товаров в общем объеме экспорта;

доля продукции национальных предприятий на международных рынках  высокотехнологичных товаров и услуг;

экспорт технологий;

баланс платежей за технологии;

объемы и динамика иностранных инвестиций, их распределение по секторам национальной экономики;

международные индексы конкурентоспособности национальной экономики

 

 

Влияние результатов полномасштабной реализации Программы на социальные, экономические показатели и показатели конкурентоспособности экономики (макроуровень), описываемые системой соответствующих стратегических целевых показателей, предлагается рассчитывать и оценивать по завершении основных этапов выполнения Программы по результатам  выполнения планов программных мероприятий, совместных инновационных и связанных с ними инвестиционных проектов каждым государством – участником СНГ и Содружеством в целом.

Система макропоказателей является основой для построения модели инновационного развития экономики в государствах – участниках СНГ и осуществления мониторинга стратегических параметров реализации Программы.

Программные показатели

Реализация инновационной модели развития обеспечивается на основе предусмотренных положениями Программы механизмов согласования стратегических и программных целей, которым соответствует система факторных целевых показателей.

 

Система показателей программного уровня[3] является инструментом мониторинга текущих параметров реализации Программы и оценки эффективности программных мероприятий. В ее состав включаются блоки показателей, характеризующие уровень развития инновационной экономики государств – участников Программы. Их основой являются сформированные органами государственной статистики государств – участников СНГ базовые показатели науки и инновационной деятельности, а также базовые показатели, включаемые в Европейский  инновационный индекс.

Система показателей соответствует модернизированным международным стандартам оценки состояния и динамики инновационных процессов в экономике. Представленные показатели обеспечивают более широкие возможности для предметного и детализированного анализа проблем инновационного развития экономики отдельных государств и проведения соответствующих межгосударственных сопоставлений. Целесообразность использования данной системы для государств – участников СНГ определяется возможностями осуществления на ее основе оценок и проведения соответствующих сравнений для групп государств с различным уровнем социально-экономического развития. В настоящее время в состав государств, участвующих в сопоставлениях на основе данного индекса, кроме группы наиболее экономически развитых  европейских стран, включены страны Восточной Европы (Болгария, Румыния, Сербия, Чехия и др.) и бывшие республики СССР (Латвия, Литва, Эстония). Кроме того, в рамках публикуемых данных международных сопоставлений по показателям уровня и динамики инновационного развития в составе сравниваемых представлены и страны группы БРИК.

Преимущества использования соответствующей системы показателей для оценки уровня и динамики инновационного развития государств – участников СНГ определяются наличием разработанной и апробированной методологической базы, а также подробного описания методических подходов, используемых при построении показателей, включаемых в качестве элементов в сводный индекс инновационного развития. 

Одновременно ориентация на представленную систему позволяет стимулировать в государствах – участниках СНГ развитие статистической методологии и организацию системы сбора первичных данных для формирования статистики инноваций, соответствующей современным международным требованиям анализа и управления инновационными процессами в экономике.

В соответствии с концептуальными документами по ее разработке Программа ориентирована на создание интегрированного межгосударственного инновационного пространства, уровень развития которого в международной практике характеризуется системой показателей, включающей структурные элементы, отражающие ресурсы научно-технической и инновационной деятельности и ее результативность.

Методической основой механизмов согласования стратегических и программных целей является комплекс моделей и алгоритмов, формализующих взаимосвязи между результативными программными показателями и стратегическими показателями Программы.

Оперативные целевые показатели

Оперативные целевые показатели характеризуют результаты реализации отдельных мероприятий и проектов и, в свою очередь, являются основой для агрегированной оценки достижения программных целей. Многообразие мероприятий, совместных инновационных и связанных с ними инвестиционных проектов и, как следствие, оперативных целей, частных эффектов и результатов описывается неформализованной гибкой системой оперативных целевых показателей.

Трансформация оперативных целевых показателей в программные показатели производится по индивидуальным алгоритмам и расчетным процедурам в зависимости от характера мероприятия или проекта (табл. 2, 3).

 

Таблица 2

Система программных показателей

Блоки

Показатели

1. Факторы инновационного развития

Кадровые ресурсы

Численность лиц, защитивших кандидатские и докторские диссертации
(в отчетном году), в расчете на 1 000 человек населения в возрасте 25–34 лет;

удельный вес лиц в возрасте 30–34 лет со средним, неполным высшим, высшим и послевузовским профессиональным образованием  в общей численности населения в возрасте 30–34 лет, %;

удельный вес лиц в возрасте 20–24 лет с образованием не ниже среднего (полного) общего образования в общей численности населения в возрасте
20–24 лет, %

Возрастные рамки населения, принятые для расчета показателей, соответствуют европейским статистическим стандартам и позволяют получить сопоставимые по государствам – участникам СНГ результаты. Каждое государство – участник Программы вправе дополнительно установить показатели для иных возрастных границ, учитывающие национальную специфику, и включить их в общую отчетность по Программе

Научные исследования и разработки

Число публикаций в соавторстве с зарубежными учеными в расчете на 1 млн человек населения;

удельный вес научных публикаций, входящих в 10 % наиболее часто цитируемых в мире, в общем числе научных публикаций страны;

удельный вес иностранных аспирантов и докторантов в общей численности аспирантов и докторантов, % (для стран – нечленов ЕС, в том числе России)

Финансирование

Внутренние затраты на исследования и разработки в государственном секторе и секторе высшего образования, % ВВП;

объем венчурного капитала, % ВВП

2. Активность предприятий

Инвестиции

Внутренние затраты на исследования и разработки в предпринимательском секторе, % ВВП;

удельный вес затрат на технологические инновации (без затрат на научные исследования и разработки) в общем объеме отгруженных товаров, выполненных работ, услуг, %

Кооперация  и предпринимательство

Удельный вес малых и средних предприятий, имевших готовые технологические инновации, разработанные собственными силами, в общем числе малых и средних предприятий, %;

удельный вес малых и средних предприятий, осуществлявших технологические инновации, участвовавших в совместных проектах по выполнению исследований и разработок, в общем числе малых и средних предприятий, %;

число совместных публикаций различных секторов науки в расчете на 1 млн человек населения (по базе данных Web of Science)

Интеллектуальная собственность

Число патентных заявок на изобретения, поданных в соответствии с Договором о Патентной кооперации (PCT) в Европейское патентное ведомство, в расчете на 1 млрд евро ВВП (по паритету покупательной способности);

число патентных заявок на изобретения, связанные с решением социальных проблем, поданных в соответствии с Договором о Патентной кооперации (PCT) в Европейское патентное ведомство, в расчете на 1 млрд евро ВВП (по паритету покупательной способности);

число товарных знаков в расчете на 1 млрд евро ВВП (по паритету покупательной способности);

число промышленных образцов в расчете на 1 млрд евро ВВП (по паритету покупательной способности)

3. Результаты инновационной деятельности

Инновационные предприятия

Удельный вес малых и средних предприятий, осуществлявших технологические инновации, в общем числе малых и средних предприятий;

удельный вес малых и средних предприятий, осуществлявших нетехнологические (маркетинговые и/или организационные) инновации, в общем числе малых и средних предприятий;

число быстрорастущих инновационных предприятий

Экономические  эффекты

Удельный вес занятых в наукоемких секторах в общей численности занятых в экономике, %;

удельный вес средне- и высокотехнологичной продукции в общем объеме экспорта, %;

удельный вес экспорта наукоемких услуг в общем объеме экспорта услуг, %;

удельный вес вновь внедренных или подвергавшихся значительным технологическим изменениям инновационных товаров, работ, услуг в общем объеме отгруженных товаров, выполненных работ, услуг, %;

поступления от экспорта технологий, % ВВП

 

 

 

 

 

 

 

Таблица 3

Система оперативных целевых показателей
эффективности реализации Программы

 


п/п

Показатель

Подпрограмма
«Развитие межгосударственной кооперации в инновационной сфере»

1.

Число организаций, участвующих в технологических платформах (ТП) СНГ

2.

Число совместных инновационных проектов, получивших финансовую поддержку Программы

3.

Число конкурсов по отбору совместных инвестиционных проектов за отчетный период

4.

Число совместных инновационных проектов, получивших информационную поддержку Программы

5.

Число совместных инновационных проектов, прошедших процедуру мониторинга

6.

Число совместных инновационных кластеров, инициированных в рамках Программы

7.

Число обращений за всеми видами консультаций в национальный контактный центр (НКЦ) (на сайте, по телефону, письменных и личных)

8.

Число формальных обращений за консультационным сопровождением проектов

9.

Число зарегистрированных пользователей сайта на портале Программы

10.

Число участников, заявок и проектов Программы за отчетный период

Подпрограмма
«Мобилизация и развитие научно-технологического потенциала»

11.

Число поисковых проектов по подпрограмме II, среди них – доля завершенных проектов поисковых исследований и опытно-конструкторских разработок

12.

Число публикаций в ведущих научных журналах, содержащих результаты интеллектуальной деятельности, полученные в рамках выполнения проектов поисковых  исследований

13.

Число диссертаций на соискание ученых степеней, защищенных в рамках выполнения проектов проблемно-ориентированных поисковых исследований

14.

Число молодых ученых (в возрасте до 35 лет), принявших участие в проектах подпрограммы

15.

Предложения по подготовке нормативных правовых актов, обеспечивающих условия для коммерциализации объектов интеллектуальной собственности, создаваемых в рамках инновационного сотрудничества государств – участников СНГ

16.

Подготовленные предложения по унификации судебной и административной практики в сфере обеспечения правовой охраны интеллектуальной собственности

17.

Количество результатов интеллектуальной деятельности, создаваемых в рамках инновационного сотрудничества государств – участников СНГ, поставленных на бухгалтерский учет

18.

Количество результатов интеллектуальной деятельности, создаваемых совместно с участием физических и юридических лиц, имеющих различную национальную принадлежность в рамках СНГ

19.

Количество результатов интеллектуальной деятельности, права на которые были переданы физическим либо юридическим лицам, имеющим иную национальную принадлежность в рамках СНГ

20.

Количество результатов интеллектуальной деятельности, используемых на территориях нескольких государств – участников СНГ

21.

Количество результатов интеллектуальной деятельности, созданных с привлечением средств государственных и муниципальных бюджетов, права на которые переданы физическим и юридическим лицам

22.

Число проведенных мероприятий для национальных заказчиков и финансирующих организаций государств – участников СНГ, число и уровень их участников

23.

Число подготовленных рецензированных отчетов,  других аналитических материалов о национальных исследовательских программах государств – участников СНГ

24.

Число финансирующих организаций, принявших участие в пилотном (совместном) конкурсе научно-исследовательских проектов; бюджет пилотного конкурса

Подпрограмма
«Кадровое обеспечение межгосударственного инновационного сотрудничества»

25.

Число всех участников (по категориям) программ академической мобильности

26.

Число программ непрерывного обучения и стажировок, организованных для всех участников (по категориям) из государств – участников СНГ

27.

Число публикаций, в том числе в реферируемых международных журналах, по итогам выполнения комплексных проектов

28.

Число всех участников (по категориям) из государств – участников СНГ, в том числе молодых исследователей и инженеров (до 35 лет), принявших участие в международных мероприятиях

29.

Число всех участников (по категориям) из государств – участников СНГ, в том числе молодых исследователей и инженеров (до 35 лет), принявших участие в международных проектах

30.

Число проведенных международных конференций и семинаров по приоритетным направлениям научно-технического и инновационного сотрудничества

31.

Число научных организаций и учреждений высшего профессионального образования государств – участников СНГ, получивших статус центров превосходства в области инновационного сотрудничества

32.

Число вузов и научных центров в каждом государстве – участнике СНГ, осуществляющих НИОКР совместно с партнерами из других государств – участников СНГ, а также третьих стран

33.

Число аккредитованных совместных образовательных программ инновационного профиля, реализуемых вузами государств – участников СНГ

Подпрограмма
«Совместное использование и развитие инновационной инфраструктуры»

34.

Число показателей, рассчитываемых на основании результатов обследований, проведенных в режиме мониторинга инновационной деятельности в государствах – участниках СНГ

35.

Число кандидатских и докторских диссертаций, подготовленных с использованием результатов мониторинга инновационной  деятельности в государствах – участниках СНГ

36.

Число публикаций в реферируемых журналах, подготовленных с использованием мониторинга инновационной деятельности в государствах – участниках СНГ

Подпрограмма
«Межгосударственное регулирование инновационной деятельности»

37.

Число ссылок на Инновационную стратегию СНГ в национальных программных и стратегических документах в области научно-технической и инновационной политики

38.

Число проектов, реализованных в рамках Программы, связанных с решением проблем общерегионального (на пространстве СНГ) и глобального характера

39.

Состав участников – разработчиков национальных программных и стратегических документов в области научно-технической и инновационной политики (включая органы исполнительной власти, бизнес, образовательные и научные организации, НКО)

40.

Число участников, заявок и проектов программы за отчетный период

41.

Число специализированных межгосударственных координационных органов управления по различным направлениям реализации Программы

42.

Число инновационных проектов, реализованных при поддержке специализированных межгосударственных координационных органов

43.

Аналитические материалы

44.

Предложения по совершенствованию национального  и модельного законодательства СНГ в области инновационной деятельности, а также практики межгосударственных соглашений в этой области

45.

Проекты  модельных законов и  межгосударственных соглашений СНГ в области инновационной деятельности

46.

Предложения по совершенствованию правоприменительной практики в области межгосударственного инновационного сотрудничества в рамках СНГ

47.

Наличие программ гармонизации налогообложения и налогового стимулирования деятельности по разработке и производству высокотехнологичной наукоемкой продукции (услуг). В них должны быть указаны меры по преодолению практики двойного налогообложения, налоговой дискриминации нерезидентов в экономической деятельности государств – участников СНГ

48.

Доля инновационной и высокотехнологичной продукции в товарном экспорте  и импорте государств – участников СНГ

49.

Число центров межгосударственной сети развития конкуренции в государствах – участниках СНГ

50.

Число созданных инновационных компаний

51.

Число слияний и поглощений на пространстве СНГ, имеющих целью приобретение господствующего положения на рынке

52.

Объемы бюджетного финансирования совместных инновационных проектов

53.

Число заявок на участие в конкурсах совместных инновационных проектов

54.

Наличие единой межгосударственной системы информационного обеспечения технического регулирования

55.

Наличие единой нормативной базы, определяющей требования в сфере разработки и производства высокотехнологичной наукоемкой продукции (услуг)

56.

Число государств – участников межгосударственной сети некоммерческих организаций, обеспечивающих проведение мероприятий в области гармонизации технических регламентов

Механизмы реализации Программы (управление)

57.

Сведения о результатах реализации Программы за отчетный год и за весь период реализации

58.

Данные о целевом использовании и объемах привлеченных финансовых средств

59.

Сведения о соответствии фактических показателей реализации Программы показателям, установленным при их утверждении

60.

Информация о ходе и полноте выполнения программных мероприятий, наличии, объемах и состоянии незавершенного строительства, результативности НИОКР

61.

Сведения о внедрении и эффективности инновационных проектов; оценка эффективности результатов реализации программ

62.

Оценка влияния фактических результатов реализации программ на различные сферы экономики государств – участников СНГ


IV. Принципы построения и реализации Программы

Общие принципы инновационного сотрудничества, сформулированные в Основных направлениях долгосрочного сотрудничества государств – участников СНГ в инновационной сфере, конкретизированы в настоящем разделе применительно к практическому построению и реализации Программы:

соблюдение национальных интересов, соответствие законодательству государств – участников Программы, межгосударственным, межправительственным и международным соглашениям и договорам;

равенство интересов сторон, свобода действий и ответственность за выполнение условий участия в Программе;

взаимоувязка мероприятий и проектов Программы с действующими национальными программами по поддержке и развитию инновационной деятельности;

конкурентность, прозрачность и обратная связь;

эффективность использования финансовых ресурсов Программы, согласование финансовых, материальных и трудовых ресурсов в целях их наиболее эффективного использования;

гармонизация инструментария и инфраструктуры Программы с национальными и международными программами;

научная и технологическая новизна, полезность и обоснованность реализуемых проектов, комплексность и системность решений;

единство процесса разработки инновационного продукта, его коммерциализации и вывода на внешние рынки высокотехнологичных продуктов;

соблюдение и взаимовыгодное согласование интересов предприятий и организаций, других юридических и физических лиц – участников Программы.

Мероприятия и проекты Программы планируются и реализуются с учетом согласования и координации с действующими национальными программами по поддержке и развитию инновационной деятельности, а также с другими программами, реализуемыми межгосударственными и международными организациями, что обеспечит условия для создания инновационного пространства СНГ.

Программой предусматривается координация мер поддержки исследований и разработок для ответа на общие вызовы, стоящие перед государствами – участниками СНГ.

 

Программа предполагает объединение на договорной основе интеллектуальных, материально-технических, финансовых и кадровых ресурсов ее участников для поддержки многосторонних инновационных проектов, отбираемых на конкурсной основе. Выбор тематики объявляемых международных конкурсов осуществляется на основе согласованных магистральных (общих) приоритетов государств – участников Программы.

Важным требованием является прозрачность формирования и реализации мероприятий Программы и обратная связь в результате постоянного мониторинга эффективности реализации Программы.

Реализация Программы предполагает конкретизацию и согласование исполнителями и заказчиками мероприятий и проектов Программы, предусмотренных ее тематическими подпрограммами, включение мероприятий, имеющих заказчиков, исполнителей и обеспеченных финансированием, в МЦП. Решениями Совета глав правительств СНГ по предложению Межгосударственного совета по сотрудничеству в научно-технической и инновационной сферах таким межгосударственным целевым программам придается статус структурного элемента Программы. Их разработка и реализация осуществляются в соответствии с Порядком разработки, реализации и финансировании МЦП  СНГ, утвержденным Решением Совета глав правительств СНГ от 16 апреля 2004 года, а участники приобретают статус участника Программы.

Разработка и реализация мероприятий и инновационных проектов, не включенных в МЦП, осуществляются в соответствии с положениями Программы на основании отдельных решений Совета глав правительств СНГ о реализации и утверждении указанных мероприятий и проектов и придании им статуса проектов Программы.

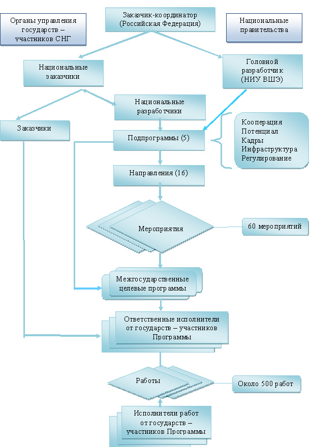
Программа построена по линейно-функциональному принципу с элементами матричного управления реализацией МЦП  и Программы в целом. Общая архитектоника Программы представлена на рис. 1.

Рис. 1. Схема построения и реализации Программы.


V. Межгосударственные приоритеты и стратегические
области сотрудничества, ожидаемые результаты и
эффекты
[4] реализации Программы

5.1. Межгосударственные приоритеты и
стратегические области сотрудничества

В отраслевом и технологическом аспектах приоритеты научно-технологического развития государств – участников СНГ закреплены в Основных направлениях долгосрочного сотрудничества государств – участников СНГ в инновационной сфере.

При определении стратегических областей сотрудничества в качестве ориентиров для реализации целей, задач и мероприятий Программы предполагается использование опыта формирования магистральных направлений развития науки, технологий и техники в СНГ, Европейском исследовательском пространстве, ОЭСР, странах Северной Америки. Сложившиеся в странах – технологических лидерах магистральные направления инновационной деятельности задают контур политики в развитии инновационных процессов в государствах – участниках СНГ и Содружестве в целом.

Исходя из требования согласования стратегических документов и программ развития государств – участников СНГ и учитывая лучший мировой опыт, Программа включает следующие магистральные направления развития науки, техники и технологий:

1. Авиационно-космические и транспортные системы:

интеллектуальные системы навигации и управления, управление новыми видами транспортных систем;

технологии создания новых поколений ракетно-космической и авиационной техники;

создание транспортных средств нового поколения;

создание энергоэффективных двигателей и движителей для транспортных систем.

2. Безопасность:

обеспечение информационной безопасности;

обеспечение безопасности функционирования объектов инфраструктуры;

обеспечение надежного функционирования опасных объектов;

обеспечение безопасности на транспорте;

обеспечение защиты населения, в том числе от угрозы террористических проявлений;

безопасность продуктов питания;

биобезопасность;

системы предупреждения и предотвращения природных и техногенных катастроф.

3. Живые системы:

ветеринарные технологии;

биокаталитические, биосинтетические и биосенсорные технологии;

геномные, протеомные и постгеномные технологии;

клеточные технологии;

технологии биоинженерии.

4. Индустрия наносистем:

компьютерное моделирование наноматериалов, наноустройств и нанотехнологий;

технологии диагностики наноматериалов и наноустройств;

технологии получения и обработки конструкционных наноматериалов;

технологии получения и обработки функциональных наноматериалов;

технологии наноустройств и микросистемной техники.

5. Информационно-телекоммуникационные системы:

технологии передачи, обработки и защиты информации;

технологии распределенных вычислений и систем;

технологии производства программного обеспечения;

технологии создания электронной компонентной базы;

технологии создания интеллектуальных систем управления и навигации;

биоинформационные технологии.

6. Медицина и здравоохранение:

профилактика, диагностика, лечение и реабилитация социально значимых заболеваний;

инновационные медицинские технологии, включая биомедицинские

технологии;

подготовка медицинских кадров.

7. Производственные технологии и промышленная инфраструктура:

производственные технологии с применением новых информационных технологий;

высокоточные, энерго- и ресурсосберегающие способы формообразования, мехатроника;

высокоэффективные методы соединения материалов;

способы обработки материалов высококонцентрированными потоками энергии;

новые информационные средства (томографические, голографические и др.);

оценка технического состояния для обеспечения безопасности техногенных объектов;

производственные процессы с применением робототехники.

8. Рациональное природопользование:

технологии мониторинга и прогнозирования состояния окружающей среды, предотвращения и ликвидации ее загрязнений;

технологии предупреждения и ликвидации чрезвычайных ситуаций природного и техногенного характера;

технологии поиска, разведки и разработки месторождений, добычи полезных ископаемых;

экологически безопасное ресурсосберегающее производство и переработка сельскохозяйственного сырья и продуктов питания.

9. Социальная инфраструктура:

строительство и реконструкция жилья;

повышение надежности инженерных систем и коммуникаций;

информационные технологии для социальной сферы;

обеспечение комфортных условий жизни.

10. Энергетика, энергоэффективность и энергосбережение:

технологии атомной энергетики, ядерного топливного цикла, безопасного обращения с радиоактивными отходами и отработавшим ядерным топливом;

технологии новых и возобновляемых источников энергии, включая водородную энергетику;

технологии создания энергосберегающих систем транспортировки, распределения и использования энергии;

технологии энергоэффективного производства и преобразования энергии на органическом топливе.

5.2. Ожидаемые эффекты и
результаты реализации Программы

Реализация Программы нацелена на создание условий для повышения конкурентоспособности экономики государств – участников СНГ, улучшения качества жизни населения,  реализации приоритетов экономического развития в инновационной сфере на основе эффективного взаимодействия национальных инновационных систем.

Реализация Программы должна способствовать достижению целевых показателей, представленных в Стратегии экономического развития Содружества Независимых Государств на период до 2020 года[5].

Эффекты реализации Программы в долгосрочной и среднесрочной перспективах:

1. Формирование на пространстве СНГ новой зоны мирового технологического лидерства, укрепление позиций государств – участников СНГ в новой архитектуре мировой хозяйственной системы, формирование модели инновационного развития экономики, основанной на знаниях.

2. Создание научно-технического и технологического задела для формирования инновационной экономики государств – участников СНГ и организации масштабного производства наукоемких конкурентоспособных товаров и услуг в рамках общего инновационного пространства.

3. Формирование корпуса ученых и специалистов новой генерации, а также эффективных инновационных менеджеров и предпринимателей.

4. Эффективное использование природных, сырьевых и инвестиционных ресурсов.

5. Обеспечение экономической, продовольственной, энергетической и экологической безопасности.

6. Повышение глобальной конкурентоспособности национальной экономики.

7. Рост благосостояния и повышение качества жизни населения.


VI. Подпрограммы: направления сотрудничества, система мероприятий и механизмы реализации программных мероприятий

6.1.   Подпрограмма «Развитие межгосударственной кооперации
в инновационной сфере» («Кооперация
»)

Целью Подпрограммы «Кооперация» является создание условий для организации эффективных кооперационных связей предприятий и организаций – участников инновационного процесса, более тесного взаимодействия представителей науки, образования и бизнеса и на этой основе – формирования единого инновационного пространства Содружества.

Реализация Подпрограммы «Кооперация» будет обеспечиваться в рамках межгосударственной целевой программы, формируемой на базе мероприятий и проектов настоящей Подпрограммы.

Подпрограмма «Кооперация» включает следующие направления:

Направление 1.1. Формирование технологических платформ.

Организация площадок, объединяющих предприятия, научные и образовательные центры, органы государственного управления, для координации действий по достижению конкурентоспособных позиций в приоритетных направлениях технологического развития. Механизмы: некоммерческие объединения и ассоциации, многосторонние соглашения, дискуссионные события, совместные форсайт-исследования[6].

В обоснованиях по разработке проекта Программы, одобренных Решением Экономического совета СНГ от 20 июня 2008 года, предлагалось в состав Программы ввести ряд межгосударственных подпрограмм инновационного сотрудничества:

1) инновационная подпрограмма в области нанотехнологий;

2) инновационная подпрограмма в области энергобезопасности;

3) инновационная подпрограмма в области информационных технологий;

4) инновационная подпрограмма в области космических технологий;

5) организационно-экономическая инновационная подпрограмма в области технического регулирования «Супермаркет инновационной продукции государств – участников СНГ»;

6) инновационная подпрограмма в области транспорта;

7) инновационная подпрограмма в области продовольственной безопасности;

8) инновационная подпрограмма в области экологической безопасности;

9) инновационная подпрограмма в водно-энергетической сфере;

10) социальная инновационная подпрограмма «Малый город (поселок городского типа) СНГ».

В Программе указанные инновационные подпрограммы предлагается переструктурировать в формат технологических платформ и инновационных проектов.

Кроме того, в Программе выделяется в качестве пилотных ряд технологических платформ (ТП), функционирование которых реально обеспечить начиная с 2011 года. По пилотным ТП сформировались группы инициативных государственных и коммерческих участников, поддерживаемых национальными правительствами[7].

Направление 1.2. Совместные инновационные проекты.

Реализация межгосударственных проектов, связанных с коммерциализацией научных разработок и освоением производства новой высокотехнологичной продукции (услуг) в сфере взаимных интересов государств – участников Программы.

В число совместных инновационных проектов Программы подлежат включению в установленном Программой порядке совместные инновационные проекты межгосударственной значимости, требующие инвестиций в создание новых, расширение, реконструкцию, техническое перевооружение или модернизацию основных производственных фондов и основных фондов непроизводственной сферы. Результатом реализации таких инвестиционных проектов должны быть измеряемые положительные эффекты по решению актуальных задач социально-экономического, научно-технического и технологического развития, повышению качества и расширению номенклатуры выпускаемых товаров и услуг, обладающих существенной новизной и полезностью, продвижению их на региональные и мировые рынки высокотехнологичной наукоемкой продукции.

Механизмы реализации: многосторонние соглашения, совместные предприятия, государственно-частные инвестиционные проекты, финансовые инструменты управления рисками (например, специальные программы институтов развития), совместные конкурсные процедуры по предоставлению грантов и субсидий и другие механизмы, допускаемые законодательством государств – участников Программы.

Направление 1.3. Содействие установлению деловых контактов и партнерств.

Информационно-консультативное обеспечение реализации мероприятий данной подпрограммы, стимулирование горизонтальных и вертикальных кооперационных связей, организация системы поиска деловых партнеров в государствах – участниках СНГ. Механизмы: брокерские мероприятия, информационные мероприятия, создание и обеспечение доступа к базе данных инновационно-активных предприятий и организаций, заинтересованных в установлении деловых контактов (по государствам и видам экономической деятельности).

Направление 1.1. Формирование технологических платформ

Формирование ТП СНГ осуществляется на основе методологии Форсайта путем разработки дорожной карты модернизации и научно-технологического развития в соответствующей области и программы исследований и разработок для реализации дорожной карты.

Функции ТП СНГ:

организация взаимодействия представителей бизнеса, науки, потребителей и государства в вопросах выбора приоритетов, определения стратегических целей, формирования дорожной карты модернизации и научно-технологического развития, а также осуществления соответствующих исследований и разработок, формирования и реализации инновационных проектов по их коммерциализации;

совместная разработка представителями бизнеса, науки, потребителей рекомендаций органам власти отдельных государств – участников СНГ и межгосударственным органам СНГ по выработке согласованной политики в области функционирования технологической платформы.

Этапы формирования и функционирования отдельной ТП СНГ

Мероприятия первого этапа:

мероприятие 1.1.1. Оценка ключевых вызовов, для ответа на которые формируется ТП СНГ.

Вырабатываются общее видение будущего, долгосрочные приоритеты, стратегические цели развития и пути технологической модернизации в тематической области функционирования технологической платформы. Осуществляется в форме регулярных общественных обсуждений с привлечением всех заинтересованных сторон (представители науки, бизнеса, потребителей, государств – участников СНГ, организации из которых участвуют в данной ТП СНГ) в рамках специализированных тематических мероприятий – конференций, семинаров и т. п.;

мероприятие 1.1.2. Разработка дорожной карты научно-технологического развития выбранных технологических направлений (достижение стратегических целей) на пространстве СНГ и программы исследований, позволяющих достичь поставленных целей.

Организуется в форме общественного обсуждения с привлечением квалифицированных экспертов в области научно-технологического и экономического развития – представителей бизнеса, науки, потребителей, государств – участников СНГ, организации из которых участвуют в данной ТП СНГ (дорожная карта), и представителей ведущих производственных предприятий и научных организаций государств – участников СНГ, организации из которых участвуют в данной ТП СНГ (программа исследований), в рамках специально разработанных экспертных процедур с привлечением квалифицированных методических групп.

Мероприятия второго этапа:

мероприятие 1.1.3. Реализация программы исследований.

На данном этапе решаются задачи определения возможных схем комплексирования ресурсов, обеспечения взаимодействия органов власти и организаций – участников ТП, координации функционирования различных ТП, мониторинга реализации программы исследований и разработок и, при необходимости, корректировки программы;

мероприятие 1.1.4. Выработка рекомендаций по совершенствованию мер стимулирования кооперации в области научно-технологического и промышленного развития.

Элементом деятельности ТП СНГ станет выработка на регулярной основе рекомендаций руководящим органам СНГ и органам власти государств – участников СНГ по совершенствованию государственной политики и реализации адресных мер и инструментов, направленных на поддержку и стимулирование кооперации научных организаций, производственных предприятий и потребителей в области научно-технологического и промышленного развития по направлениям функционирования технологической платформы на пространстве СНГ;

мероприятие 1.1.5. Организационное сопровождение функционирования ТП СНГ.

Для определения наиболее перспективных направлений создания ТП СНГ, оценки и отбора предложений по созданию ТП СНГ, общего надзора за созданием и функционированием ТП СНГ осуществляется деятельность по координации, созданию и развитию ТП.

 

Функции по оценке и отбору технологических платформ для включения в Программу возлагаются на Межгосударственный совет по сотрудничеству в научно-технической и инновационной сферах.

Для этих целей к работе Межгосударственного совета по сотрудничеству в научно-технической и инновационной сферах могут привлекаться руководители крупнейших производственных предприятий и научных организаций государств – участников СНГ, ведущие ученые и другие эксперты, обладающие наибольшим авторитетом в областях, связанных с Основными направлениями долгосрочного сотрудничества государств – участников СНГ в инновационной сфере, представители органов власти государств – участников СНГ.

В рамках этой деятельности вырабатываются рекомендации по созданию ТП СНГ, наиболее перспективным направлениям научно-технологического развития, публикуются доклады о результатах и направлениях деятельности ТП в рамках общего отчета о ходе реализации Программы.

Каждая ТП СНГ обладает собственной организационной структурой и формируется предпочтительно в форме некоммерческого партнерства, не требующего бюджетных затрат на решение задач управления деятельностью ТП.

В целях обеспечения формирования и функционирования ТП СНГ рекомендуется создавать следующие структуры: руководящий комитет (далее – РК) – для осуществления общего руководства и надзора за формированием и функционированием ТП; Научно-координационный совет (далее – НКС) – для реализации мероприятий по формированию и функционированию ТП (в том числе для разработки основных документов ТП – дорожной карты и программы исследований и разработок).

В состав РК входят руководители заинтересованных органов власти, академий наук государств – участников СНГ, государственных корпораций, компаний и промышленных предприятий – участников ТП, институтов развития, научных организаций и вузов государств – участников СНГ.

В состав НКС входят специалисты и эксперты заинтересованных органов власти государств – участников СНГ, академий наук, государственных корпораций, компаний и промышленных предприятий – участников ТП, институтов развития, научных организаций и вузов, представители крупных частных корпораций, общественных организаций, а также ведущие ученые и эксперты государств – участников СНГ по направлениям исследований и разработок ТП.

Механизмы формирования и функционирования

ТП СНГ формируется на базе одного или нескольких совместных инновационных проектов, связанных технологически и/или имеющих единую область применения результатов, и/или имеющих единое функциональное назначение.

Из средств Программы может осуществляться софинансирование деятельности ТП СНГ, во-первых, в порядке поддержки реализации совместных инновационных проектов, реализуемых в рамках ТП СНГ (см. направление 1.2 настоящей подпрограммы), а во-вторых, отдельно в порядке финансирования или софинансирования реализации программы исследований и разработок ТП СНГ.

 

Основные меры организационного сопровождения функционирования ТП СНГ

1. Определение наиболее перспективных направлений для формирования  ТП СНГ:

формирование перечня предложений по созданию ТП СНГ;

проведение конкурсного отбора предложений для создания ТП СНГ.

2. Поддержка формирования ТП СНГ:

формирование организационной структуры создаваемых ТП СНГ;

разработка комплекта стратегических документов, создаваемых ТП СНГ (дорожные карты, программы исследований и разработок).

3. Поддержка функционирования ТП СНГ:

поддержка реализации совместных инновационных проектов, осуществляемых в рамках ТП СНГ;

финансирование или софинансирование реализации программы исследований ТП СНГ.

Ожидаемые эффекты и результаты

Эффекты:

создание кооперационных связей предприятий, вузов, научных организаций и других участников платформы на доконкурентной стадии исследований и разработок, ориентированных на решение масштабных задач инновационного развития экономики государств – участников СНГ в средне- и долгосрочной перспективах;

построение и развитие сетевых взаимосвязей предприятий, вузов и научных организаций на пространстве СНГ в целях создания условий для формирования научно-технических заделов, поиска и реализации совместных инновационных проектов;

проведение собственными силами партнерских научных организаций и предприятий работ, предусмотренных программой исследований и разработок.

Результаты:

функционирование некоммерческих партнерств компаний, научных центров, высших учебных заведений различных форм собственности, осуществляющих НИОКР по приоритетным направлениям развития науки и техники;

оптимизация затрат национальных бюджетов, направляемых на финансирование НИОКР на основе национальных целевых программ;

создание продуктов интеллектуальной деятельности, востребованных на мировых рынках наукоемкой продукции и обеспечивающих перевод экономики на инновационный путь развития.

Направление 1.2. Совместные инновационные проекты

Ядром Программы станут отвечающие мировым тенденциям и приоритетам научно-технического развития инновационные проекты, в том числе инвестиционные, которые целесообразно реализовать на инновационном пространстве СНГ на кооперационной основе.

К инновационным проектам в Программе также отнесены проекты технологических кластеров – кластерного межстранового взаимодействия в инновационно-технологической деятельности. Решения о создании межгосударственных кластеров на пространстве СНГ принимаются Советом глав правительств СНГ.

Инвестиционный проект применительно к Программе определяется как комплексный план мероприятий, направленных на создание нового, расширение, реконструкцию, техническое перевооружение или модернизацию действующего производства товаров и (или) услуг и обеспечивающих достижение целей участников совместного международного проекта.

Механизмы реализации совместных инновационных проектов

Реализация совместных инновационных проектов может осуществляться посредством следующих механизмов:

многосторонние соглашения;

совместные предприятия;

государственно-частные инвестиционные проекты;

финансовые инструменты управления рисками (например, специальные программы институтов развития);

совместные конкурсные процедуры по предоставлению грантов и субсидий и т. п.

 

Принцип формирования совместных инновационных проектов

Совместные инновационные проекты формируются с учетом рекомендаций Основных направлений долгосрочного сотрудничества государств – участников СНГ в инновационной сфере в конкретной группировке по направлениям развития науки, техники и технологий, представленным в разделе 5.1 и в Информационной карте инновационного проекта (приложение 1.1).

Виды инновационной деятельности, реализуемые в рамках совместных инновационных проектов:

исследование и разработка новых продуктов, услуг и методов их производства (передачи), новых производственных процессов;

производственное проектирование, дизайн и другие разработки (не связанные с научными исследованиями и разработками) новых продуктов, услуг и методов их производства (передачи), новых производственных процессов;

приобретение машин и оборудования, связанных с технологическими инновациями;

приобретение новых технологий (в том числе права на патенты, лицензии на использование изобретений, промышленных образцов, полезных моделей);

приобретение программных средств;

другие виды подготовки производства для выпуска новых продуктов, внедрения новых услуг или методов их производства (передачи);

обучение и подготовка персонала, связанного с инновациями;

маркетинговые исследования.

Принципы отбора совместных инновационных проектов для включения в Программу

Отбор проектов в Программу осуществляется на конкурсной основе исходя из нижеперечисленных основных принципов:

в части вклада проекта в экономическое развитие государств – участников СНГ:

существенный вклад в реализацию Основных направлений долгосрочного сотрудничества государств – участников СНГ в инновационной сфере;

существенный вклад в решение стратегических задач задействованных в нем государств – участников СНГ;

 

в части осуществимости проекта:

минимальные число и сложность научно-технических проблем, которые необходимо решить при реализации проекта;

отсутствие запретительно высоких барьеров входа на целевые рынки проекта;

отсутствие законодательных запретов на осуществление предполагаемой в рамках проекта деятельности или выпуск продукции проекта;

в части экономических и социальных эффектов проекта:

экономическая эффективность проекта;

ожидаемый объем продаж инновационной продукции;

срок реализации проекта;

число создаваемых в ходе и в результате реализации проекта рабочих мест в государствах – участниках СНГ;

число занятых в проекте специалистов высшей квалификации (специалисты, имеющие ученую степень кандидата или доктора наук, и пр.);

число и общая стоимость объектов интеллектуальной стоимости, которые должны быть созданы в ходе реализации проекта;

в части вклада проекта в развитие НИС государств – участников СНГ:

общая стоимость создаваемых в ходе и в результате реализации проекта объектов инновационной инфраструктуры на территориях государств – участников СНГ;

общее число специалистов – выпускников программ подготовки и повышения квалификации в рамках реализации проекта.

Требования к участникам совместных инновационных проектов

Участниками совместных инновационных проектов, претендующих на включение в Программу, могут быть:

со стороны частного сектора экономики государств – участников СНГ: юридические лица – крупные, средние и малые фирмы, представляющие всю цепочку разработки, производства и поставок продукции, включая поставщиков комплектующих и оборудования, а также организации – потребители продукции по проекту. Также к участию в проекте допускаются организации, участвующие в трансфере и приобретении технологий, например, поставщики и операторы соответствующих услуг;

со стороны общественного сектора экономики государств – участников СНГ: государственные исследовательские институты, вузы, предприятия и компании с государственным участием;

со стороны финансового сообщества: частные и государственные банки, инвестиционные фонды и другие инвесторы (частные, корпоративные, институциональные);

со стороны специализированных организаций, осуществляющих поддержку инновационной деятельности: институты развития, венчурные фонды, бизнес-инкубаторы, фонды поддержки инновационной деятельности и т. п.

В Программу включаются только совместные инновационные проекты, реализуемые представителями как минимум трех государств – участников СНГ. Совокупный объем работ (в денежном выражении), выполняемых всеми организациями одного государства, не должен составлять менее 5 % общей стоимости проекта.

Порядок отбора совместных инновационных проектов для включения в Программу

Отбор совместных инновационных проектов для включения в Программу проводится на конкурсной основе органом управления – Оператором Программы с участием созданных этим органом совещательных и экспертных групп.

Основным документом совместного инновационного проекта, рассматриваемым на этапе до принятия решения о включении проекта в Программу, является заявка на включение совместного инновационного проекта в Программу (далее – Заявка). Заявка подается от лица одной из организаций – участниц проекта. Данная организация получает статус координатора проекта.

Координатор проекта:

запрашивает и предоставляет органу управления Программой документацию, необходимую для оформления и подачи Заявки;

запрашивает и предоставляет органу управления Программы разъяснение по вопросам экспертизы Заявки и обоснования решения по Заявке;

запрашивает у участников проекта данные, необходимые для подготовки Заявки;

ведет переписку с органом управления Программы по вопросам экспертизы Заявки и обоснования решения по Заявке;

представляет участников проекта в судебных разбирательствах по оспариванию итогов экспертизы Заявки и решения по Заявке;

обеспечивает подготовку и предоставление Заявки в соответствии с требованиями к содержанию и оформлению заявок и в установленные сроки;

предоставляет по запросу административного органа Программы дополнительные материалы, необходимые для проведения экспертизы Заявки.  

Присвоение одному из участников проекта статуса координатора не предполагает никаких преимуществ по сравнению с прочими участниками проекта по распределению средств Программы.

 

Организации – участниц проекта до подачи Заявки должны заключить между собой соглашение, закрепляющее условия и порядок их участия в проекте.

Для участия в конкурсе координатором проекта в адрес Оператора Программы в установленные сроки подается Заявка.

В состав Заявки должны входить следующие виды документации по проекту:

соглашения, закрепляющие условия и порядок участия в проекте организаций – участниц проекта;

информационная карта совместного инновационного проекта (приложение 1.1);

план действий по реализации проекта;

календарный план реализации проекта;

финансовый план проекта;

бюджет проекта.

Для проведения экспертизы инновационных проектов предусматривается двухуровневая система экспертизы.

На первом национальном уровне предлагаемый проект проходит рабочую экспертизу национальных разработчика и заказчика, которая необходима для согласования Информационной карты проекта, внесения национальным разработчиком инновационного проекта на рассмотрение органом управления Программой.

Второй уровень экспертный уровень самой Программы. Орган управления Программой аккумулирует проекты, предложенные инициаторами проектов и согласованные национальными заказчиками и разработчиками. Для проведения экспертизы инновационных проектов на уровне Программы формируется временный профессиональный орган экспертизы – Экспертный совет. Организационная структура Экспертного совета является гибкой. В составе органа управления (Оператора) Программой формируется экспертное подразделение (3–4 специалиста), которое создает временный Экспертный совет из числа экспертов, входящих в национальные базы данных экспертов, формирует оперативные экспертные группы по конкретным проектам с расширенным представительством специалистов в предметных областях науки и техники. В состав экспертных групп могут входить представители органов исполнительной власти, научных организаций и высших учебных заведений, бизнес-структур и общественных организаций. Услуги привлеченных экспертов должны оказываться на возмездной основе по договорам с органом управления Программы, если иное не предусмотрено отдельными соглашениями заинтересованных сторон.

Орган управления Программой организует сессии Экспертного совета для рассмотрения поступивших проектов по мере необходимости, но с периодичностью не менее двух раз в год.

Решение Экспертного совета должно быть четко аргументировано и подкреплено соответствующей доказательной базой. Типовая форма заключения по инновационному проекту разрабатывается головным разработчиком вместе с национальными разработчиками, согласовывается заказчиком-координатором и национальными заказчиками и утверждается Межгосударственным советом по сотрудничеству в научно-технической и инновационной сферах.

Институт научной экспертизы является формой обоснования и общественного контроля принимаемых решений. Процедура экспертизы должна быть прозрачной и в обязательном порядке освещаемой на интернет-портале Программы.

Отбор инновационных проектов осуществляет Конкурсная комиссия путем сравнения поданных заявок на основе изложенных выше принципов отбора совместных инновационных проектов.

Конкурсная комиссия формируется Оператором Программы. В состав Конкурсной комиссии включаются представители органов исполнительной власти и институтов развития государств – участников СНГ, представители вузов и научных центров,  научной общественности, деловых кругов, профессиональных объединений и независимые эксперты, рекомендованные заказчиком-координатором и национальными государственными заказчиками. К участию в работе Конкурсной комиссии на временной основе могут привлекаться профильные специалисты в конкретных предметных видах экономической деятельности и отраслях знаний.

Положение о Конкурсной комиссии разрабатывается в составе первоочередных мероприятий по реализации Программы в порядке, определяемом заказчиком – координатором Программы.

Прошедший экспертизу и Конкурсную комиссию инновационный проект предоставляется Оператором Программы Межгосударственному совету по сотрудничеству в научно-технической и инновационной сферах на одобрение с последующим внесением на рассмотрение Совета глав правительств СНГ в целях принятия им решения об утверждении проекта и придания ему статуса проекта Программы.

Для реализации совместных инновационных проектов необходимо осуществить следующие мероприятия:

мероприятие 1.2.1. Финансовое обеспечение поддержки реализации совместных инновационных проектов[8].

Отработка и использование механизмов финансового структурирования проектов, бюджетного финансирования и привлечения ресурсов частных инвесторов и ресурсов финансовых рынков для реализации совместных инновационных и инвестиционных проектов.

Направления поддержки совместных инновационных проектов

Поддержка реализации совместных инновационных проектов предполагается по следующим направлениям:

финансирование или софинансирование видов инновационной деятельности, осуществляемых в рамках совместного инновационного проекта;

финансирование или софинансирование доступа участников проекта к платным информационным ресурсам, необходимым для реализации проекта;

финансирование или софинансирование консультационных услуг, оказанных сторонними организациями участникам проекта по вопросам его реализации;

финансирование или софинансирование разработки и проведения маркетинговых, образовательных и иных необходимых мероприятий по проекту;

мероприятие 1.2.2. Организационное обеспечение отбора совместных инновационных проектов и поддержки их реализации.

Формирование элементов организационной структуры органа управления Программы  по обеспечению отбора совместных инновационных проектов и поддержки их реализации.

Организация и проведение конкурсных процедур по отбору совместных инновационных проектов для включения в Программу на регулярной основе;

мероприятие 1.2.3. Экспертное, информационное и аналитическое обеспечение отбора и поддержки реализации совместных инновационных проектов.

Формирование системы долгосрочного прогнозирования научно-технологического развития государств – участников СНГ в целях выявления перспективных направлений сотрудничества в инновационной сфере.

Создание и ведение базы данных совместных инновационных проектов – кандидатов и участников Программы;

мероприятие 1.2.4. Мониторинг реализации совместных инновационных проектов.

Создание специального органа мониторинга совместных инновационных проектов и расширение функционала существующих органов контроля программ на уровне СНГ;

мероприятие 1.2.5. Содействие формированию технологических инновационных кластеров: трансграничных, национальных и региональных.

Разработка методического инструментария и организационных механизмов формирования трансграничных, национальных и региональных инновационных кластеров в рамках реализации международной инновационной стратегии государств – участников СНГ с учетом опыта и приоритетов национального и общеевропейского развития.

Общая для государств – участников Программы методическая и нормативно-правовая база технологического кластера должна включать сценарии формирования кластеров с учетом их отраслевой и предметной специализации и технологии организации деятельности на рыночных принципах; кластерный анализ – для идентификации кластера и обоснования кластерной стратегии; оценку результативности деятельности кластера в целом и отдельных его участников; пакет нормативных правовых документов.

Показателями реализации мероприятий по направлению являются:

число совместных инновационных проектов, получивших финансовую поддержку Программы;

число конкурсов по отбору совместных инвестиционных проектов за отчетный период;

число совместных инновационных проектов, получивших информационную поддержку Программы;

число совместных инновационных проектов, прошедших процедуру мониторинга;

число совместных инновационных кластеров, инициированных в рамках Программы.

Ожидаемые эффект и результаты

Эффект:

достижение целевых показателей социально-экономического и инновационного развития государств – участников Программы.

Результаты:

организационно-экономические реализация совместных инновационных проектов в рамках интегрированного инновационного пространства СНГ, развитие инновационных кластеров, производства и разработок;

социально-экономические – масштабное расширение предложения инновационных товаров и услуг, создание новых рабочих мест и более полное удовлетворение потребностей общества в инновационных продуктах;

методологические – отработка новых механизмов проектного управления в межгосударственных проектах;

информационные – преодоление информационных барьеров, создание единого банка знаний, обмен опытом;

кадровые – формирование новой когорты инноваторов, не ограниченных рамками своего государства и способных конкурировать на глобальном рынке.

Направление 1.3. Содействие установлению деловых контактов и партнерства

Мероприятия данного направления призваны содействовать развитию деловых контактов инновационно активных предприятий, научных организаций и вузов государств – участников СНГ.

Задачами данного направления являются:

создание условий информирования организаций государств – участников СНГ;

содействие созданию среды, позволяющей на межгосударственном уровне реализовать всю инновационную цепочку: от возникновения новой научной идеи до ее реализации в виде технологии, продукта или услуги;

обеспечение взаимодействия с существующими сетевыми бизнес-структурами и проектами, в том числе российской бизнес-инновационной сетью (проект Gate2RuBIN), Европейской сетью поддержки предпринимательства, торгово-промышленными палатами, бизнес- ассоциациями и ведомствами экономического блока государств – участников СНГ и др.

Мероприятия данного направления будут реализованы совместно с национальными контактными центрами (НКЦ) в государствах – участниках СНГ. Функции базового НКЦ в каждом государстве – участнике Программы после ее утверждения Советом глав правительств СНГ могут исполнять национальные разработчики Программы; функции головного НКЦ и одновременно методического центра для НКЦ – головной разработчик Программы:

мероприятие 1.3.1. Создание и организационно-финансовое обеспечение деятельности профильных групп в контактных центрах государствучастников СНГ.

Для реализации нижеперечисленных мероприятий данного направления в рамках национальных контактных центров будут созданы профильные группы. Деятельность национальных контактных центров будет оцениваться согласно перечню показателей данного направления;

мероприятие 1.3.2. Организация брокерских мероприятий по тематическим направлениям.

Брокерские мероприятия для инновационно активных предприятий, научных организаций и вузов будут способствовать установлению личных деловых контактов и связей;

мероприятие 1.3.3. Предоставление информации о потенциальных партнерах в государствах – участниках СНГ.

Данное мероприятие будет реализовано НКЦ совместно с торгово-промышленными палатами и другими бизнес-объединениями государств – участников СНГ, а также национальными министерствами, ведомствами, университетами и научными центрами, поддерживающими в актуальном состоянии базы данных инновационно активных предприятий и организаций, выполняющих исследования и разработки;

мероприятие 1.3.4. Предоставление информационно-консультационных услуг.

НКЦ будут предоставлять информационно-консалтинговые услуги инновационно активным предприятиям, научным организациям и вузам, другим заинтересованным организациям (в том числе из стран дальнего зарубежья) по вопросам участия в Программе;

мероприятие 1.3.5. Популяризация успешных проектов, результатов, инноваторов.

Истории успеха инновационных проектов и других форм сотрудничества, возникших в результате установления деловых контактов после обращения в НКЦ, будут анализироваться и публиковаться. Информация об успешных проектах, достигнутых результатах, опыте инноваторов будет собираться на регулярной основе для освещения в рамках информационных ресурсов Программы и в СМИ;

мероприятие 1.3.6. Организация и проведение ежегодных международных семинаров для НКЦ государствучастников СНГ.

Для обмена опытом и приобретения новых навыков в рамках семинаров будут организованы тренинги и мастер-классы, интерактивные сессии и обсуждения.

Показателями реализации мероприятий для данного направления служат:

число обращений за всеми видами консультаций в НКЦ (на сайте, по телефону, письменные и личные);

число формальных обращений за консультационным сопровождением проектов;

число зарегистрированных пользователей сайта и ресурсов данного направления на портале Программы;

число участников, заявок и проектов Программы за отчетный период.

Ожидаемые эффект и результаты

Эффект:

функционирование комплексной системы информационно-консультационной поддержки всех категорий потенциальных участников программы, прежде всего инновационно активных предприятий государств – участников СНГ.

Результаты:

рост числа заявок на участие в Программе, количества и профессионального уровня ее участников, количества одобренных и реализованных проектов Программы.

6.2.   Подпрограмма «Мобилизация и развитие
научно-технологического потенциала» («Потенциал»)

Целью Подпрограммы «Потенциал» являются существенное повышение качества и масштабов предложения реальному сектору экономики научных результатов и технологий, обеспечение ускоренного развития научно-технологического потенциала государств – участников СНГ по приоритетным направлениям сотрудничества, сохранение и развитие их исследовательского и инновационного потенциала, получение конкурентных преимуществ за счет совместного доступа к результатам исследований, устранения дублирования дорогостоящих НИОКР, имеющих высокий коммерческий потенциал.

Реализация Подпрограммы «Потенциал» будет обеспечиваться в рамках межгосударственной целевой программы, формируемой на базе мероприятий и проектов настоящей Подпрограммы.

В рамках СНГ для организации межгосударственного взаимодействия при решении этих проблем создана система специализированных органов, ресурсы которых могут быть использованы при решении задачи мобилизации интеллектуального потенциала для активизации инновационной деятельности[9], а также принят ряд нормативных правовых актов.

Подпрограмма «Потенциал» включает следующие направления:

Направление 2.1. Поддержка поисковых исследований.

Адресная финансовая и информационная поддержка научных коллективов, ведущих совместные поисковые исследования и разработки по приоритетным направлениям сотрудничества.

Механизмы: специальные грантовые программы, консультационное сопровождение, организация технологической и финансово-экономической экспертизы и т. п.

Направление 2.2. Вовлечение объектов интеллектуальной собственности в экономический оборот.

Инвентаризация завершенных НИОКР по приоритетным направлениям инновационного сотрудничества; идентификация интеллектуальных прав и обеспечение их правовой охраны; анализ возможности и выработка условий для коммерциализации результатов НИОКР.

Механизмы: информационный обмен; экспертиза; межправительственные консультации; организация технологических событий и т. п.

Направление 2.3. Координация национальных исследовательских программ.

Мероприятия Программы по поддержке научных исследований и разработок должны дополнять, а не дублировать национальные исследовательские программы. Кроме того, государства – участники Программы должны получить дополнительные преимущества от такой координации за счет совместного доступа к результатам исследований и, в частности, устранения дублирования дорогостоящих НИОКР, имеющих высокий коммерческий потенциал.

Основной механизм: систематические межправительственные консультации, в том числе с привлечением представителей бизнеса и экспертного сообщества.

Направление 2.1. Поддержка поисковых исследований

Суть ключевых мероприятий, которые будут выполняться в рамках данного направления, заключается в существенном повышении качества и масштабов предложения реальному сектору экономики научных результатов и технологий, обеспечении ускоренного развития научно-технологического потенциала государств – участников СНГ по приоритетным направлениям сотрудничества.

Для решения задач, связанных с расширением и укреплением среды генерации знаний, их оперативной передачей в социально-экономическую сферу в рамках данного направления будет обеспечиваться адресная финансовая и информационная поддержка научных коллективов государств – участников СНГ, ведущих совместные поисковые исследования и разработки на передовых рубежах науки, техники, технологий.  

Мероприятие 2.1.1. Целенаправленная поддержка проектов поисковых исследований и разработок, инициированных научными коллективами государствучастников СНГ.

Задача мероприятия – усилить динамизм и повысить качество научно-исследовательской деятельности в государствах – участниках СНГ. В рамках мероприятия предусматривается финансовая поддержка исследовательских проектов, обеспечивающих научное лидерство этих государств в отдельных научно-технологических областях; динамичный и творческий характер деятельности национальных и совместных научных коллективов; привлекательность национальных научно-технологических комплексов для высококвалифицированных кадров, в том числе из третьих стран, а также для национальных и зарубежных инвесторов.

В зависимости от масштабов и специфики поисковых проектов полномочия по финансированию и контролю за их выполнением будут передаваться национальным заказчикам, в том числе органам государственной власти государств – участников СНГ, существующим либо специально созданным для организации исполнения и финансирования данных проектов структурам СНГ.

Мероприятие 2.1.2. Выделение целевых грантов ученым и научным группам государствучастников СНГ.

Задача мероприятия – достижение научных результатов мирового уровня в ходе передовых исследований ученых и научных групп из государств – участников СНГ, воспроизводство и закрепление высококвалифицированных  кадров в сфере науки, технологий, инноваций.

Для развития поисковых исследований по приоритетным направлениям сотрудничества в рамках данного мероприятия будут использованы традиционные и новые инновационные инструменты. Среди них:

гранты на проведение исследований молодыми учеными (группами молодых ученых) государств – участников СНГ;

гранты на проведение исследований ведущими учеными государств – участников СНГ или научными группами, возглавляемыми этими специалистами;

гранты на поддержку ведущих (национальных) научных школ;

стартовые гранты для ученых в целях содействия развитию их карьеры.

При этом гранты могут выдаваться не только резидентам государств – участников СНГ, но и национальным высококвалифицированным специалистам, вернувшимся в эти государства на время подачи заявки, организации исследовательской группы и реализации проекта;

гранты ведущим ученым государств – участников СНГ на проведение передовых (высокорисковых) исследований в новых (развивающихся) областях науки, техники, технологий[10].

Выделение целевых грантов ученым и научным группам государств – участников СНГ позволит:

улучшить качественный состав научных кадров государств – участников СНГ;

повысить привлекательность научной деятельности и совершенствовать систему ее мотивации;

стимулировать приток и закрепить молодежь в сфере науки и высоких технологий. 

Выполнение мероприятия будет содействовать расширению контактов между субъектами научной деятельности, секторами науки и высоких технологий, как в национальных границах, так и на всем пространстве СНГ.

Реализация указанных действий по поддержке поисковых исследований может осуществляться из средств специализированных кредитно-финансовых организаций государств – участников СНГ и международных финансовых организаций. Особое внимание при этом будет уделено решению следующих задач:

согласование усилий и программ деятельности государственных фондов поддержки науки, технологий, инноваций, которые уже функционируют в государствах – участниках СНГ;

выделение средств на долевой основе для участия в программах сотрудничества, которые реализуются национальными научными фондами.

Это позволит более четко идентифицировать новые направления и возможности исследований, которые целесообразно выполнять усилиями государств – участников СНГ; добиваться действительно прорывных результатов в приоритетных областях сотрудничества; обеспечивать восстановление научно-технологических связей, взаимовыгодного уровня разделения труда в сфере науки, технологий и инноваций.

В качестве сопутствующих мероприятий предусматриваются:

консультационное сопровождение;

организация технологической и финансово-экономический экспертизы проектов поисковых исследований;

формирование экспертных панелей по приоритетным направлениям сотрудничества с привлечением квалифицированных специалистов государств – участников СНГ и третьих стран.

Показателями выполнения мероприятий направления 2.1 являются: 

число поисковых проектов по подпрограмме «Потенциал», среди них – доля завершенных проектов поисковых исследований и разработок;

число публикаций в ведущих научных журналах, содержащих результаты интеллектуальной деятельности, полученных в рамках выполнения проектов поисковых  исследований;

число диссертаций на соискание ученых степеней, защищенных в рамках выполнения проектов проблемно-ориентированных поисковых исследований;

количество молодых ученых (в возрасте до 35 лет), принявших участие в проектах подпрограммы.

Направление 2.2. Вовлечение объектов интеллектуальной собственности в экономический оборот

Реализация мероприятий данного направления будет способствовать созданию общего инновационного пространства государств – участников СНГ, сохранению и развитию их исследовательского и инновационного потенциала, его адаптации к новым экономическим условиям.

С учетом специфики научно-технологического потенциала государств – участников СНГ и имеющихся проблем в области охраны интеллектуальной собственности в рамках направления 2.2 предполагается осуществление следующих мероприятий:

мероприятие 2.2.1. Совершенствование нормативно-правовой базы, обеспечивающей формирование и унификацию национальных механизмов коммерциализации результатов интеллектуальной деятельности в государствах – участниках СНГ.

Целью настоящего мероприятия являются гармонизация законодательства государств – участников СНГ в области охраны интеллектуальной собственности, а также внедрение мировых стандартов в указанной сфере.

В рамках Межгосударственного совета по вопросам правовой охраны и защиты интеллектуальной собственности реализация данного мероприятия предполагает разработку предложений:

по подготовке нормативных правовых актов, обеспечивающих гармонизацию законодательства государствучастников СНГ, регламентирующего вопросы возникновения и прекращения прав на объекты интеллектуальной собственности, распоряжения указанными правами, а также определяющих содержание прав и объем правовой охраны указанных объектов;

нормативных правовых актов, обеспечивающих гармонизацию законодательства государств – участников СНГ о стоимостной оценке прав на объекты интеллектуальной собственности; подготовка модельных нормативных правовых актов, определяющих методические основы и порядок проведения оценки прав на объекты интеллектуальной собственности;

модельных нормативных правовых актов, обеспечивающих совершенствование механизмов правовой охраны результатов интеллектуальной деятельности с учетом новейшего мирового опыта;

нормативных правовых актов, обеспечивающих гармонизацию законодательства государств – участников СНГ о способах и порядке защиты прав на объекты интеллектуальной собственности;

нормативных правовых актов, обеспечивающих гармонизацию законодательства государств – участников СНГ о бухгалтерском учете прав на результаты интеллектуальной деятельности;

по унификации судебной и административной практики в сфере обеспечения правовой охраны интеллектуальной собственности;

мероприятие 2.2.2. Совершенствование механизмов коммерциализации результатов интеллектуальной деятельности в сфере инновационного сотрудничества государствучастников СНГ.

Целью данного мероприятия является устранение правовых и административных барьеров для вовлечения в имущественный оборот и коммерциализации результатов интеллектуальной деятельности в отношениях с иностранным элементом, в частности:

создаваемых на территориях нескольких государств – участников СНГ;

создаваемых с участием физических либо юридических лиц, имеющих различную национальную принадлежность в рамках СНГ;

использование которых имеет экстерриториальный характер;

в отношениях по распоряжению правами, в которых участвуют физические либо юридические лица, имеющие различную национальную принадлежность в рамках СНГ.

Реализация данного мероприятия предполагает разработку предложений по совершенствованию:

правового регулирования вопросов закрепления прав на результаты интеллектуальной деятельности, создаваемых на территориях нескольких государств – участников СНГ либо с участием физических и юридических лиц, имеющими различную национальную принадлежность в рамках СНГ;

механизмов распоряжения правами на результаты интеллектуальной деятельности в отношениях с иностранным элементом, а также вовлечения указанных результатов в экономический оборот;

механизмов защиты прав на результаты интеллектуальной деятельности в отношениях с иностранными партнерами;

мероприятие 2.2.3. Совершенствование механизмов коммерциализации результатов интеллектуальной деятельности, создаваемых с привлечением средств государственных либо муниципальных бюджетов государств – участников СНГ.

Целью настоящего мероприятия является создание условий для коммерциализации результатов интеллектуальной деятельности, создаваемых с привлечением средств государственных либо муниципальных бюджетов государств – участников СНГ, а также результатов, права на которые принадлежат (в том числе совместно с иными лицами) государствам – участникам СНГ либо государственным и муниципальным образованиям в их составе, признаваемым в соответствии с законодательством субъектами гражданского права.

Права на объекты интеллектуальной собственности, созданные за счет средств национальных бюджетов, должны быть распределены между участниками правоотношений, включая организации государств – участников СНГ, таким образом, чтобы не возникало препятствий при вовлечении результатов научных разработок в хозяйственный оборот.[11]

Реализация данного мероприятия предполагает проведение следующих работ:

формирование предложений по совершенствованию нормативно-правовой базы, обеспечивающей единство государственной политики в отношении объектов интеллектуальной собственности, создаваемых с привлечением средств государственных и муниципальных бюджетов государств – участников СНГ, в том числе в части регулирования вопросов оценки целесообразности закрепления прав на указанные объекты за государственными либо муниципальными образованиями, распределения прав на указанные объекты, объема их правовой охраны, порядка распоряжения указанными правами, обеспечения компенсационных платежей государственным и муниципальным образованиям за отчуждение прав на указанные объекты либо предоставление права их использования, обеспечения интересов государства в коммерциализации указанных объектов и появления на рынке продукции, создаваемой с их использованием, обеспечения имущественных интересов приобретателей прав на указанные объекты, стоимостной оценки прав на объекты интеллектуальной собственности;

формирование предложений по совершенствованию механизмов выявления и обеспечения правовой охраны результатов интеллектуальной деятельности, создаваемых с привлечением средств государственных и муниципальных бюджетов, в том числе подготовка модельных нормативных правовых актов, определяющих методические основы для осуществления мероприятий по выявлению указанных результатов и закреплению прав на них;

формирование предложений по совершенствованию методических основ оценки перспектив коммерциализации и целесообразности закрепления прав на объекты интеллектуальной собственности, создаваемых с использованием средств государственных и муниципальных бюджетов, а также по совершенствованию методических основ стоимостной оценки прав на указанные объекты;

формирование предложений по совершенствованию механизмов вовлечения в экономический оборот результатов интеллектуальной деятельности, создаваемых с использованием средств государственных и муниципальных бюджетов;

формирование предложений по совершенствованию нормативно-правовой базы, обеспечивающей устранение правовых и административных барьеров для передачи прав на объекты интеллектуальной собственности, создаваемых с привлечением средств государственных и муниципальных бюджетов, в отношениях с иностранным элементом;

формирование предложений по совершенствованию нормативно-правовой базы, обеспечивающей возможности использования результатов интеллектуальной деятельности, составляющих единое целое, исключив  возможность распоряжения одним результатом без соответствующего отчуждения прав либо предоставления права использования на остальные результаты интеллектуальной деятельности;

разработка системы мер, обеспечивающих осуществление мероприятий по выявлению результатов законченных НИОКР по приоритетным направлениям инновационного сотрудничества (в том числе для проведения инвентаризации указанных результатов) и обеспечение правовой охраны указанных результатов;

разработка системы мер, обеспечивающих осуществление мероприятий по оценке возможности (целесообразности) коммерциализации результатов законченных НИОКР по приоритетным направлениям инновационного сотрудничества и выработки условий передачи прав на такие результаты;

разработка системы мер, обеспечивающих осуществление мероприятий по постановке прав на результаты интеллектуальной деятельности, созданных в рамках мероприятий по приоритетным направлениям межгосударственного инновационного сотрудничества, на бухгалтерский учет в составе нематериальных активов;

подготовка предложений по координации усилий и созданию инфраструктуры для коммерциализации результатов интеллектуальной деятельности, права на которые принадлежат совместно нескольким государствам – участникам СНГ, в том числе предложений по обмену информацией о заключенных результатах научно-технической деятельности, созданных с привлечением средств государственных и муниципальных бюджетов.

Показателями реализации мероприятий по направлению являются:

предложения по подготовке нормативных правовых актов, обеспечивающих условия для коммерциализации объектов интеллектуальной собственности, создаваемых в рамках инновационного сотрудничества государств – участников СНГ;

подготовленные предложения по унификации судебной и административной практики в сфере обеспечения правовой охраны интеллектуальной собственности;

количество результатов интеллектуальной деятельности, создаваемых в рамках инновационного сотрудничества государств – участников СНГ, поставленных на бухгалтерский учет;

количество результатов интеллектуальной деятельности, создаваемых совместно с участием физических и юридических лиц, имеющих различную национальную принадлежность в рамках СНГ;

количество результатов интеллектуальной деятельности, права на которые были переданы физическим либо юридическим лицам, имеющим иную национальную принадлежность в рамках СНГ;

количество результатов интеллектуальной деятельности, используемых на территориях нескольких государств – участников СНГ;

количество результатов интеллектуальной деятельности, созданных с привлечением средств государственных и муниципальных бюджетов, права на которые переданы физическим и юридическим лицам.

Направление 2.3. Координация национальных исследовательских программ

В результате выполнения мероприятий данного направления государства – участники СНГ получат ощутимые преимущества за счет совместного доступа к результатам исследований, устранения дублирования дорогостоящих НИОКР, имеющих высокий коммерческий потенциал:

мероприятие 2.3.1. Анализ национальных исследовательских программ и организация дискуссионных площадок для финансирующих организаций государствучастников СНГ.

Мероприятие нацелено на выявление оптимальных вариантов взаимовыгодного сотрудничества и разработку соответствующих схем совместных программ финансирования; восполнение информационных пробелов о существующих возможностях участия в национальных исследовательских программах исследователей, научных коллективов и организаций из государств – участников СНГ.

Основные задачи мероприятия: организация регулярных консультаций между государственными органами по науке и инновациям с привлечением представителей бизнеса и экспертного сообщества в целях определения представляющих взаимный интерес двух- и многосторонних исследовательских программ государств – участников СНГ и разработки общих подходов к их реализации; инвентаризация и анализ существующих программ, выявление сильных и слабых сторон двух-, многосторонних и исследовательских программ, реализуемых государствами – участниками СНГ (анкетирование, интервью, SWOT-анализ); анализ практического опыта координации программ государств – участников СНГ, в том числе на базе проведения совместных конкурсов, а также изучения передового опыта европейских проектов и др.

Предусматривается реализация мер, направленных на установление деловых контактов руководителей и сотрудников финансирующих организаций государств – участников СНГ. Дискуссионные площадки также позволят провести обмен опытом по организации и оценке финансирования исследовательских программ;

мероприятие 2.3.2. Реализация мер по раскрытию национальных исследовательских программ для участия исследователей и организаций из государствучастников СНГ. 

Основная задача мероприятия – разработка механизмов доступа к национальным исследовательским программам всех заинтересованных участников из государств – участников СНГ на принципах доверия, взаимности и равноправия.

В рамках данного мероприятия могут быть реализованы пилотные проекты, выявлены и тиражированы наиболее успешная практика («истории успеха») сотрудничества при выполнении национальных исследовательских и инновационных программ. Анализ особенностей и проблем, возникающих при реализации пилотных проектов, позволит выработать конкретные механизмы по поддержке участия различных организаций в исследовательских программах государств – участников СНГ.

Для этого намечается разработать процедуры и необходимые регламенты; провести совместные конкурсы научно-исследовательских проектов на пространстве Содружества.

Орган управления Программы в тесном сотрудничестве с финансирующими организациями разработает и предложит для осуществления полный цикл подготовки и реализации такого конкурса, включая критерии оценки заявок и концепцию его мониторинга. При этом в качестве одного из вариантов организации всего процесса предусматривается передача полномочий (функций) по обеспечению всех этапов конкурса от финансирующей организации (организаций) организации-администратору, в роли которой может выступать один из национальных разработчиков Программы.

Основными преимуществами организации совместных конкурсов научно-исследовательских и инновационных проектов государств – участников СНГ являются прежде всего возможности объединения ресурсов национальных финансирующих организаций в целях координации и проведения международных (совместных) конкурсов; обмен опытом с другими государствами по организации программ финансирования исследовательских проектов.

Показателями выполнения мероприятий направления 2.3 являются: 

число проведенных мероприятий для национальных заказчиков и финансирующих организаций государств – участников СНГ, число и уровень их участников;

число подготовленных рецензированных отчетов, других аналитических материалов об исследовательских программах государств – участников СНГ;

число финансирующих организаций, принявших участие в пилотном (совместном) конкурсе научно-исследовательских проектов; бюджет пилотного конкурса.

6.3.   Подпрограмма «Кадровое обеспечение межгосударственного инновационного сотрудничества» («Кадры»)

Целью Подпрограммы «Кадры» является создание кадрового потенциала долговременного межгосударственного сотрудничества в рамках инновационного пространства СНГ как интегрального элемента глобального инновационного пространства.

Реализация Подпрограммы «Кадры» будет обеспечиваться в рамках многостороннего сотрудничества государств – участников СНГ в создании общего образовательного пространства с государствами – участниками СНГ, в том числе на основе межгосударственной целевой программы, формируемой на базе мероприятий и проектов настоящей Подпрограммы.

Основные задачи Подпрограммы заключаются в создании и развитии широких и специализированных профессиональных сетей, разработке и внедрении общих подходов к обеспечению качества подготовки, оценке квалификации и системы мотивации инновационного кадрового потенциала.

Особое внимание в ходе реализации Программы будет уделено созданию механизмов для эффективной мобильности научных, инженерно-технических кадров, а также молодых исследователей, что послужит основой для интеграции инновационного пространства СНГ, создания конкурентного рынка труда, повышения квалификации специалистов, занятых в инновационной сфере, распространению передового опыта в сфере менеджмента инноваций и созданию профессионального сообщества инноваторов СНГ как части международного сообщества.

Мероприятия Подпрограммы будут направлены на следующие целевые аудитории, относимые к категории «профессиональные кадры в сфере инновационного сотрудничества»:

профессиональные научные и инженерные кадры – специалисты, имеющие диплом о высшем образовании, а также ученые со степенью кандидата и доктора наук или эквивалентным им по специальностям, соответствующим приоритетным направлениям научно-технического и инновационного сотрудничества;

государственные и муниципальные служащие, занятые в сфере инновационной деятельности и государственно-частного партнерства;

студенты учреждений высшего профессионального образования, обучающиеся по программам высшего профессионального образования (бакалавр, магистр, специалист или эквивалентные им), а также программам послевузовского профессионального образования по специальностям, соответствующим приоритетным направлениям научно-технического и инновационного сотрудничества;

преподаватели средних и высших учебных заведений, применяющие инновационные разработки в процессе подготовки кадров среднего и высшего профессионального образования;

специалисты по управлению инновациями и инновационной политике, обеспечивающие организацию связи науки, образования и бизнеса, руководители и специалисты малых и средних высокотехнологичных предприятий.

Подпрограмма «Кадры» включает следующие направления:

Направление 3.1. Создание карьерных возможностей для исследователей и инженеров.

Создание системы поддержки академической мобильности ученых, непрерывного обучения и стажировки, межгосударственного обмена кадрами между исследовательскими организациями и университетами, установления международных академических связей и партнерств.

Механизмы: совместные грантовые конкурсы, международные научные события, виртуальные системы информационной поддержки мобильности; разработка и внедрение упрощенной процедуры признания дипломов; согласование системы социальных гарантий для участников программ мобильности.

Направление   3.2.    Обучение основам инновационного предпринимательства.

Создание условий для получения предпринимательски настроенными исследователями необходимых знаний и навыков через специализированные образовательные программы и стажировки.

Подготовка специалистов в области инновационного менеджмента, которые стали бы эффективными посредниками между наукой, образованием и бизнесом.

Механизмы: разработка и внедрение программ обучения разного уровня и для разных целевых аудиторий. Программы обучения будут включать тренинги, стажировки, в том числе в ведущих мировых центрах, инженерно-технического персонала, а также  разработку международных программ высшего образования со специализацией «инновационный менеджмент».

Направление 3.3. Повышение квалификации государственных и муниципальных служащих.

Реализация Программы потребует от большого числа государственных и муниципальных служащих в государствах – участниках СНГ квалифицированных усилий и способности эффективно взаимодействовать с участниками инновационной деятельности, в том числе в рамках государственно-частного партнерства.

Механизмы: межгосударственные программы повышения квалификации государственных и муниципальных служащих, включая международные стажировки, и регламенты взаимного доступа граждан государств – участников СНГ к программам повышения квалификации, реализуемым в государствах – участниках СНГ – участниках Программы.

Направление 3.4. Развитие системы подготовки кадров.

Разработка единых требований к подготовке научных и инженерно-технических кадров, в том числе в области менеджмента инноваций, управления интеллектуальной собственностью, организации высокотехнологичного бизнеса; разработка стандартов профессиональной подготовки, повышения квалификации и аттестации специалистов в области инновационной деятельности, согласование подходов к обеспечению качества подготовки специалистов, разработка согласованных на пространстве СНГ и соответствующих международным требованиям рамочных оценок уровней квалификации.

Направление 3.1. Создание карьерных возможностей для исследователей и инженеров

Мероприятие 3.1.1. Развитие и совершенствование системы поддержки академической мобильности исследователей и инженеров и межгосударственного обмена кадрами между организациями, ведущими исследования и разработки.

В рамках мероприятия предусматривается разработка и развитие инструментов поддержки академической мобильности исследователей и инженеров и межгосударственного обмена исследовательскими и инженерными кадрами как собственно между государствами – участниками СНГ, так и государств – участников СНГ с третьими странами.

Обязательным условием реализации программ мобильности должен служить ее двусторонний характер, обеспечивающий переход от модели «утечки умов» к модели «циркуляции умов», т. е. взаимовыгодный обмен знаниями, технологиями и т. д.

Показателями реализации мероприятия 3.1.1 являются: численность исследователей и инженеров из государств – участников СНГ, участвующих в программах академической мобильности, а также численность инженеров и исследователей из третьих стран, участвующих в программах мобильности, реализуемых на базе образовательных и исследовательских организаций государств – участников СНГ; число программ непрерывного обучения и стажировок, организованных для исследователей и инженеров из государств – участников СНГ; число обучаемых по международным программам.

Мероприятие 3.1.2. Создание системы информационно-аналитической поддержки развития карьерных возможностей для исследователей и инженеров.

В рамках мероприятия предусматривается разработка и поддержка электронных и печатных информационно-аналитических ресурсов, содержащих информацию о научных мероприятиях, проектах, публикациях, возможностях стажировок и повышения квалификации по приоритетным направлениям научно-технического и инновационного сотрудничества. Кроме того, в рамках данного мероприятия предусматривается организация постоянного взаимодействия с инновационно-активными предприятиями, прежде всего предприятиями высокотехнологичных отраслей, формирование системы поддержки рынка труда инноваторов (базы данных вакансий (на сайте Программы) или «доски объявлений» для размещения анонсов о вакансиях, базы данных кандидатов на работу в сфере инноваций и участников образовательных программ по инновационной деятельности, информации о ярмарках вакансий и выставки инновационных проектов). Одним из элементов будет проведение ежегодной межгосударственной ярмарки вакансий в инновационной сфере.

Данная система информационно-аналитического обеспечения будет направлена не только на повышение уровня информированности самих исследователей и инженеров, но также на обеспечение информацией потенциальных инвесторов и других заинтересованных сторон об имеющемся кадровом потенциале для реализации инновационных и научно-исследовательских проектов на пространстве СНГ и результатах инновационных проектов, реализованных в рамках Программы.

Показателями реализации мероприятия 3.1.2 являются: число публикаций, в том числе в реферируемых международных журналах, содержащих результаты интеллектуальной деятельности, полученные в рамках выполнения комплексных проектов; численность исследователей и инженеров из государств – участников СНГ, в том числе молодых исследователей и инженеров (до 35 лет), принявших участие в международных мероприятиях (семинары, конференции и т. д.); численность исследователей и инженеров из государств – участников СНГ, в том числе молодых исследователей и инженеров (до 35 лет), принявших участие в международных проектах.

Мероприятие 3.1.3. Создание активно действующих профессиональных сетей исследователей и инженеров и содействие их интеграции в международные профессиональные сети, установление международных академических связей и партнерств.

В рамках мероприятия предусматривается проведение регулярных международных (с участием экспертов из государств – участников СНГ, а также других государств) научно-практических семинаров и конференций.

Показателями реализации мероприятия 3.1.3 являются: число проведенных международных конференций и семинаров по приоритетным направлениям научно-технического и инновационного сотрудничества; доля исследователей и инженеров из государств – участников СНГ, в том числе молодых исследователей и инженеров (до 35 лет) в общем составе участников мероприятий.

Мероприятие 3.1.4. Разработка и реализация программ повышения квалификации в сфере инновационного предпринимательства и менеджмента для профессиональных исследователей и инженеров.

В рамках мероприятия предусмотрены создание и выведение на международный рынок образовательных услуг принципиально новых программ, нацеленных на формирование у профессиональных исследователей и инженеров новых компетенций в области лидерства, выявления новых предпринимательских возможностей, проект-менеджмента и других специфических компетенций, критически необходимых для успешного ведения бизнеса в сфере создания и продвижения инновационных технологий, продуктов и услуг. В частности, будут разработаны и внедрены образовательные программы по тематике «Лидерство», «Менеджмент инноваций», «Маркетинг инноваций», «Технология эффективных решений» и др.

Показателями реализации мероприятия 3.1.4 являются: численность исследователей и инженеров, прошедших обучение по программам повышения квалификации в сфере инновационного предпринимательства и менеджмента; количество специализированных программ повышения квалификации в сфере инновационного предпринимательства и менеджмента для профессиональных исследователей и инженеров.

Направление 3.2. Обучение основам инновационного предпринимательства

Мероприятие 3.2.1. Развитие сети «центров превосходства» в области подготовки кадров в сфере инновационного предпринимательства.

В рамках мероприятия предусматривается создание и развитие сети организаций (прежде всего на базе научных центров и учреждений высшего профессионального образования), являющихся «провайдерами» образовательных и консультационных услуг мирового класса в сфере инноваций и предлагающих специализированные образовательные программы и программы повышения квалификации инновационного профиля (в том числе в области менеджмента высокотехнологичного бизнеса, венчурной индустрии, правового регулирования в инновационной сфере и т. п.). Программно-целевой метод Программы позволит осуществлять стимулирование «точек роста» – конкурсную поддержку лидерских инициатив, наиболее передовых образовательных программ инновационного профиля, научных центров и высших учебных заведений на основании определенных предварительно сформулированных условий и критериев.

Показателями реализации мероприятия 3.2.1 являются: число научных организаций и учреждений высшего профессионального образования государств – участников СНГ, получивших статус центров превосходства в области инновационного предпринимательства; число разработанных и проведенных образовательных программ в области инновационного предпринимательства; численность обучающихся по программам инновационного предпринимательства; число проведенных конкурсов в рамках мероприятия; численность участников конкурсов.

Мероприятие 3.2.2. Разработка и реализация тренинговых курсов по ключевым аспектам инновационного предпринимательства.

В рамках мероприятия предусматривается разработка специализированных курсов, в том числе модульной программы «Управление инновациями» и программы новой специальности «Менеджмент в области университетского предпринимательства», а также учебных и учебно-методических программ и курсов в области инновационного предпринимательства.

На начальном этапе программы будут реализовываться в тестовом режиме на базе вузов и научных центров, выбранных как центры превосходства.

Программа «Менеджер по университетскому предпринимательству» позволит создать институт университетских менеджеров в сфере высокотехнологичного бизнеса.

Программа «Управление инновациями» даст широкому кругу слушателей представление о функционировании сферы инноваций и будет иметь несколько уровней: от краткосрочных курсов и практических тренингов до полноценных программ повышения квалификации с выдачей диплома «мастер делового администрирования в области инновационной деятельности».

Будет разработана система аттестации и контроля, основанная на согласованной внутри СНГ и соответствующей общеевропейским подходам рамке квалификаций. Система позволит фиксировать получаемые навыки и регистрировать участников образовательных курсов в общей базе данных Программы. Сертификаты, выдаваемые участникам образовательных курсов, будут регистрироваться в единой базе данных, интегрированной с базой вакансий инновационных проектов и базой кандидатов на работу в инновационных проектах. Это позволит создать единую систему «менеджмента человеческого капитала». Разработка данных специализированных программ будет включать в том числе учебно-методические комплексы, предполагающие возможности как очного, так и дистанционного обучения.

Показателями реализации мероприятия 3.2.2 являются: количество созданных учебных и учебно-методических материалов для образовательных программ по инновационному предпринимательству разного уровня; численность обучившихся по специализированным программам в области инновационного предпринимательства.

Мероприятие 3.2.3. Развитие системы поддержки предпринимательских инициатив и повышения квалификации участников малых и средних инновационных предприятий.

В задачи мероприятия будут входить обеспечение малых инновационных предприятий кадрами, способными организовать профессиональный процесс их функционирования, а также развитие системы сопроводительного консалтинга малых инновационных предприятий на различных стадиях их развития. В рамках мероприятия предусматриваются повышение квалификации участников малых инновационных предприятий и поддержка предпринимательских инициатив, развитие системы консультационного сопровождения малых инновационных предприятий и инициаторов инновационных проектов (в том числе с привлечением ведущих зарубежных университетов и организаций инновационной сферы). Консультационные услуги по развитию бизнеса будут в том числе включать такие услуги, как: выбор бизнес-модели, формулирование предложения, продвижение, стратегическое планирование, привлечение и удержание сотрудников, выход на рынки (в том числе зарубежные), приоритизация задач, расширение «продуктовых» предложений, развитие смежного бизнеса, построение партнерских отношений, привлечение грантов и инвестиций, участие в программах, проводимых федеральными и региональными органами власти, государственными и негосударственными организациями и т. д.

Показателями реализации мероприятия 3.2.3 являются: количество малых инновационных предприятий, созданных в рамках Программы; численность подготовленных и повысивших квалификацию инновационно-ориентированных кадров для малого и среднего инновационного предпринимательства.

Мероприятие 3.2.4. Популяризация инновационного предпринимательства среди молодого поколения инноваторов и создание условий для участия молодых специалистов в многосторонних научно-технологических и инновационных проектах.

В рамках мероприятия предусмотрены разработка и внедрение системы мер, направленных на популяризацию и повышение интереса молодых исследователей (студентов, аспирантов) к инновационному предпринимательству и стимулирование их активности по генерации новых инновационных проектов и проектных коллективов. В числе данных мер - различного формата мероприятия для учащихся как гуманитарных, так и технических специальностей, иллюстрирующие деятельность успешных предпринимателей, открывающих рыночные возможности для новых бизнес-идей и демонстрирующих набор доступных инструментов для запуска собственного предприятия.

В рамках данного мероприятия также предусмотрена реализация системы мер под общим названием «Инноваторы инноваторам» (I-to-I), основной задачей которых является создание условий для эффективной передачи опыта от профессиональных инноваторов (в том числе зарубежных) начинающим молодым инноваторам.

Предусмотрено создание сети межвузовских бизнес-клубов «Предприниматель», объединяющих молодых инноваторов из вузов различных государств – участников СНГ, а также сети бизнес-инкубаторов (на начальном этапе – на базе сети центров превосходства). Целью сети будет вовлечение молодежи в предпринимательскую инновационную деятельность, создание инновационной экосистемы в среде молодежи, содействие появлению и коммерциализации молодежных инновационных предпринимательских проектов. Деятельность сети будет способствовать формированию инновационного мировоззрения, развитию предпринимательской инициативы в молодежной среде и интеграции элементов экосистемы инноваций: государства, бизнеса, науки и образования.

Кроме того, в рамках данного мероприятия предусмотрены подготовка и проведение конкурсов бизнес-проектов, в том числе студенческих. Конкурсы будут состоять из комплекса мероприятий, включающих образовательные модули, тренинги по написанию бизнес-планов и развитию навыков презентации проектов перед целевой аудиторией, индивидуальные консультации по вопросам развития проектов. Важной частью подготовки к конкурсу являются мероприятия по комплектованию предпринимательских коллективов. В рамках данного мероприятия будет организована поддержка  участия студенческих команд из государств – участников СНГ в аналогичных международных конкурсах, проводимых ведущими университетами и организациями инновационной сферы третьих стран.  

Показателями реализации мероприятия 3.2.4 являются: численность молодых исследователей (до 35 лет), ставших инициаторами новых инновационных проектов и проектных коллективов; число инновационных проектов, реализованных по инициативе и под руководством молодых исследователей (до 35 лет); число бизнес-инкубаторов, созданных на базе вузов и научных центров, имеющих статус центров превосходства.

Направление 3.3. Повышение квалификации государственных и муниципальных служащих

Мероприятие 3.3.1. Разработка и реализация межгосударственных программ повышения квалификации и профессиональной переподготовки государственных и муниципальных служащих в области научно-технической и инновационной деятельности.

В рамках мероприятия предусмотрена разработка и реализация специальных, учитывающих категорию групп слушателей, программ повышения квалификации и профессиональной переподготовки для государственных и муниципальных служащих (в том числе в кооперации с институтами развития и ведущими зарубежными университетами, бизнес-школами и организациями инновационной сферы). Основным профилем образовательных программ будет рассмотрение вопросов подготовки и реализации международных соглашений в области научно-технологического и инновационного сотрудничества, разработки и реализации государственной политики по содействию развитию научно-технической и инновационной активности, формирования нормативной правовой базы и изучения правоприменительной практики государственного участия в инновационных и научно-технологических проектах, а также лучшей практики государственно-частного партнерства в инновационной сфере.

Реализация образовательных программ будет осуществляться с применением современных образовательных технологий и интерактивных форм обучения: мастер-классы по наиболее актуальным и значимым вопросам, дискуссии, круглые столы, форумы с использованием видеоконференций в целях организации обсуждения и обмена опытом, использование дистанционных образовательных технологий, создание контрольно-тестирующих комплексов с возможностью дистанционного прохождения.

Показателями реализации мероприятия 3.3.1 являются: число государственных и муниципальных служащих, прошедших обучение по программам повышения квалификации и профессиональной переподготовки; число разработанных и внедренных образовательных программ; число разработанных учебно-методических комплексов, включающих лекции, презентационные материалы, подборку учебно-методических материалов, видеолекции, в том числе на CD- и (или) DVD-дисках.

Мероприятие 3.3.2. Создание системы информационно-консультационной поддержки деятельности государственных и муниципальных служащих в научно-технической и инновационной сферах.

В рамках мероприятия предусмотрен комплекс мер, включающий организацию мероприятий, направленных на создание лабораторий обмена опытом и системы повышения информированности государственных и муниципальных служащих о нормативно-правовой базе научно-технической и инновационной политики и межгосударственного сотрудничества, в том числе создание специализированных печатных и электронных изданий, разработка и поддержка специализированного электронного ресурса в рамках общего портала Программы, а также развитие эффективной системы взаимодействия государственных и муниципальных служащих в научно-технической и инновационной сферах с другими участниками инновационного процесса, включая инноваторов, СМИ, институты гражданского общества и т. д.

Показателями реализации мероприятия 3.3.2 являются: количество специализированных мероприятий в области инновационной политики, проведенных по заказу и при участии государственных и муниципальных служащих; количество государственных и муниципальных служащих, имеющих доступ к системе информационно-консультационной поддержки с размещенными в ней учебными и экспертными материалами; численность тренеров (коучеров), вовлеченных в систему индивидуальных консультаций слушателей по направлению профессиональной деятельности в соответствии с занимаемой должностью.

Мероприятие 3.3.3. Формирование экспертно-аналитической системы для преподавателей и экспертов с обеспечением доступа через Интернет.

В рамках мероприятия предусмотрена разработка и принятие единого регламента по организации обучения, описывающего все аспекты его применения, в том числе учебно-методических рекомендаций, пособий, инструкций, положений для слушателей, преподавателей, администраторов учебного процесса (тьюторов); разработка нормативных правовых актов по обеспечению процесса переподготовки и повышения квалификации государственных и муниципальных служащих, а также критериев качества предоставления учебных материалов; формирование и систематизация электронных образовательных ресурсов с учебными материалами с обеспечением доступа к ним преподавателей и экспертов; повышение квалификации и проведение специальных тренингов для профессорско-преподавательского состава образовательных учреждений по внедрению образовательных программ.

Показателями реализации мероприятия 3.3.3 являются: число образовательных учреждений, реализующих программы повышения квалификации и профессиональной переподготовки государственных и муниципальных служащих; число преподавателей в образовательных учреждениях, реализующих программы повышения квалификации и профессиональной переподготовки государственных и муниципальных служащих; создание системы единых требований к содержанию и структуре образовательных программ; актуализация размещенных учебных материалов в электронных образовательных ресурсах.

Направление 3.4. Развитие системы подготовки кадров

Мероприятие 3.4.1. Гармонизация стандартов профессиональной подготовки научных и инженерно-технических кадров.

В рамках мероприятия предусматривается разработка рекомендаций по гармонизации образовательных стандартов для профессиональной подготовки учащихся учреждений высшего профессионального образования, обучающихся по программам высшего профессионального образования (бакалавр, магистр, специалист или эквивалентные им), а также по программам послевузовского профессионального образования по специальностям, соответствующим приоритетным направлениям научно-технического и инновационного сотрудничества.

Обязательным условием процесса гармонизации образовательных стандартов должно стать обеспечение связи образовательного и исследовательского процесса, привлечение молодых ученых, аспирантов, докторантов, преподавателей, студентов к участию в работе, а также выполнение работ или их части молодежными коллективами.

Показателями реализации мероприятия 3.4.1 являются: число аккредитованных совместных образовательных программ инновационного профиля, реализуемых вузами государств – участников СНГ; удельный вес числа высших учебных заведений государств – участников СНГ и реализуемых ими образовательных программ инновационного профиля, аккредитованных зарубежными аккредитационными агентствами; численность молодых специалистов, привлеченных к проведению исследований в рамках комплексных инновационных проектов; число диссертаций на соискание ученых степеней, защищенных в рамках выполнения комплексных инновационных проектов.

Мероприятие 3.4.2. Разработка программ подготовки кадров в области менеджмента инноваций, управления интеллектуальной собственностью, организации высокотехнологичного бизнеса.

В рамках многостороннего сотрудничества государств – участников СНГ предусматривается разработка новых образовательных программ (как специальной подготовки, так и отдельных учебных курсов, интегрированных в существующие профильные программы) в области менеджмента инноваций, управления интеллектуальной собственностью, организации высокотехнологичного бизнеса, включая совместные образовательные программы и программы «двойных дипломов», между вузами государств – участников СНГ, а также между вузами государств – участников СНГ и третьими странами.

Важным и эффективным инструментом создания карьерных возможностей для молодых исследователей будет создание международных магистерских и докторантских (уровня Ph.D) программ, успешное обучение по которым будет завершаться выдачей международного диплома СНГ.

Показателями реализации мероприятия 3.4.2 являются: численность учащихся вузов, получивших диплом о завершении обучения по образовательным программам в области менеджмента инноваций, управления интеллектуальной собственностью, организации высокотехнологичного бизнеса; количество совместных образовательных программ и программ «двойных дипломов» в области менеджмента инноваций, управления интеллектуальной собственностью.

Мероприятие 3.4.3. Развитие интегрированной системы обеспечения качества подготовки кадров для инновационной деятельности.

В рамках мероприятия предусматриваются:

совершенствование межгосударственной системы оценки деятельности образовательных учреждений высшего профессионального образования с учетом развития инновационной тематики основных образовательных программ;

развитие новых форм и механизмов оценки и контроля качества деятельности образовательных учреждений, в том числе с привлечением общественности, бизнеса, профессиональных объединений;

совершенствование механизмов признания эквивалентности документов об образовании в целях повышения академической мобильности и увеличения экспорта образовательных услуг инновационного профиля государств – участников СНГ, а также их интеграции в мировое научное, инновационное и образовательное пространство;

совершенствование и гармонизация процедур государственной аттестации научных и инженерно-технических кадров в целях повышения качества и результативности системы подготовки кадров высшей квалификации и обеспечения воспроизводства и развития кадрового потенциала инновационного и научно-технического сотрудничества, а также приведения процедур аттестации научных и инженерно-технических кадров в соответствие с международной практикой (в том числе с международными стандартами
ISO 9001–2000 и FT 146/SR02-9).

Показателями реализации мероприятия 3.4.3 являются: число аккредитованных совместных образовательных программ, реализуемых вузами государств – участников СНГ; удельный вес высших учебных заведений государств – участников СНГ и реализуемых ими образовательных программ инновационного профиля, аккредитованных зарубежными аккредитационными агентствами; удельный вес высших учебных заведений государств – участников СНГ и реализуемых ими образовательных программ инновационного профиля, прошедших процедуры общественно-профессиональной аккредитации; численность специалистов инновационного профиля, прошедших процедуры межгосударственной нострификации документов об образовании; доля государств – участников СНГ в мировом рынке образовательных услуг, измеряемая как доля принимаемых студентов из государств – участников СНГ общей численности иностранных студентов в мире; повышение рейтинга вузов государств – участников СНГ в международных обследованиях качества образования.

Мероприятие 3.4.4. Создание системы межгосударственного мониторинга кадрового обеспечения и уровня подготовки кадров для инновационной и научно-технической деятельности.

В рамках мероприятия предусматриваются:

формирование согласованной системы индикаторов мониторинга кадрового обеспечения и уровня подготовки кадров для инновационной и научно-технической деятельности;

расчет индикаторов на основе имеющихся в государствах информационных ресурсов;

разработка единых для всех государств инструментов статистических и социологических обследований, обеспечивающих квалифицированную  оценку кадрового обеспечения и уровня подготовки кадров для инновационной и научно-технической деятельности;

проведение серии мониторинговых обследований, охватывающих все государства – участники СНГ либо группы государств по интересам;

проведение аналитических исследований кадрового обеспечения и уровня подготовки кадров в государствах – участниках СНГ для инновационной и научно-технической деятельности на основе результатов мониторинговых обследований;

презентация и обеспечение доступа к информации мониторинга органов государственного управления, ученых и специалистов сферы образования и науки, представителей общественности государств – участников СНГ.

Показателями реализации мероприятия 3.4.4 являются: число международно сопоставимых показателей, рассчитываемых на основе результатов обследований, проведенных в режиме мониторинга кадрового обеспечения и уровня подготовки кадров для инновационной и научно-технической деятельности в государствах – участниках СНГ; число кандидатских и докторских диссертаций, подготовленных с использованием результатов мониторинга кадрового обеспечения и уровня подготовки кадров для инновационной и научно-технической деятельности; число публикаций в реферируемых журналах, подготовленных с использованием мониторинга кадрового обеспечения и уровня подготовки кадров для инновационной и научно-технической деятельности в государствах – участниках СНГ.

Меры по развитию систем мониторинга и статистического наблюдения представлены в Подпрограмме «Совместное использование и развитие инновационной инфраструктуры» (направление 4.3).

Ожидаемые эффекты и результаты

Эффекты:

повышение интереса к инновационному предпринимательству среди молодого поколения инноваторов и создание условий для участия молодых специалистов в многосторонних научно-технологических и инновационных проектах;

инновационная активность профессиональных сетей исследователей и инженеров и их включение в международные профессиональные сети, установление международных академических связей и партнерств.

Результаты:

функционирование специализированных профессиональных сетей на основе общих подходов к обеспечению качества подготовки, оценки квалификации и системы мотивации инновационного кадрового потенциала;

система поддержки академической мобильности исследователей и инженеров и межгосударственного обмена кадрами между организациями;

система информационно-аналитической поддержки развития карьерных возможностей для исследователей и инженеров;

программы повышения квалификации и переподготовки в сфере инновационного предпринимательства и менеджмента для профессиональных исследователей и инженеров;

сеть центров превосходства в области инновационного сотрудничества;

образовательные программы по ключевым аспектам инновационного предпринимательства, учебное и учебно-методическое обеспечение образовательных программ по инновационному предпринимательству;

система поддержки предпринимательских инициатив и повышения квалификации участников малых и средних инновационных предприятий;

межгосударственные программы повышения квалификации и профессиональной переподготовки государственных и муниципальных служащих в области научно-технической и инновационной деятельности;

система информационно-консультационной поддержки деятельности государственных и муниципальных служащих в научно-технической и инновационной сферах;

экспертно-аналитическая система для преподавателей и экспертов по программам повышения квалификации государственных и муниципальных служащих с обеспечением доступа через Интернет;

гармонизированные стандарты профессиональной подготовки научных и инженерно-технических кадров;

образовательные программы в области менеджмента инноваций, управления интеллектуальной собственностью, организации высокотехнологичного бизнеса;

интегрированная система обеспечения качества подготовки кадров для инновационной деятельности;

система межгосударственного мониторинга кадрового обеспечения и уровня подготовки кадров для инновационной и научно-технической деятельности.

6.4.   Подпрограмма «Совместное использование и развитие
инновационной инфраструктуры» («Инфраструктура»)

Целью Подпрограммы является создание межгосударственной системы совместного эффективного использования инфраструктуры национальных инновационных систем для координации управления объектами инновационной инфраструктуры пространства СНГ, повышения качества и результативности научных исследований и разработок, обмена результатами научной деятельности и их взаимовыгодного трансфера.

Реализация Подпрограммы «Инфраструктура» будет обеспечиваться на основе межгосударственной целевой программы, формируемой на базе мероприятий и проектов настоящей Подпрограммы.

Мероприятия Подпрограммы направлены на решение следующих задач:

создание условий для совместного использования возможностей технико-внедренческих зон, центров коллективного пользования, технопарков и других элементов инфраструктуры национальных инновационных систем;

содействие развитию системы международного трансфера технологий;

обеспечение систематического обмена научно-технической информацией;

содействие ведению межгосударственных исследований в области науки и инноваций;

формирование интегрированных баз данных о научно-технических достижениях в приоритетных областях науки, техники и технологий;

запуск и обеспечение устойчивого функционирования инновационного портала Программы;

организация работы экспертных дискуссионных площадок;

разработка и постепенное внедрение соответствующих требованиям международных стандартов систем статистического наблюдения за инновационной деятельностью, процессами венчурного инвестирования и развитием инновационной инфраструктуры в государствах – участниках СНГ;

подготовка и запуск механизмов оперативного мониторинга состояния национальных инновационных систем, создание систем обратной связи для участников инновационной деятельности и органов государственного управления государств – участников Программы.

Подпрограмма «Инфраструктура» включает следующие направления:

Направление 4.1. Развитие межгосударственной инновационной инфраструктуры.

Создание межгосударственной системы координации и управления объектами инновационной инфраструктуры в целях координации научных исследований и разработок, обмена результатами научно-технической деятельности и их трансфера в реальный сектор экономики.

Создание и развитие системы информационного обеспечения реализации мероприятий Программы, включающей сеть национальных контактных центров и интернет-портал Программы.

Направление 4.2. Развитие систем прогнозирования и мониторинга.

Целью развития систем прогнозирования и мониторинга является   создание единой гармонизированной системы анализа и оценки перспектив развития инновационных процессов в государствах – участниках СНГ для информационного обеспечения органов управления и обоснования государственной научно-технической и инновационной политики.

Направление 4.1. Развитие межгосударственной инновационной инфраструктуры

Мероприятие 4.1.1. Формирование межгосударственной сети центров коллективного пользования.

Создание межгосударственной сети организаций, сформированной на основе точек концентрации знаний, компетенций и технологических возможностей, на основе элементов инновационных инфраструктур государств – участников СНГ. С учетом анализа точек концентрации знаний, компетенций и технологических возможностей в национальных инновационных инфраструктурах, а также европейского опыта предполагается сформировать сеть центров коллективного пользования. Для формирования такой сети предусматривается выявление специализированных организаций-лидеров в государствах – участниках СНГ, обладающих универсальными научными установками, опытно-экспериментальным оборудованием, испытательными стендами, полигонами и т. п.

Центры коллективного пользования межгосударственного уровня решают задачу обеспечения доступа широкому кругу участников Программы к современному оборудованию, способствуя повышению эффективности его использования.

На базе сети центров коллективного пользования предполагается проведение профессиональной подготовки и осуществление исследовательской работы студентами, аспирантами и докторантами. Создание сети центров коллективного использования оборудования будет способствовать становлению системы межгосударственного взаимодействия инновационных инфраструктур СНГ посредством:

развития приборной базы путем аккумуляции в центрах коллективного пользования прецизионного дорогостоящего научного оборудования и создания многофункциональных исследовательских комплексов;

развития организационно-экономических механизмов предоставления услуг в сфере проведения исследований и разработок для различных организаций;

обеспечения единства и достоверности измерений при проведении научных исследований и разработок в рамках инновационного пространства СНГ.

К работе в указанных центрах будут допускаться исследователи, представившие научно обоснованную заявку и прошедшие соответствующее обучение. Предполагается, что сотрудники центров будут оказывать необходимую методическую и техническую помощь в процессе эксплуатации оборудования.

Показателями реализации мероприятия 4.1.1 являются: число центров коллективного пользования, вошедших в Программу; уровень загрузки оборудования; количество исследовательских проектов, использующих ресурсы центров коллективного пользования.

Мероприятие 4.1.2. Формирование сети центров коммерциализации.

Центр коммерциализации технологий – организация, ориентированная на создание доходов от использования результатов научных исследований, выполняемых в государственных научных организациях и частных компаниях. Этот доход может быть получен от любых коммерческих соглашений, включая: использование прав на интеллектуальную собственность (договоры об уступке патента и лицензионные договоры); создание новых компаний, основанных на технологиях (использующие результаты научно-технической деятельности); исследовательские контракты.

Центры коммерциализации создаются как сеть национальных некоммерческих партнерств в государствах – участниках СНГ.

Задачей центров коммерциализации является предоставление посреднических услуг на рынке трансфера технологий.

Направлениями деятельности центров коммерциализации могут быть:

содействие трансферу технологий;

содействие осуществлению совместных научных исследований;

организационно-правовая поддержка проектов коммерциализации технологий;

тренинговая, коучинговая и консультативная деятельность;

продвижение проектов коммерциализации технологий;

реклама деятельности как самих центров коммерциализации, так и проектов коммерциализации технологий.

Основными получателями перечисленных выше услуг центров коммерциализации будут разработчики и владельцы коммерциализуемых технологий, взаимодействие с которыми осуществляется посредством совместной работы центров коммерциализации и разработчиков над проектами коммерциализации технологий, находящимися на разных стадиях развития.

Эффект от деятельности центров коммерциализации – валоризация (трансформация) знаний (технологий) в экономические и социальные выгоды на основе целенаправленных воздействий с помощью государственной поддержки (государственных интервенций) либо при поддержке специализированных фондов и частных инвесторов.

Основным результатом деятельности центров коммерциализации будет являться рост количества реализованных проектов коммерциализации технологии.

Мероприятие 4.1.3. Создание межгосударственной системы информационного обеспечения участников Программы.

В качестве приоритетов развития информационной инфраструктуры можно выделить:

введение единых принципов и общих правил для участников Программы при разумном сочетании государственного регулирования и принципов саморегулирования в формировании и развитии единого информационного пространства;

обеспечение безопасного информационного взаимодействия участников Программы и максимально полное удовлетворение их информационных потребностей при ее реализации;

обеспечение равного доступа субъектов информационного взаимодействия к открытым информационным ресурсам и их правовое равенство.

В этих целях будет сформирована сеть национальных контактных центров, призванных обеспечить оказание организационной, информационной, консультационной и иной помощи ученым, научным организациям, вузам, предприятиям, желающим участвовать в выполнении проектов Программы.

В задачи национальных контактных центров входят:

информирование об условиях участия в Программе и условиях подачи заявок на конкурсы Программы;

разъяснение особенностей административных процедур, схем финансирования Программы;

оказание содействия в поиске партнеров;

организация учебных семинаров и консультирование участников Программы;

организация «обратной связи» по любым проблемам и трудностям в осуществлении участия в Программе;

организация и проведение международных симпозиумов, конференций, семинаров по тематическим областям Программы, проведение и участие в ярмарках научно-технологических проектов в целях формирования консорциумов и поиска партнеров для участия в Программе и т. д.

Для эффективного использования сети национальных контактных центров предполагается создание информационных и аналитических ресурсов, отражающих потребности потенциальных потребителей интеллектуальных продуктов и услуг, оценку наиболее перспективных сегментов рынка.

Кроме того, в соответствии с приоритетами развития информационной инфраструктуры будет создан интернет-портал Программы, на котором будет размещаться информация для участников Программы, осуществляться взаимодействие участников, аккумулироваться данные мониторинга результатов реализации мероприятий Программы, обеспечиваться обратная связь с участниками Программы и реализовываться другие функции информационного обеспечения Программы.

Показателями реализации мероприятия 4.1.2 являются: количество созданных НКЦ в государствах – участниках СНГ (не менее одного в каждом государстве – участнике Программы); среднесписочная численность сотрудников НКЦ; число обращений за всеми видами консультаций в НКЦ (на сайте, по телефону, письменные и личные); число формальных обращений за консультационным сопровождением проектов от потенциальных и действующих участников Программы; число посещений портала Программы; число электронных документов и ресурсов, представленных на портале Программы; число зарегистрированных пользователей портала Программы.

Мероприятие 4.1.4. Содействие объединению «бизнес-ангелов» в межнациональной сети и созданию Ассоциации «бизнес-ангелов».

В целях обеспечения полного инновационного цикла, включающего механизм сбора, отбора и поддержки инновационных проектов в области создания перспективных прорывных технологий на начальной стадии «старт-ап» необходимо инициировать мероприятия по привлечению «бизнес-ангелов» и развитию «бизнес-ангельского» инвестирования проектов Программы. Необходимой средой для развития «бизнес-ангельского» инвестирования проектов Программы является содействие объединению «бизнес-ангелов» в межнациональные сети. Они берут на себя большую часть квалифицированной работы по поиску, отбору и подготовке проектов в требуемом для представления «бизнес-ангелам» формате, а также являются площадкой для поиска соинвесторов, обмена опытом среди «бизнес-ангелов». Создание межнациональной сети «бизнес-ангелов» является одним из механизмов финансирования мероприятий Программы, способствующих также переориентации общественного сознания и, прежде всего, позиции представителей бизнес-сообщества в сторону инновационной экономики. В рамках Программы предполагается инициирование и поддержка создания межнациональной Ассоциации «бизнес-ангелов» государств – участников СНГ.

Ожидаемые эффекты и результаты

Эффекты:

создание условий для выхода программных исследований и разработок по техническому и технологическому обеспечению на мировой уровень;

удобство доступа участников Программы к информации о мероприятиях, событиях, новостях Программы;

создание положительного имиджа инноватора и его трансляция в общество посредством созданных информационных каналов Программы.

Результаты:

повышение качества и увеличение объемов межгосударственной кооперации в использовании объектов инновационной инфраструктуры;

рост числа новых компаний в бизнес-инкубаторах, основанных на инновационных технологиях;

снижение затрат на выполнение исследований и разработок за счет оптимизации расходов на коллективное использование оборудования;

информационное обеспечение широкого круга потенциальных участников Программы о возможностях участия и их вовлечение в инновационную деятельность.

Направление 4.2. Развитие систем прогнозирования и мониторинга

Мероприятие 4.2.1. Создание и координация межгосударственной системы долгосрочного прогнозирования научно-технологического развития.

В рамках Программы планируется создание центра координации и методического обеспечения системы долгосрочного прогнозирования, ориентированной на разработку методологии прогнозирования и непосредственное проведение прогнозно-аналитических исследований по широкому кругу вопросов социально-экономического и научно-технологического развития.

В число задач центра входят:

мониторинг и анализ тематической литературы, баз данных по различным аспектам социально-экономического и научно-технологического развития; мониторинг развития ключевых областей науки и технологий в России и за рубежом;

систематизация и анализ информационных источников, отражающих мировые и национальные тенденции в сфере науки, производства, рыночного спроса, государственной политики;

комплексная оценка вызовов, стоящих перед развитием социально-экономической системы в целом, отдельных отраслей и предприятий, определение (уточнение) связанных с этим целей и задач развития;

формирование эффективных экспертных сетей, на базе которых осуществляются формирование и актуализация прогнозов, стратегических планов; системное вовлечение ведущих российских и зарубежных экспертов в прогнозную деятельность;

проведение патентных и библиометрических исследований, направленных на сравнительную оценку отечественных и мировых разработок, выявление новых направлений научно-технологического развития;

построение средне- и долгосрочных прогнозов научно-технологического и социально-экономического развития;

активное вовлечение предприятий реального сектора в формирование отраслевых прогнозов и стратегических планов, в том числе в целях развития кооперационных связей между вузами, научными и производственными организациями;

широкое распространение и обсуждение результатов прогнозов, формирование устойчивых обратных связей с экспертами и пользователями результатов прогнозов.

Центром координации и методического обеспечения системы долгосрочного прогнозирования будут выполняться следующие работы:

методическое обеспечение деятельности национальных центров прогнозирования научно-технологического развития. Разработка методологии и инструментария прогнозных исследований на основе лучшей мировой практики, участие в апробации инструментария и анализе полученных результатов, консультирование по вопросам практического применения результатов прогнозов (в том числе их интеграции в систему принятия управленческих решений);

организация повышения квалификации и проведение тренингов для сотрудников национальных центров прогнозирования для развития компетенций в области разработки долгосрочных прогнозов и определения системы приоритетов развития.

Показателями реализации мероприятия 4.2.1 являются: количество баз данных научно-технологического прогнозирования; участие в экспертных инновационных сетях; количество патентных и библиометрических исследований; регулярность формирования прогнозов инновационного развития; число тренингов для сотрудников национальных центров прогнозирования; численность слушателей тренингов.

Ожидаемые эффект и результаты

Эффект:

эффективное информационное сопровождение и методическое обеспечение мероприятий Программы.

Результаты:

повышение научного уровня системы программных мероприятий и качества инновационных проектов;

рост международного престижа научного сообщества государств – участников СНГ.

Мероприятие 4.2.2. Формирование и реализация системы мониторинга инновационной деятельности государств – участников СНГ.

В рамках данного мероприятия предусматриваются:

обоснование целей и задач мониторинга инновационной деятельности государствучастников СНГ, разработка организационной схемы мониторинга;

разработка согласованной системы показателей мониторинга инновационной деятельности, характеризующих развитие инновационных процессов в государствах – участниках СНГ и обеспечивающих проведение международных сопоставлений в этой сфере;

разработка на базе современных международных статистических стандартов программы статистического наблюдения за инновационной деятельностью в государствах – участниках СНГ;

организация и проведение обследований инновационной деятельности в государствах – участниках СНГ на основе единых методологических подходов;

подготовка статистических и информационно-аналитических материалов, характеризующих инновационную деятельность в государствах – участниках СНГ.

В рамках данного направления будет разработана концепция мониторинга инновационной деятельности государствучастников СНГ, определены его цели и задачи, а также состав работ, связанных с информационным обеспечением процессов формирования межгосударственного инновационного пространства.

Предстоит разработать организационную схему мониторинга, определяющую систему сбора, анализа и представления информации, виды и формы статистических и социологических обследований, их последовательность, функции и порядок взаимодействия государств, национальных министерств, ведомств, организаций при реализации мониторинга.

В ходе разработки системы мониторинга будет проведен анализ зарубежного опыта по развитию методологии статистического исследования инноваций, модернизации инструментария оценки инновационного потенциала и эффективности инновационной деятельности.

Методологической основой разработки инструментария обследования инновационной деятельности служит система ключевых показателей инновационного потенциала. Многоуровневая система показателей будет сформирована в формате, отвечающем требованиям научно-технической и инновационной политики государств – участников СНГ и гармонизированном с международными стандартами ОЭСР и Евростата.

На основе разработанной системы показателей будут подготовлены предложения по формированию гармонизированного инструментария статистического наблюдения инновационной деятельности в государствах–участниках СНГ, направленных на оценку результативности и эффективности инновационной деятельности по следующим ключевым направлениям:

общие организационно-экономические показатели, характеризующие структуру, кадровый потенциал и экономические показатели работы организаций;

инновационная активность организации, т. е. наличие завершенных инноваций и степень участия сторонних организаций в их разработке;

объем и экспорт инновационных товаров, работ, услуг за отчетный год по уровню новизны;

затраты на технологические, маркетинговые и организационные инновации, включая разрезы по видам инновационной деятельности, источникам финансирования и типам инноваций;

оценка влияния инновационной деятельности на развитие организации;

кооперационные связи в сфере инновационной деятельности;

источники информации для инноваций;

технологический обмен, характеризующий формы приобретения и передачи технологий;

организационные и маркетинговые инновации;

экологические инновации.

При этом будут учитываться факторы, негативно влияющие на перспективы развития межгосударственной инновационной деятельности, в том числе:

технологическая отсталость отдельных отраслей промышленности и, как следствие, низкая конкурентоспособность их продукции;

неразвитость сферы малых инновационных предприятий, обладающих необходимой гибкостью для быстро меняющихся условий рынка;

отсутствие разветвленной инновационной инфраструктуры;

несовершенство нормативно-правовой базы инновационной деятельности;

недостаточный уровень защиты прав интеллектуальной собственности.

Согласованные программы и инструментарий обследований создадут возможность проведения всеми государствами – участниками СНГ (или группами государств, объединенных определенными интересами) статистических наблюдений, результаты которых обеспечат информационное наполнение системы мониторинга инновационной деятельности в государствах – участниках СНГ.

Важной составляющей данного направления является максимальная прозрачность методологии и результатов мониторинга инновационной деятельности в государствах – участниках СНГ. Это достигается представлением соответствующих материалов на сайте Программы, а также в тематических статистических и аналитических публикациях.

Показателями реализации мероприятия 4.2.2 являются: число проведенных ежегодных статистических наблюдений инновационной деятельности в государствах – участниках СНГ; число опубликованных информационных и статистических изданий по результатам мониторинга:

Ожидаемые эффект и результаты

Эффект:

активизация и повышение эффективности и инновационной деятельности государств – участников СНГ.

Результаты:

методологические – отработка новых индикаторов и показателей, оригинального инструментария сбора статистической и социологической информации;

информационные – получение принципиально новых данных, комплексно характеризующих сферу инновационной деятельности в государствах – участниках СНГ;

аналитические – использование принципиально нового информационного поля для проведения исследований и прогноза развития инновационной деятельности в государствах – участниках СНГ;

управленческие – информация мониторинга инновационной деятельности в государствах – участниках СНГ способствует повышению качества разработки научно-технической политики, обоснованию направлений инновационного развития, поддержке принятия решений как в интересах каждого участника Программы, так и обеспечивающих достижение общих целей экономического развития.

6.5.   Подпрограмма «Межгосударственное регулирование
инновационной деятельности» («
Регулирование»)

Для государств – участников СНГ совершенствование межгосударственного регулирования мультиплицирует эффекты объединения национальных инновационных потенциалов; обеспечивает устойчивый системный характер инновационных процессов; содействует успешной интеграции национальных инновационных систем в глобальное научно-технологическое, инновационное и образовательное пространство, создает условия для результативного продвижения в приоритетных направлениях сотрудничества на основе реализации исследовательских и инновационных проектов.

Основной целью реализации подпрограммы является согласование мер  и механизмов политики государств – участников СНГ в сфере науки, технологий, инноваций; консолидация и концентрация ресурсов в перспективных научно-технологических направлениях с высоким инновационным (коммерческим) потенциалом; распространение современных механизмов государственно-частного партнерства.

Подпрограмма «Регулирование» будет реализовываться в рамках многостороннего сотрудничества государств – участников СНГ по совершенствованию законодательного обеспечения инновационного развития государств – участников СНГ, в том числе на основе межгосударственной целевой программы, формируемой на базе мероприятий и проектов настоящей подпрограммы.

Подпрограмма «Регулирование» включает следующие направления:

Направление 5.1. Координация научно-технической и инновационной политики государств – участников СНГ.

Усиление эффектов Программы путем согласования мер и механизмов государственной политики в области развития науки и инноваций; согласование сфер взаимных интересов; создание условий, стимулирующих заинтересованность участников межгосударственного инновационного сотрудничества в эффективном партнерстве; отработка механизмов политического взаимодействия в ходе реализации Программы.

Направление 5.2. Совершенствование законодательства в инновационной сфере.

Создание условий для гармонизации систем правового регулирования инновационной деятельности государств – участников СНГ. Совершенствование досудебной, судебной и правоприменительной практики в области межгосударственной инновационной деятельности, в том числе в части охраны прав на объекты интеллектуальной собственности.

Направление 5.3. Выработка совместных мер экономического стимулирования инновационной деятельности.

Создание условий для применения инструментов налогового, таможенного, тарифного, антимонопольного и бюджетного регулирования в целях развития межгосударственного сотрудничества в инновационной сфере.

Направление 5.4. Сотрудничество в области технического регулирования.

Создание условий для координации действий и решений государств – участников Программы в области технического регулирования разработки и производства высокотехнологичной продукции (услуг), установления правил и технических регламентов, стандартизации и сертификации.

Направление 5.1. Координация научно-технической и инновационной политики государствучастников СНГ

Несмотря на объективно сохраняющуюся специфику национальных стратегий и программ научно-технического и инновационного развития государств – участников СНГ, актуальной является задача выработки общих руководящих (рамочных) принципов, рекомендаций и мероприятий, направленных на гармонизацию и сближение их политики. Они имеют рекомендательный характер и будут применяться с учетом национального законодательства, интересов, текущего социально-экономического контекста.

Мероприятие 5.1.1. Разработка и реализация Инновационной стратегии СНГ.

Основные задачи мероприятия – анализ практики наднационального регулирования научно-технического и инновационного развития (прежде всего, Инновационной стратегии ОЭСР, Лиссабонской стратегии, новой экономической стратегии «Европа-2020»); разработка на его основе комплекса руководящих принципов научно-технической и инновационной политики, включая рекомендации для правительств государств – участников СНГ под общим названием «Инновационная стратегия СНГ».

Инновационная стратегия СНГ будет разрабатываться как комплекс взаимосвязанных политических мер, для реализации которых потребуются тесная межведомственная координация и согласованность («whole government approach») на пространстве СНГ, а также взаимодействие между различными участниками инновационного процесса – правительствами, бизнесом, образовательными и научными институтами, международными организациями и т. д.

Основные направления работы по подготовке Инновационной стратегии СНГ будут включать анализ:

меняющейся природы инноваций и специфики инновационного развития государств – участников СНГ;

рыночных структур, механизмов управления, институциональных условий как ключевых элементов экосистемы инноваций;

человеческого капитала (образование и профессиональная подготовка кадров для инновационной экономики, инновации в образовании и профессиональной подготовке);

региональных и глобальных аспектов инноваций (оценка географии, участников, сетей и соответствующей инфраструктуры инноваций в странах СНГ, возможностей использования инноваций для ответа на ключевые региональные и глобальные вызовы).

В процессе работы над Инновационной стратегией СНГ будут сформулированы руководящие (рамочные) принципы формирования и реализации научно-технической и инновационной политики на национальном уровне; общие подходы к оценке инноваций, их измерению и прогнозированию в средне- и долгосрочной перспективах. Кроме того, стратегия позволит консолидировать усилия различных участников инновационного процесса; повысить эффективность их взаимодействия; создать эффективную систему межведомственной координации политических мер в области науки и инноваций; обеспечить кумулятивный и долгосрочный эффект от реализации Программы. 

Индикатором по мероприятию 5.1.1 является одобрение Советом глав правительств СНГ Инновационной стратегии СНГ.

Мероприятие 5.1.2. Создание специализированных межгосударственных координационных органов управления по различным направлениям реализации Программы.

Задачей реализации данного мероприятия является создание специализированных межгосударственных координационных органов, призванных осуществлять координацию инициатив государств – участников СНГ для реализации конкретных мероприятий Программы. Необходимость и целесообразность создания таких структур выявляются в ходе ее реализации, а обоснование необходимости создания также является частью данного мероприятия.

В области кадрового обеспечения межгосударственного инновационного сотрудничества будет подготовлено обоснование необходимости создания Межгосударственного агентства (бюро) академической мобильности как ключевого элемента системы координации работы экспертных структур и информационных центров государств – участников СНГ по мобильности кадров сферы инноваций; Межгосударственного агентства по аккредитации программ подготовки для создания межгосударственной системы координации процедур мониторинга и оценки качества подготовки кадров для инноваций, а также процедур Межгосударственного квалификационного совета для координации признания эквивалентности документов об образовании в целях повышения академической мобильности и увеличения экспорта образовательных услуг инновационного профиля государств – участников СНГ.

Создание специализированных межгосударственных координационных органов позволит обеспечить требуемый уровень управления, кадровое, финансовое и иное ресурсное обеспечение реализуемых совместных проектов, их необходимый масштаб и устойчивость.

Показателями выполнения мероприятий направления 5.1 являются: число ссылок на Инновационную стратегию СНГ в национальных программных и стратегических документах в области научно-технической и инновационной политики; число проектов, реализованных в рамках Программы, связанных с решением проблем общерегионального (на пространстве СНГ) и глобального характера; состав участников – разработчиков национальных программных и стратегических документов в области научно-технической и инновационной политики (включая органы исполнительной власти, бизнес, образовательные и научные организации, НКО); число участников, заявок и проектов программы за отчетный период; число специализированных межгосударственных координационных органов управления по различным направлениям реализации Программы; число инновационных проектов, реализованных при поддержке специализированных межгосударственных координационных органов. 

Направление 5.2. Совершенствование законодательства в инновационной сфере

Мировая практика международного сотрудничества позволяет сформулировать ряд универсальных, доказавших свою эффективность рекомендаций, которые предусматривают формирование нормативных правовых основ межгосударственного сотрудничества в инновационной сфере и его регулирования.

Лучшая мировая практика межгосударственной гармонизации и совершенствования национального законодательства в целях интеграции усилий отдельных государств для улучшения параметров и качества  экономического роста и глобального позиционирования представлена опытом Европейского союза. Хотя возможности его заимствования ограничены моделью и уровнем европейской интеграции, наработанная здесь практика заслуживает внимания при структуризации направления 5.2 до уровня мероприятий и проектов.

Выбор мероприятий, направленных на совершенствование законодательства государств – участников СНГ и нормативно-правовой базы их межгосударственного сотрудничества в инновационной сфере, осуществлен в данной подпрограмме с учетом  следующих соображений:

гармонизация национального законодательства в соответствии с уставными документами СНГ должна осуществляться прежде всего за счет разработки модельных законов, которые носят рекомендательный характер. В этих условиях действенным инструментом регламентации соответствующих отношений оказываются межгосударственные соглашения;

первоочередные потребности государств – участников СНГ в области формирования и развития нормативно-правовой базы инновационной деятельности связаны с коммерциализацией технологий и интеллектуальной собственностью.

Необходимость осуществления мероприятий данного направления продиктована тем, что модельное законодательство СНГ, призванное обеспечить развитие и гармонизацию нормативно-правовой базы государств-участников в области формирования национальных инновационных систем и регулирования инновационной деятельности, морально устарело[12], содержит пробелы и противоречия, не соответствует лучшей мировой практике.

Мероприятие 5.2.1. Актуализация модельного законодательства СНГ, регламентирующего инновационную деятельность.

Реализация мероприятия предусматривает:

инвентаризацию модельного законодательства СНГ, регламентирующего формирование НИС и инновационную деятельность, и разработку предложений по его реформированию;

разработку Модельного инновационного кодекса для государств – участников СНГ[13];

разработку новой редакции Модельного закона СНГ «Об инновационной деятельности»;

разработку предложений по внесению изменений в модельное гражданское, налоговое, таможенное законодательство СНГ[14]

Мероприятие 5.2.2. Совершенствование и развитие договорно-правовой базы сотрудничества между государствами – участниками СНГ в области инновационного сотрудничества.

Реализация мероприятия предусматривает:

анализ практики межгосударственного регулирования инновационной деятельности государств – участников СНГ на основе межгосударственных и межправительственных соглашений и подготовку рекомендаций по совершенствованию ее форм и механизмов;

подготовку предложений по совершенствованию соглашений в области налогообложения, таможенного регулирования, заключенных между государствами – участниками СНГ, в целях стимулирования инновационной деятельности и коммерциализации технологий.

Мероприятие 5.2.3. Формирование нормативных правовых основ создания информационной базы межгосударственного сотрудничества государств – участников СНГ в инновационной сфере.

Реализация мероприятия предусматривает:

разработку предложений по гармонизации понятийного аппарата национальных инновационных систем и инновационной деятельности, используемого государствами – участниками СНГ, с существующими международными стандартами;

анализ модельного законодательства СНГ и межгосударственных соглашений в области обмена научно-технической информацией, международного информационного обмена; выработку рекомендаций по его реформированию.

Мероприятие 5.2.4. Совершенствование и развитие законодательства государств – участников СНГ в области инновационной деятельности.

Реализация мероприятия предусматривает:

сравнительный анализ законодательства государств – участников СНГ об инновационной деятельности и подготовку предложений по совершенствованию его принципов, структуры и содержания;

оценку гражданского, налогового, бюджетного, таможенного законодательства государств – участников СНГ в части норм, стимулирующих инновационную деятельность (в том числе развитие государственно-частного партнерства в данной сфере).

Мероприятие 5.2.5. Формирование нормативного правового обеспечения межгосударственного сотрудничества государствучастников СНГ в области науки.

Реализация мероприятия предусматривает:

оценку потенциала сотрудничества государств – участников СНГ в области науки и основных проблем его нормативно-правового обеспечения на национальном и наднациональном уровнях;

подготовку предложений по формированию и развитию нормативно-правового обеспечения сотрудничества государств – участников СНГ в области науки;

создание общей системы правовых основ экспертизы инновационных проектов для государств – участников СНГ.

Мероприятие 5.2.6. Формирование правовой базы межгосударственного инновационного сотрудничества в сфере коммерциализации технологий (в том числе созданных за счет средств национальных бюджетов и на условиях совместного финансирования).

Реализация мероприятия предусматривает:

анализ модельного законодательства и межгосударственных соглашений СНГ в сфере коммерциализации технологий и выработку рекомендаций по его совершенствованию;

сравнительный анализ законодательства государств – участников СНГ в области коммерциализации технологий и подготовку предложений по его реформированию;

разработку проектов типовых соглашений между резидентами государств – участников СНГ в сфере коммерциализации технологий, в том числе с участием органов государственной власти.

Мероприятие 5.2.7. Формирование нормативно-правового обеспечения сотрудничества государств – участников СНГ в области охраны и использования интеллектуальной собственности.

Реализация мероприятия предусматривает:

анализ модельного законодательства и межгосударственных соглашений СНГ в области охраны и использования интеллектуальной собственности, подготовку рекомендаций по их совершенствованию с учетом лучшей в этой области мировой практики; 

анализ законодательства государств – участников СНГ в области охраны и использования интеллектуальной собственности и подготовку рекомендаций по его совершенствованию.

Мероприятие 5.2.8. Совершенствование правоприменительной практики в области сотрудничества государств – участников СНГ в инновационной деятельности (в том числе в части охраны прав на объекты интеллектуальной собственности).

Реализация мероприятия предусматривает:

анализ судебной практики применения норм в области сотрудничества государств – участников СНГ в инновационной сфере (проблемы подсудности, выбора применимого права и т.д.) и выработку рекомендаций по ее совершенствованию;

анализ правоприменительной практики органов государственной власти и практики досудебного урегулирования споров в области межгосударственной инновационной деятельности, выработку рекомендаций по их совершенствованию.

Показателями выполнения мероприятий направления 5.2 является подготовка:

аналитических материалов;

предложений по совершенствованию модельного законодательства СНГ и законодательства государств – участников СНГ в области инновационной деятельности, а также практики межгосударственных соглашений в этой области;

проектов модельных законов и межгосударственных соглашений СНГ в области инновационной деятельности;

предложений по совершенствованию правоприменительной практики в области межгосударственного инновационного сотрудничества в рамках СНГ.

Ожидаемые эффект и результаты

Эффект:

продуктивное регулирование межгосударственного инновационного сотрудничества государств – участников СНГ.

Результаты:

нормативно-правовая база, необходимая для сотрудничества государств – участников СНГ в инновационной сфере;

правоприменительная практика, способствующая достижению целей Программы.

Направление 5.3. Выработка совместных мер экономического стимулирования инновационной деятельности

Осуществление совместного регулирования инновационной деятельности требует согласованного применения государствами – участниками СНГ механизмов стимулирования реализации инновационных проектов. Выработка соответствующих (совместных) мер в этой области базируется на решении следующих задач:

восстановление кооперационных связей между государствами – участниками СНГ в лице уполномоченных ведомств;

создание условий для эффективного и согласованного применения в государствах – участниках СНГ инструментов в сфере налогового, таможенно-тарифного, антимонопольного и бюджетного регулирования в интересах активизации инновационной деятельности.

Реализация направления 5.3 в части развития механизмов экономического стимулирования включает следующие мероприятия:

Мероприятие 5.3.1. Развитие налогового регулирования и стимулирования инновационной деятельности в государствах – участниках СНГ.

Основная задача мероприятия – обеспечение согласованного применения механизмов налогового регулирования, что требует качественного изменения подхода к налогообложению как ключевому рычагу воздействия на инновационную активность и инвестиционный климат, размещение производства, развитие финансовых рынков.

Гармонизация налогообложения является одним из перспективных направлений развития СНГ. Несмотря на принятие в 1992 году Соглашения о согласованных принципах налоговой политики, на практике реализация конкретных инициатив происходит спонтанно, а координация налоговой политики осуществляется главным образом в рамках деятельности ЕврАзЭС. Вместе с тем подходы к совершенствованию налогового регулирования на пространстве СНГ во многом идентичны, что создает предпосылки для координации соответствующих действий на более широкой основе.

Реализация мероприятия 5.3.1 предусматривает:

разработку программы гармонизации законодательных и иных нормативных правовых актов государств – участников СНГ в сфере регулирования налогообложения деятельности по разработке и производству высокотехнологичной наукоемкой продукции (услуг);

подписание базисных соглашений, ориентированных на гармонизацию налогообложения и унификацию налогового документооборота;

ликвидацию неэффективных элементов налоговых норм (правил) на национальном уровне;

обеспечение обязательного предварительного согласования введения или изменения норм налогообложения; 

проведение согласованной налоговой политики государств – участников СНГ на основе постепенной унификации принципов и правил налогообложения в сфере осуществления инновационной деятельности;

сближение условий предоставления налоговых льгот, распространяющихся на инновационную деятельность в государствах – участниках СНГ. В перспективе механизмы, регулирующие инновационную деятельность, могут предусматривать предоставление целевых налоговых преференций для инновационных предприятий, в том числе для организаций – участников совместных инновационных проектов.

Представляется актуальным рассмотрение мирового опыта налоговой гармонизации, возможностей имплантации в налоговые системы государств – участников СНГ принципов «пропорциональности», «субсидиарности», «единогласия», «нейтральности налогообложения» и других подходов, применяемых в Европейском союзе. В то же время налоговая гармонизация не означает полную стандартизацию налогообложения. Напротив, она предполагает сохранение самобытности национальных налоговых систем.

Мероприятие 5.3.2. Развитие таможенно-тарифного регулирования в государствахучастниках СНГ.

Создание межгосударственного инновационного пространства и успешная реализация совместных инновационных проектов государствами – участниками СНГ предполагает обеспечение функционирования гибкой системы регулирования внешнеторговой деятельности посредством модернизации таможенных механизмов. Ключевые задачи мероприятия связаны с достижением прогресса в снижении тарифных барьеров, демонтаже нетарифных барьеров и либерализации рынков капитала. Это будет способствовать развитию торговли, притоку иностранного капитала, открытию рынков для новаторов и потребителей, распространению знаний, технологий и бизнес-культуры.

Реализация мероприятия 5.3.2 предусматривает:

ускорение таможенного оформления технологического оборудования, привлекаемого для реализации совместных инновационных проектов;

совершенствование тарифного и нетарифного регулирования экспортно-импортных операций, сопровождающих процесс реализации совместных инновационных проектов;

расширение практики применения особого режима свободного таможенного склада для производств, осваивающих новую высокотехнологичную наукоемкую продукцию в целях привлечения в эти производства иностранных инвестиций;

регулирование вопросов кредитования и гарантий с участием государства при осуществлении внешнеэкономической деятельности организациями – участниками инновационных проектов.

Мероприятие 5.3.3. Развитие конкуренции в государствахучастниках СНГ.

Развитие конкуренции является необходимым условием обеспечения экономического роста и повышения инновационной активности на пространстве СНГ. Динамика происходящих здесь интеграционных процессов, необходимость стимулирования инновационных процессов требуют совершенствования и гармонизации антимонопольного законодательства государств – участников СНГ.

Основная задача мероприятия 5.3.3 – содействие экономической интеграции государств – участников СНГ путем сближения национального законодательства в области конкурентной политики, гармонизации уже имеющейся законодательной базы, унификации подходов при ее изменении.

Развитие конкуренции предусматривает подготовку антимонопольными органами государств – участников СНГ основы для формирования системы наднационального регулирования конкурентных отношений на пространстве СНГ. Развитие механизмов согласования антимонопольного законодательства, адаптация конкурентной политики к международным принципам и правилам предусматривают создание межгосударственной сети центров развития конкуренции. Эти центры будут объединять ведущих специалистов (юристы и экономисты) в области антимонопольного законодательства, консультационные организации, специализирующиеся в вопросах конкуренции. Примером формирования такого объединения является некоммерческое партнерство «Содействие развитию конкуренции в странах СНГ», созданное 23 декабря 2009 года.

Реализация мероприятия 5.3.3 предусматривает:

организацию постоянного взаимодействия с антимонопольными органами – участниками Межгосударственного совета по антимонопольной политике СНГ (МСАП) в целях формирования эффективной согласованной практики применения антимонопольного законодательства;

совершенствование нормотворческой деятельности по вопросам конкуренции; формирование рекомендаций по разработке согласованной и эффективной государственной политики в области защиты и развития конкуренции в СНГ;

создание площадки для установления конструктивного диалога между инновационным бизнесом государств – участников СНГ и антимонопольными органами – участниками МСАП по вопросам конкуренции;

организацию взаимодействия по вопросам конкуренции с Европейской комиссией, Международной конкурентной сетью (МКС), национальными организациями в области конкурентного права США, европейских и других стран;

анализ мирового опыта (лучшей практики) регулирования конкуренции.

Мероприятие 5.3.4. Совершенствование бюджетных механизмов стимулирования инновационной деятельности в государствахучастниках СНГ.

Важнейшей особенностью развития сферы науки и инноваций в государствах – участниках СНГ является ключевая роль бюджета в финансировании исследований и инновационных проектов. 

Задача мероприятия – обеспечить совершенствование бюджетных механизмов стимулирования инновационной деятельности в государствах – участниках СНГ.

Реализация мероприятия 5.3.4 предусматривает:

разработку механизма раздельного финансирования, при котором государства – участники СНГ обеспечивают финансовыми ресурсами реализацию Программы на своих территориях в пропорциях, соответствующих степени их участия;

обеспечение концентрации финансовых ресурсов на согласованных межгосударственных приоритетных направлениях развития науки, технологий и техники, критических технологий межгосударственного значения, зафиксированных в Программе, в целях повышения ее результативности;

совершенствование конкурсной системы отбора совместных инновационных проектов и их исполнителей;

совместную поддержку участия предпринимателей в конкурсах по  реализации инновационных проектов.

Показателями выполнения мероприятий направления 5.3 являются: 

наличие программ гармонизации налогообложения и налогового стимулирования деятельности по разработке и производству высокотехнологичной наукоемкой продукции (услуг). В них должны быть указаны меры по преодолению практики двойного налогообложения, налоговой дискриминации нерезидентов в экономической деятельности государств – участников СНГ;

доля инновационной и высокотехнологичной продукции в товарном экспорте и импорте государств – участников СНГ;

число центров межгосударственной сети развития конкуренции в государствах – участниках СНГ;

число созданных инновационных компаний;

число слияний и поглощений на межгосударственном пространстве СНГ, имеющих целью приобретение господствующего положения на рынке;

объемы бюджетного финансирования совместных инновационных проектов по принятым Советом глав правительств СНГ решениям;

число заявок на участие в конкурсах совместных инновационных проектов.

Направление 5.4. Сотрудничество в области технического регулирования

Определяет приоритетные направления развития межгосударственного сотрудничества в области технического регулирования, а также возможности формирования и проведения согласованной политики по стандартизации, метрологии и сертификации в государствах – участниках Программы.

Основные задачи, которые решаются в рамках направления, включают:

создание условий максимально свободного перемещения высокотехнологичной наукоемкой продукции на всем пространстве СНГ при обеспечении необходимого уровня их безопасности;

обеспечение единства технических регламентов в сфере разработки и производства высокотехнологичной наукоемкой продукции (услуг) и процедур оценки ее соответствия.

Мероприятие 5.4.1. Гармонизация технического регулирования в государствах – участниках СНГ и межгосударственных стандартов с требованиями аналогичных международных и европейских стандартов.

Реализация мероприятия предусматривает:

расширение единой нормативной базы, определяющей требования в сфере разработки и производства высокотехнологичной наукоемкой продукции (услуг);

создание и развитие единой межгосударственной системы информационного обеспечения технического регулирования;

обеспечение проведения Межгосударственным советом по стандартизации, метрологии и сертификации согласованной политики технического регулирования государствами – участниками СНГ в сфере разработки и производства высокотехнологичной наукоемкой продукции (услуг) для развития инновационного сотрудничества на приоритетных направлениях развития науки, технологий и техники.

Мероприятие 5.4.2. Создание сети некоммерческих организаций в области гармонизации технических регламентов.

В рамках мероприятия планируется создание сети некоммерческих организаций, ориентированных на обеспечение подготовки и реализации межгосударственных организационных, научно-технических и других мероприятий, связанных с реализацией совместных инновационных проектов, содействующих повышению эффективности работ в области гармонизации технических регламентов. Их задачей должно стать также содействие сотрудничеству с международными и региональными организациями по стандартизации, метрологии, сертификации и аккредитации в сфере инновационной деятельности.

Реализация предложенных мероприятий и проектов в рамках направления 5.4 позволит добиться устранения технических барьеров в международной торговле и создать условия для обеспечения безопасности разработки, внедрения, трансфера инновационной продукции (услуг) в государствах – участниках СНГ.

Показателями выполнения мероприятий направления 5.4 являются:

наличие единой межгосударственной системы информационного обеспечения технического регулирования;

наличие единой нормативной базы, определяющей требования в сфере разработки и производства высокотехнологичной наукоемкой продукции (услуг);

количество государств – участников межгосударственной сети некоммерческих организаций, обеспечивающих проведение мероприятий в области гармонизации технических регламентов.

Ожидаемые эффекты и результаты

Эффекты:

повышение конкурентоспособности государств – участников СНГ;

рациональное использование имеющихся и формирование дополнительных конкурентных преимуществ национальной экономики, расширение ресурсной базы и финансовых источников для их инновационного развития.

Результаты:

система современных инструментов межгосударственного регулирования, действующих на пространстве СНГ;

функционирующая сеть некоммерческих организаций. 

Оперативное взаимодействие государств – участников СНГ в области управления инновациями позволит обеспечить преемственность их развития;  ставить и решать новые задачи, возникающие в процессе формирования инновационной экономики; отрабатывать и тиражировать эффективные механизмы государственного регулирования; координировать проводимые исследования и разработки; осуществлять рациональный выбор приоритетных научно-технологических направлений.

VII. Механизмы реализации Программы (управление)

В данном разделе Программы представлены механизмы управления, финансирования и мероприятия обеспечивающего характера. Их цель – создание необходимых условий для реализации подпрограмм и успешного выполнения Программы в целом.

Задачи, решаемые в рамках раздела VII:

создание и обеспечение функционирования органов управления Программы;

организация и запуск механизмов реализации Программы и ее подпрограмм;

общая координация действий участников Программы;

мониторинг Программы и контроль исполнения программных мероприятий.

Мероприятия раздела составляют организационную, методическую, информационную, технологическую и кадровую основу для реализации Программы.

Механизм реализации Программы включает финансовое, кадровое и ресурсное обеспечение, а также организацию управления Программой и контроль за ходом ее выполнения.

Учитывая возможность финансового обеспечения за счет средств национальных бюджетов государств – участников СНГ в рамках национальных программ и/или в пределах средств, предусматриваемых министерствам и ведомствам на осуществление ими своих функций, МЦП, инновационных и инвестиционных проектов и мероприятий, разрабатываемых и утверждаемых на основе настоящей Программы в установленном национальным законодательством порядке, ее принятие как официального межгосударственного документа, обязательного для национальных финансирующих организаций, должно пройти соответствующие стадии рассмотрения, одобрения и утверждения: заседания Экономического совета и Совета глав правительств СНГ.

Механизмы реализации Программы включают механизм управления Программой, в том числе взаимодействия заказчиков и разработчиков Программы, и механизмы финансирования органов управления Программой и реализации программных мероприятий и инновационных проектов, в качестве которых выступают МЦП.

7.1. Организационное обеспечение и управление реализацией Программы

Основополагающими принципами организации системы управления Программой являются:

разделение ключевых управленческих функций между различными звеньями системы управления реализацией Программы;

независимая экспертиза инновационных проектов, на основе которой принимается решение о финансировании и продвижении проекта;

прозрачность механизма принятия решений и мониторинга хода реализации программных мероприятий и инновационных проектов;

обеспечение нормативного, методического и информационного единства Программы (система критериев для оценки и выбора основных приоритетов межгосударственного инновационного сотрудничества и критических технологий, формы контрактов и отчетов, процедуры мониторинга выполнения мероприятий Программы);

обеспечение участия в управлении реализацией Программы представителей национальных государственных заказчиков и национальных разработчиков, международных и межгосударственных инвесторов, органов отраслевого сотрудничества СНГ, а также представителей бизнеса и науки.

Разработка и реализация мероприятий подпрограмм в составе Программы, которым придается статус МЦП, осуществляются в соответствии с Порядком разработки, реализации и финансирования МЦП СНГ, утвержденным Решением Совета глав правительств СНГ от 16 апреля 2004 года. Отбор объектов и проектов мероприятий Программы и их исполнителей проводится на конкурсной основе. Государственный заказчик осуществляет конкурсный отбор исполнителей в целях более выгодного размещения заказов на поставку товаров, выполнение работ и оказание услуг для государственных нужд. С победителями конкурсов соответствующий государственный заказчик заключает государственные контракты (договоры).

Важнейшим элементом механизма реализации Программы является связь планирования, реализации, мониторинга, уточнения и корректировки целевых показателей, мероприятий Программы и ресурсов для их реализации. В связи с этим формируется детализированный организационно-финансовый план мероприятий по реализации Программы, который может уточняться один раз в год на основе оценки результативности программных мероприятий, достижения целевых индикаторов, уточнения перечня проводимых мероприятий и выделяемых на их реализацию объемов финансовых ресурсов.

Принятие управленческих решений в рамках Программы осуществляется с учетом информации, поступающей от бизнес-сообщества, его потребностей в освоении технологий. Связь с бизнесом обеспечивается путем непосредственного участия представителей бизнес-структур государств – участников Программы в определении тематики проектов.

Неотъемлемой составляющей механизма реализации Программы является использование современной системы независимой экспертизы на всех стадиях реализации Программы, позволяющей отбирать наиболее перспективные проекты для финансирования и реализации (см. раздел 6, подпрограмма 1, направление 1.2).

Решение о реализации инновационных (в том числе инвестиционных) проектов утверждается Советом глав правительств СНГ по представлению Межгосударственного совета по сотрудничеству в научно-технической и инновационной сферах в установленном Программой порядке.

Оперативная информация о ходе реализации мероприятий Программы, нормативных актах по управлению Программой и об условиях проведения конкурсов размещается на сайтах заказчика – координатора Программы и национальных государственных заказчиков государств – участников Программы в Интернете.

Заказчик – координатор Программы:

несет ответственность за реализацию Программы в целом;

осуществляет текущую работу по координации деятельности заказчиков, обеспечивая их согласованные действия по подготовке и реализации программных мероприятий, а также целевому и эффективному использованию средств;

подготавливает и представляет в установленном порядке сводные бюджетные заявки на финансирование мероприятий программы на очередной финансовый год;

подготавливает ежегодно и представляет в Исполнительный комитет СНГ доклад о ходе реализации Программы, а также совместно с национальными государственными заказчиками:

составляет детализированный организационно-финансовый план мероприятий по реализации Программы;

в случае сокращения объема финансирования мероприятий Программы за счет средств национальных бюджетов разрабатывает дополнительные меры по привлечению средств внебюджетных источников для достижения результатов, характеризуемых целевыми индикаторами Программы, а также при необходимости участвует в разработке предложений по их корректировке;

осуществляет управление деятельностью национальных исполнителей мероприятий Программы в рамках выполнения программных мероприятий;

организует применение информационных технологий в целях управления и контроля за ходом реализации Программы, обеспечение размещения в Интернете текста Программы, нормативных правовых актов, методических материалов в части управления реализацией Программы и контроля за ходом выполнения программных мероприятий, а также материалов о ходе и результатах реализации Программы;

согласовывает с национальными государственными заказчиками и основными заинтересованными участниками Программы возможные сроки выполнения мероприятий, объем и источники финансирования;

предоставляет на рассмотрение высших органов СНГ в установленном порядке статистическую, справочную и аналитическую информацию о реализации мероприятий Программы, при необходимости – предложения о продлении срока либо о прекращении реализации Программы; ежегодно до 15 января – доклад о ходе работ по реализации Программы, достигнутых результатах и эффективности использования финансовых средств;

организует взаимодействие с заказчиками координаторами МЦП  (МЦП), инновационных и инвестиционных проектов и координирует их деятельность.

Головной разработчик Программы и национальные разработчики Программы:

участвуют в реализации и сопровождении мероприятий Программы;

организуют подбор и предварительную экспертизу инновационных проектов на национальном уровне;

вносят совместные предложения по уточнению целевых индикаторов и расходов на реализацию мероприятий Программы, а также совершенствованию механизма ее реализации;

организуют мониторинг программных мероприятий, инновационных проектов и целевых индикаторов и показателей Программы;

организуют экспертную проверку хода реализации отдельных мероприятий Программы и участвуют в деятельности Экспертного совета Программы;

участвуют в подготовке доклада о ходе работ по реализации Программы, достигнутых результатах и эффективности использования финансовых средств.

Головной разработчик Программы:

проводит работу с национальными разработчиками по формированию МЦП и их подготовке для утверждения в установленном порядке Советом глав правительств СНГ.

Реализация программных мероприятий и инновационных проектов должна осуществляться на основе контрактов (договоров), заключаемых заказчиками-координаторами и национальными государственными заказчиками с исполнителями работ, определяемыми на конкурсной основе государствами – участниками Программы, на территориях которых будут осуществляться соответствующие работы.

Принцип и порядок распределения собственности, созданной в результате реализации программных мероприятий и проектов, определяются участниками данных мероприятий и проектов в отдельных соглашениях.

Заказчик – координатор и Оператор Программы совместно с национальными государственными заказчиками Программы организуют ведение учета и отчетности по реализации Программы.

Не позднее I квартала следующего за отчетным года готовят и направляют годовые отчеты с аналитическими материалами о ходе выполнения Программы в правительства государствучастников Программы, Исполнительный комитет СНГ и соответствующие органы отраслевого сотрудничества.

Исполнительный комитет СНГ ежегодно по представлению заказчика – координатора Программы готовит в установленном порядке материалы для рассмотрения на заседании Совета глав правительств СНГ.

Ежегодные отчеты о ходе реализации и доклады о реализации Программы должны содержать информацию о ходе и результатах реализации мероприятий и проектов МЦП, сформированных в рамках Программы на основе ее функциональных подпрограмм, в том числе:

сведения о результатах реализации МЦП за отчетный год и за весь период реализации;

данные о целевом использовании и объемах привлеченных финансовых средств;

сведения о соответствии фактических показателей реализации МЦП показателям, установленным при их утверждении;

информацию о ходе и полноте выполнения программных мероприятий;

сведения о наличии, объемах и состоянии незавершенного строительства (работ);

сведения о результативности НИОКР;

сведения о внедрении и эффективности инновационных проектов;

оценку эффективности результатов реализации программных мероприятий;

оценку влияния фактических результатов реализации Программы и ее МЦП на различные сферы экономики государств – участников СНГ.

По результатам рассмотрения годовых отчетов о ходе выполнения Программы в случае необходимости может быть принято решение о проведении экспертных проверок, на основании которых определяется целесообразность продолжения работ и финансирования Программы и ее МЦП или выносится вопрос об их прекращении.

В случае невыполнения программных мероприятий в установленные сроки государства – участники Программы создают комиссию из представителей заинтересованных органов государственного управления (исполнительной власти), заказчика-координатора, головного разработчика и Исполнительного комитета СНГ для выработки соответствующих предложений и, при необходимости, механизма возмещения причиненного ущерба участникам Программы.

Подготовленные по результатам работы комиссии предложения вносятся в установленном порядке на рассмотрение Совета глав правительств СНГ.

Внесение изменений и включение в Программу новых подпрограмм и их утверждение осуществляются в установленном порядке по решению Совета глав правительств СНГ.

Спорные вопросы, связанные с применением или толкованием положений документов, регламентирующих процесс разработки и реализации Программы, разрешаются участниками реализации Программы путем консультаций и переговоров.

Система управления Программой включает также два основных элемента:

1) Межгосударственный совет по сотрудничеству в научно-технической и инновационной сферах, который решением Совета глав правительств СНГ наделяется функциями наблюдательного совета Программы, осуществляет координацию деятельности и принимает решения стратегического характера, в том числе об организации, направлениях и рекомендуемых формах поддержки программных мероприятий и проектов и контроля за исполнением решений Экономического совета и Совета глав правительств СНГ.

Основные функции Межгосударственного совета по сотрудничеству в научно-технической и инновационной сферах, исполняемые им в качестве наблюдательного совета Программы:

выработка рекомендаций по стратегии развития Программы;

согласование проектов МЦП, вносимых заказчиком-координатором на утверждение Советом глав правительств СНГ;

внесение предложений на рассмотрение Совета глав правительств СНГ о введении МЦП в состав Программы;

рассмотрение и утверждение ежегодных содержательных отчетов по реализации Программы;

подготовка рекомендаций по необходимой корректировке Программы, улучшению координации и повышению эффективности деятельности участников в рамках Программы;

принятие решений о придании технологическим платформам, инновационным и инвестиционным проектам статуса «программных»;

подготовка рекомендаций для Совета глав правительств СНГ по внедрению и распространению результатов реализации Программы;

организация межгосударственной экспертизы и контроля за ходом и эффективностью реализации Программы;

заслушивание руководителей заказчика – координатора и Оператора Программы о ходе и результатах реализации Программы;

2) Оператор Программы осуществляет формирование МЦП, сопровождение, реализацию, мониторинг и управление операционной деятельностью Программы, содействует заказчикам – координаторам МЦП и проектов в оперативном решении вопросов реализации программных мероприятий, инновационных и инвестиционных проектов.

Предложения об Операторе Программы вносятся заказчиком-координатором на рассмотрение Экономического совета СНГ в установленном порядке.

После утверждения Программы Советом глав правительств СНГ национальные разработчики по решению правительств выполняют функции национальных контактных центров по развитию, реализации и мониторингу Программы.

На головного разработчика Программы решением Совета глав правительств СНГ должны быть возложены функции головного контактного центра – координационного и методического центра по методическому обеспечению и организации взаимодействия национальных контактных центров.

Решения о создании органов управления Программой, а также положения, регламентирующие порядок их функционирования и подотчетности, принимаются Советом глав правительств СНГ.


Рис. 2. Система управления Программой.


7.2. Система финансирования программных
мероприятий и инновационных проектов

Целью финансирования мероприятий и инновационных проектов Программы является обеспечение ее жизнедеятельности, эффективное взаимодействие национальных инновационных систем на интегрируемом инновационном пространстве СНГ, достижение практических экономических и социальных результатов реализации государственной инновационной политики государств – участников СНГ, повышение глобальной конкурентоспособности национальной экономики и утверждение международного авторитета Содружества как одного из мировых центров технологического лидерства.

Денежные средства привлекаются для финансирования затрат по организационному обеспечению, управлению реализацией Программы, ее сопровождению и мониторингу, а также финансирования мероприятий и проектов Программы в рамках пяти подпрограмм настоящей Программы:

«Развитие межгосударственной кооперации в инновационной сфере» («Кооперация»);

«Мобилизация и развитие научно-технического потенциала» («Потенциал»);

«Кадровое обеспечение межгосударственного инновационного сотрудничества» («Кадры»);

«Совместное использование и развитие инновационной инфраструктуры» («Инфраструктура»);

«Межгосударственное регулирование инновационной деятельности» («Регулирование»).

Механизм финансирования мероприятий и проектов Программы базируется на принципах государственно-частного партнерства. Основным принципом является софинансирование проектов, который состоит в консолидации средств национальных бюджетов и предпринимательского сектора. При этом размеры софинансирования (субсидирования) должны учитывать возникающие риски и могут составлять от 5 до 100 % в зависимости от значимости и особенностей инновационного проекта или программного мероприятия.

При принятии решений о механизмах финансирования программных мероприятий и проектов должны учитываться:

ожидаемые эффекты для государства, общества и частного сектора;

отношения собственности на используемые и вновь создаваемые в процессе инновационной деятельности материальные и нематериальные активы;

принятые в договорах заинтересованными сторонами правила распределения ответственности, рисков и выполнения финансовых обязательств.

Финансирование мероприятий и инновационных проектов, реализуемых в рамках МЦП, которым решением Совета глав правительств СНГ придан статус структурного элемента Программы, осуществляется в соответствии с Порядком разработки, реализации и финансирования МЦП СНГ, утвержденным Решением Совета глав правительств СНГ от 16 апреля 2004 года.

Финансирование программных мероприятий и инновационных проектов, включенных в МЦП и принятых для реализации в рамках Программы, осуществляется за счет бюджетных средств государств – участников СНГ, внебюджетных средств (из внебюджетных источников финансирования) и их комбинаций в порядке, не противоречащем законодательствам этих государств.

Финансирование мероприятий и инновационных проектов, не включенных в МЦП, которым решениями Совета глав правительств СНГ придан статус «проектов Программы», осуществляется за счет средств из внебюджетных источников и бюджетов государств – участников СНГ в рамках национальных программ и/или в пределах средств, предусматриваемых министерствам и ведомствам на осуществление ими своих функций.

Финансирование мероприятий и проектов может осуществляться в форме кредитов, финансового лизинга, инвестиций в ценные бумаги, эмитируемые участниками программных мероприятий и проектов, а также за счет денежных, имущественных и иных вкладов в рамках партнерских соглашений о совместной деятельности и иных способов привлечения инвестиций, не противоречащих законодательству государств – участников Программы, межгосударственным и межправительственным соглашениям государств – участников СНГ.

Предусматривается возможность смешанного финансирования в случае, когда участники Программы могут применять различные схемы бюджетного и внебюджетного финансирования в рамках одного мероприятия или инновационного проекта.

В качестве основного предмета для предоставления грантов и субсидий организациям в рамках Программы следует рассматривать проекты, направленные на решение особо сложных научно-технических задач и, тем самым, на формирование опережающего научно-технического задела в интересах развития новых прорывных технологий и образцов инновационной продукции.

Предоставление грантов (субсидий) может быть распространено на НИОКР, связанные с инициативной разработкой особо перспективных образцов экспортной продукции. Гранты (субсидии) на реализацию таких разработок могут предоставляться из средств программ инновационного развития крупных отраслевых корпораций (интегрированных структур) в целях увеличения в среднесрочной перспективе экспортных поставок или импортозамещающего производства.

Финансирование (софинансирование) мероприятий и инновационных проектов может осуществляться национальными институтами развития в соответствии с законодательством государств – участников СНГ, в целях поддержки наиболее перспективных и эффективных инновационных и инвестиционных проектов и программных мероприятий особой межгосударственной значимости.

Объемы и источники финансирования мероприятий, инновационных и инвестиционных проектов определяются в каждом конкретном случае в решениях Совета глав правительств СНГ об их разработке и реализации.

7.3. Мониторинг и оценка эффективности реализации Программы

Целью мониторинга и оценки эффективности реализации Программы (далее – МП) является оценка соответствия выполнения программных мероприятий поставленным задачам и эффективности реализации Программы.

Объектом мониторинга являются мероприятия и проекты, включенные в соответствующие МЦП, выступающие в качестве системных блоков Программы.

Задачи МП:

формирование информационной базы мониторинга;

оценка успешности выполнения  программных мероприятий и подготовка предложений по их корректировке;

измерение результатов и эффектов реализуемых мероприятий и инновационных проектов Программы;

оценка эффективности реализации Программы в целом.

МП организуются заказчиком – координатором и Оператором – головным разработчиком Программы и осуществляются на протяжении всего периода ее реализации посредством создания и поддержки в актуальном состоянии базы данных мероприятий Программы.

В рамках мониторинга осуществляются сбор, обработка и анализ информации, необходимой для комплексного отображения хода реализации основных программных мероприятий, оценки их результативности, полученных эффектов и возникших и/или потенциальных проблемных зон.

МП проводятся по специально формируемой системе показателей, включающей стратегические целевые, программно-целевые показатели по единому европейскому стандарту и оперативные целевые показатели по каждому направлению Программы (подпрограмм). Система показателей МП имеет целевое назначение и отражает успешность исполнения программных мероприятий по выделенным тематическим мероприятиям, подпрограммам и Программе в целом. 

Стратегические целевые показатели представляют собой систему макропоказателей, в которой выделяются структурные блоки, содержащие базовые целевые показатели, являющиеся основой для формирования комплексов производных стратегических показателей.

Программно-целевые показатели по единому европейскому стандарту позволяют увидеть в процессе мониторинга их динамику по сравнению с достигнутыми европейскими значениями (см. раздел 3).

Оперативные целевые показатели частично пересекаются с показателями европейского стандарта и используются для мониторинга и оценки текущих параметров реализации Программ как по направлениям в целом, так и по отдельным инновационным проектам. Система базовых оперативных целевых показателей оценки эффективности реализации Программы также приведена в разделе 3.

Программно-целевые и оперативные целевые показатели влияют на уровень и динамику стратегических целевых показателей. Оценка этого влияния будет проводиться с использованием комплекса статистических методов и моделей, включая регрессионные модели.

Основными источниками информации для расчета показателей выполнения Программы являются данные государственных статистических наблюдений, результаты специальных мониторинговых обследований, национальные аналитико-статистические бюллетени и специализированные информационные ресурсы государств – участников СНГ.

Ключевым звеном Программы является реализация инновационных проектов. Мониторинг их реализации будет осуществляться на основе программно-целевых показателей и/или показателей достижения запланированных результатов.

Организация мониторинга и оценки инновационных проектов Программы проводится по следующим параметрам:

достижение запланированных результатов проекта;

достижение заявленных значений финансово-экономических показателей (в соответствии с информационной картой проекта);

устойчивость деловых партнерств, созданных в целях реализации проекта (продолжение сотрудничества после завершения проекта или инициирование нового проекта).

Результаты МП представляются всем заинтересованным пользователям в наглядной форме (индикаторы, информационные справки, аналитические материалы и др.) и публикуются на сайте Программы. Оператор Программы публикует ежегодный аналитический отчет о ходе ее выполнения.

Реализация Программы призвана внести определяющий вклад в развитие межгосударственного инновационного сотрудничества государств – участников СНГ. Ключевым результатом реализации Программы в СНГ станет создание на основе национальных инновационных систем межгосударственного инновационного пространства, способствующего продвижению научно-технических разработок и изобретений.

К 2020 году будет сформировано межгосударственное инновационное пространство, интегрирующее возможности национальных инновационных систем, придающее устойчивый системный характер инновационному развитию, способствующее эффективному использованию научно-технологических разработок и изобретений, образовательного и кадрового потенциала государств. Усилится интеграция государств – участников СНГ в глобальное научно-техническое, инновационное и образовательное пространство.

Ориентируясь на потребности государств – участников СНГ в инновационной сфере, к 2020 году будут разработаны и внедрены модели, механизмы и институты инновационного сотрудничества для получения максимального эффекта от совпадения национальных экономических интересов, созданы необходимые условия для развития национальных и международных рынков инновационных проектов, товаров и услуг, стимулирования научно-технической и инновационной активности, сконцентрированы ресурсы для реализации имеющих интеграционную составляющую долгосрочных программ сотрудничества и инновационных проектов.

В ходе реализации Программы будут отработаны механизмы международной кооперации в инновационной сфере, определены зоны взаимных интересов, выделены приоритетные технологические области для совместных инновационных проектов, созданы условия для их реализации в интересах как государств – участников  Программы, так и СНГ в целом.

Будут устранены возможные правовые и административные барьеры, созданы условия для постепенной гармонизации и развития национальных систем нормативного правового регулирования инновационной деятельности, стандартизации и сертификации продукции (услуг) в сфере разработки и производства высокотехнологичной наукоемкой продукции (услуг), технического регулирования и саморегулирования, а также будут созданы условия для подготовки кадров, ориентированных на межгосударственное инновационное сотрудничество.

Результатом реализации Программы также станут:

эффективное использование и развитие инфраструктуры инновационной деятельности;

внедрение новых форм взаимодействия государств, субъектов научно-технической и инновационной деятельности и предпринимательского сектора, развиты инвестиционные инструменты, опирающиеся на механизмы государственно-частного партнерства при коммерциализации результатов инновационной деятельности;

межгосударственный  инновационный бенчмаркинг – система выявления и распространения лучшего опыта инновационной деятельности.

К 2020 году государства – участники СНГ получат устойчивую высокоэффективную систему развития человеческого капитала и подготовки кадров современных руководителей и активных участников инновационных программ и проектов, обеспечивающую высокий уровень предпринимательской активности в условиях сформированной современной культуры участников инновационного процесса.

7.4. Планирование реализации Программы

План реализации мероприятий Программы, утвержденных в составе МЦП, формируется на основе дорожных карт, представленных головному разработчику национальными разработчиками. Заказчик-координатор, национальные государственные заказчики, головной разработчик, национальные разработчики совместно формируют предложения к дорожным картам реализации национальных частей Программы, включая инновационные (в том числе инвестиционные) проекты и программные мероприятия, предварительно согласовывая состав и объем работ. Дорожные карты должны быть согласованы национальными заказчиками по структуре, срокам выполнения и объемам затрат.

Включение инновационных проектов и программных мероприятий в дорожные карты осуществляется после утверждения Программы Советом глав правительств СНГ. Дорожные карты являются составной частью соответствующих МЦП и отдельных инновационных, в том числе инвестиционных проектов, имеющих статус программных.

Дорожная карта (План реализации мероприятий Программы) составляется по отдельным подпрограммам, инновационным проектам и в целом по Программе. Мероприятия и проекты формируют МЦП. Работу координирует заказчик – координатор Программы совместно с головным разработчиком (оператором) во взаимодействии с национальными государственными заказчиками и национальными разработчиками Программы. Должно быть проведено взаимное согласование работ участников Программы по совместно выполняемым мероприятиям и совместным проектам. План должен учитывать принятую для реализации Программы структуру органов управления Программой, схемы финансирования Программы, а также процедуры мониторинга и предоставления отчетности о результатах реализации Программы.

Заказчик-координатор обеспечивает представление МЦП, инновационных, в том числе инвестиционных проектов и мероприятий, не включенных в МЦП, на утверждение Совета глав правительств СНГ в установленном порядке.

Запуск Программы обеспечивается системой первоочередных мероприятий, представленных в приложении 3.


VIII. Приложения

 

Приложение 1

 

8.1                       . Методические документы, разработанные в целях обеспечения реализации Программы

8.1.1. Информационная карта инновационного проекта

 

 

«СОГЛАСОВАНО»

Национальный заказчик:

страна

ведомство

должность

_____/_____/

 

«___»_____2010 г.

 

м.п.

«СОГЛАСОВАНО»

Национальный разработчик:

страна

ведомство

должность

_____/_____/

 

«___»_____2010 г.

 

м.п.

 

 

 

ИНФОРМАЦИОННАЯ КАРТА ИННОВАЦИОННОГО ПРОЕКТА[15]

 

МЕЖГОСУДАРСТВЕННОЙ ПРОГРАММЫ
ИННОВАЦИОННОГО СОТРУДНИЧЕСТВА

ГОСУДАРСТВ – УЧАСТНИКОВ СНГ НА ПЕРИОД ДО 2020 года

 

 

«ПРЕДСТАВЛЕННЫЕ ДАННЫЕ ПОДТВЕРЖДАЮ»

Руководитель организации – инициатора проекта:

страна

наименование организации

должность

_____/_____/

 

«___»_____2010 г.

м.п.


 

Дата регистрации:

Номер проекта:

 

Не заполняется

 

 

Не заполняется

 

 

Часть 1

 

Сведения о координаторе (основном исполнителе) инновационного проекта

 

1.1.* Полное наименование организации – координатора (основного исполнителя) инновационного проекта:

 

1.2.* Юридический адрес организации – координатора (основного исполнителя) инновационного проекта:

 

1.3.* Фактический адрес организации – координатора (основного исполнителя) инновационного проекта:

 

1.4.* Регистрационный номер организации  – координатора (основного исполнителя) инновационного проекта в налоговом органе:

 

1.5.* Руководитель организации  – координатора (основного исполнителя) инновационного проекта (Ф.И.О., должность):

 

1.6.* Телефон: Факс: E-mail: Другие виды связи:

 

 

 

 

 

 

 

1.7.* Главный бухгалтер организации  – координатора (основного исполнителя) инновационного проекта (Ф.И.О.):

 

1.8.* Телефон: Факс: E-mail: Другие виды связи:

 

 

 

 

 

 

 

1.9.* Руководитель проекта (Ф.И.О., должность):

 

1.10.* Телефон: Факс: E-mail: Другие виды связи:

 

 

 

 

 

 

 

 

1.11.* Контактное лицо проекта (Ф.И.О., должность);

 

 

1.12.* Телефон: Факс: E-mail: Другие виды связи:

 

 

 

 

 

 

 

 


Часть 2

 

Сведения о разработке, лежащей в основе проекта

 

 

2.1.* Название разработки:

 

 

2.2.* Соответствие магистральным направлениям научно-технологического развития в ведущих государствах с инновационной экономикой.

Поставить «+» напротив выбранного ответа. Раскрытие данных дано в приложении 1.2. Обязательно к заполнению.

Авиационно-космические и транспортные системы

 

Медицина и здравоохранение

 

Безопасность

 

Производственные технологии и промышленная инфраструктура

 

Живые системы

 

Рациональное природопользование

 

Индустрия наносистем

 

Социальная инфраструктура

 

Информационно-телекоммуникационные системы

 

Энергетика и энергосбережение

 

2.3.* Описание разработки (принцип действия, конструкция, достигнутые результаты):

 

2.4. Новизна разработки (научная, технологическая, производственная, потребительская и т.п.):

 


Часть 3

Сведения о проекте

3.1.* Полное название инновационного проекта:

 

3.2.* Актуальность, целесообразность реализации проекта:

 

3.3. Краткое описание проекта (цели, задачи, работы проекта):

 

3.4.* Краткое описание технического решения, на создание и внедрение которого направлен проект (перечень и оценка значений основных технико-экономических характеристик продукции по итогам реализации проекта):

 

3.5.* Степень технической и технологической проработанности проекта (поставить «+» напротив выбранного ответа)[16]:

 

Имеется техническое предложение

 

Имеется рабочая конструкторская документация опытного образца

 

Имеется эскизный проект

 

Имеется рабочая конструкторская документация серийного производства

 

Имеется технический проект

 

Другое

 

3.6.* Степень коммерческой проработанности проекта (поставить «+» напротив выбранного ответа(ов)):

Наличие бизнес-плана

 

Наличие подтверждений возможности сбыта:

- предварительные соглашения и т.п.,

- письма от потенциальных потребителей

 

Наличие инвестиционного проекта

 

Другое (укажите, что именно)

 

Наличие экспертных заключений

- сертификаты,

- данные об испытаниях,

- заключения независимой оценки стоимости разработки,

- заключения профильных организаций и т.п.

 

 

 

3.7.* Уже полученные средства государственной поддержки реализации проекта (если такая поддержка оказывалась):

Направления поддержки

Объем выделенных средств (долл. США)

Дата предоставления поддержки

Источник средств

 

 

 

 

 

 

 

 

 

 

 

 

 

 

 

 

 

 

 

 

3.8.* Основные средства, необходимые для реализации проекта, в наличии у его участников (поставить «+» напротив выбранного ответа):

Производственные здания, сооружения

 

Технологическая оснастка

 

Технологические линии в комплекте

 

Информационно-телекоммуникационное оборудование

 

Отдельные виды производственного оборудования

 

Транспортные средства

 

Испытательное и измерительное оборудование

 

Другое

 

3.9. Необходимые меры поддержки инновационного проекта и стимулирования его эффективной реализации:

Бюджетное софинансирование

 

Налоговое стимулирование

 

Совершенствование нормативно-правового регулирования

 

Подготовка и повышение квалификации работников

 

Государственные закупки продукции

 

Информационное обеспечение

 

Гарантии и страхование

 

Трансфер технологий

 

Развитие инновационной инфраструктуры

 

Другое

 

3.10. Основные эффекты от применения разработки (научные, технические, экономические, социальные или экологические) – пояснить:

 

3.11. Команда проекта (указать основных исполнителей по проекту):

Ф.И.О. исполнителя

Общий стаж работы по сходной тематике, лет

Ученые степени и звания, награды, достижения

 

 

 

 

 

 

 

 

 

 

 

 

3.12.*Общая стоимость…Собственные средства…Прочие внебюджетные…Бюджетные средства
проекта (долл. США) средства

 

=

 

+

 

+

 

3.13. Основные источники финансирования реализации проекта (поставить «+»
напротив выбранного ответа(ов)):

Кредиты

 

Средства фондов поддержки инновационной деятельности

 

Продажа ценных бумаг

 

Венчурный капитал

 

Лизинг

 

Средства институтов развития

 

3.14. Срок окупаемости проекта (мес.)

 

3.15. Показатели экономической эффективности инновационного проекта (в соответствии с бизнес-планом):

Индекс рентабельности

 

NPV

 

IRR

 

Число новых рабочих мест

 

 

 

 

 

 

 

 


Часть 4

Сведения о территориальном распределении проекта и его участниках
(соисполнителях)

4.1.* Территориальное распределение проекта – государства, на территориях которых предполагается осуществлять проект (поставить «+» напротив выбранных вариантов ответа – должно быть отмечено не менее трех государств):

Азербайджанская Республика

 

Российская Федерация

 

Республика Армения

 

Республика Таджикистан

 

Республика Беларусь

 

Туркменистан

 

Республика Казахстан

 

Республика Узбекистан

 

Кыргызская Республика

 

Украина

 

Республика Молдова

 

Третьи страны

 

4.2. Виды инновационной деятельности государств – участников проекта (поставить «+» напротив выбранных вариантов ответа(ов)):

Виды
инновационной
деятельности

Азербайджанская Республика

Республика Армения

Республика Беларусь

Республика Казахстан

Кыргызская Республика

Республика Молдова

Российская Федерация

Республика Таджикистан

Туркменистан

Республика Узбекистан

Украина

Исследование и разработка новых продуктов, услуг и методов их производства (передачи), новых производственных процессов

 

 

 

 

 

 

 

 

 

 

 

Производственное проектирование, дизайн и другие разработки (не связанные с научными исследованиями и разработками) новых продуктов, услуг и методов их производства (передачи), новых производственных процессов

 

 

 

 

 

 

 

 

 

 

 

Приобретение машин и оборудования, связанных с технологическими инновациями

 

 

 

 

 

 

 

 

 

 

 

Приобретение новых технологий, в том числе права на патенты, лицензии на использование изобретений, промышленных образцов, полезных моделей

 

 

 

 

 

 

 

 

 

 

 

Приобретение программных средств

 

 

 

 

 

 

 

 

 

 

 

Другие виды подготовки производства для выпуска новых продуктов, внедрения новых услуг или методов их производства (передачи)

 

 

 

 

 

 

 

 

 

 

 

Обучение и подготовка персонала, связанные с инновациями

 

 

 

 

 

 

 

 

 

 

 

Маркетинговые исследования

 

 

 

 

 

 

 

 

 

 

 

Прочие (указать, какие именно)

 

 

 

 

 

 

 

 

 

 

 

4.3. Направления необходимых инвестиций в основные средства по проекту в государствах-участниках (поставить «+» напротив выбранного ответа(ов)):

Направления

Азербайджанская Республика

Республика Армения

Республика Беларусь

Республика Казахстан

Кыргызская Республика

Республика Молдова

Российская Федерация

Республика Таджикистан

Туркменистан

Республика Узбекистан

Украина

Новое строительство

 

 

 

 

 

 

 

 

 

 

 

Реконструкция или модернизация существующих производственных зданий, сооружений

 

 

 

 

 

 

 

 

 

 

 

Закупка комплектов оборудования (технологических линий)

 

 

 

 

 

 

 

 

 

 

 

Закупка отдельных видов оборудования

 

 

 

 

 

 

 

 

 

 

 

Усовершенствование (модернизация) имеющегося оборудования

 

 

 

 

 

 

 

 

 

 

 

Прочие (указать, какие именно)

 

 

 

 

 

 

 

 

 

 

 

4.4.* Распределение затрат на реализацию проекта по государствам-участникам (допустима приблизительная оценка, в  % к общему объему затрат по проекту):

Азербайджанская Республика

Республика
Армения

Республика
Беларусь

Республика Казахстан

Кыргызская Республика

Республика
Молдова

Российская Федерация

Республика Таджикистан

Туркменистан

Республика Узбекистан

Украина

 

 

 

 

 

 

 

 

 

 

 

4.5. Число создаваемых в ходе и в результате реализации проекта рабочих мест в государствах-участниках (допустима приблизительная оценка):

Азербайджанская Республика

Республика Армения

Республика Беларусь

Республика Казахстан

Кыргызская Республика

Республика Молдова

Российская Федерация

Республика Таджикистан

Туркменистан

Республика Узбекистан

Украина

 

 

 

 

 

 

 

 

 

 

 

 

 

4.6.*Наименования, юридические и фактические адреса организаций – основных участников инновационного проекта:

участник 1:

Наименование:

Юридический адрес:

Фактический адрес:

участник 2:

Наименование:

Юридический адрес:

Фактический адрес:

участник 3:

Наименование:

Юридический адрес:

Фактический адрес:

участник 4:

Наименование:

Юридический адрес:

Фактический адрес:


Часть 5

Оценка потенциального рынка

5.1.* Области применения (поставить «+» напротив выбранного ответа(ов))[17]:

Сельское хозяйство, охота и лесное хозяйство

 

Производство транспортных средств и оборудования

 

Рыболовство и рыбоводство

 

Производство мебели, музыкальных инструментов, спортивных товаров и прочие производства

 

Добыча полезных ископаемых:

–  энергетических

–  неэнергетических

 

Производство и распределение электроэнергии, газа и воды

 

Производство пищевых продуктов, включая напитки

 

Строительство

 

Текстильное и швейное производство

 

Оптовая и розничная торговля

 

Производство кожи, изделий из кожи и обуви

 

Ремонт автотранспортных средств, мотоциклов, бытовых изделий и предметов личного пользования

 

Обработка древесины, производство изделий из дерева

 

Услуги гостиниц и ресторанов

 

Целлюлозно-бумажное производство; издательская и полиграфическая деятельность

 

Услуги в области транспорта и связи,

в том числе деятельность туристических агентств

 

Производство кокса, нефтепродуктов и ядерных материалов

 

Финансовые услуги,

в том числе услуги по страхованию, кроме обязательного социального страхования

 

Химическое производство,

в том числе:

–  вещества химические, продукты химические и волокна химические;

–  фармацевтическое производство

 

Операции с недвижимым имуществом, аренда и предоставление услуг, в том числе:

–  услуги, связанные с недвижимым имуществом;

–  услуги по аренде машин и оборудования (без оператора), бытовых изделий и предметов личного пользования;

–  программные продукты и услуги, связанные с использованием вычислительной техники и информационных технологий;

–  услуги, связанные с научными исследованиями и разработками;

–  прочие услуги, связанные с предпринимательской деятельностью

 

Производство резиновых и пластмассовых изделий

 

Государственное управление и обеспечение военной безопасности; обязательное социальное обеспечение

 

Производство прочих неметаллических минеральных продуктов

 

Образование

 

Металлургическое производство и производство готовых металлических изделий

 

Здравоохранение и предоставление социальных услуг

 

Производство машин и оборудования,

в том числе услуги по монтажу, техническому обслуживанию и ремонту машин и оборудования

 

Предоставление прочих коммунальных, социальных и персональных услуг

 

Производство электрооборудования, электронного и оптического оборудования,

в том числе:

–  офисное оборудование и вычислительная техника;

–  компоненты электронные, аппаратура для радио, телевидения и связи;

–  изделия медицинские, приборы и инструменты для измерения, контроля, испытаний; навигации и управления

 

Предоставление услуг по ведению домашнего хозяйства

 

5.2.* Государства, на рынки которых ориентирован продукт, – целевые рынки проекта (поставить «+» напротив выбранного ответа(ов)):

СНГ

 

Российская Федерация

 

Азербайджанская Республика

 

Республика Таджикистан

 

Республика Армения

 

Туркменистан

 

Республика Беларусь

 

Республика Узбекистан

 

Республика Казахстан

 

Украина

 

Кыргызская Республика

 

Страны за пределами СНГ

 

Республика Молдова

 

Другое

 

5.3. Факторы, обусловливающие спрос на разработку (ценовые, преимущество по качеству, новые возможности, открывающиеся с появлением разработки и т.п.):

 

5.4.* Рыночные перспективы предлагаемого решения (поставить «+» напротив выбранного ответа(ов)):

Замещение импорта из третьих стран

 

Создание нового для государств – участников СНГ рынка

 

Экспорт за пределы государств – участников СНГ

 

Создание рыночной ниши, новой для мирового рынка

 

Создание рыночной ниши, новой для целевого рынка

 

Создание нового мирового рынка[18]

 

5.5. Основные конкуренты на дату заполнения информационной карты (наименования конкурентов и краткая характеристика преимуществ и недостатков предлагаемого решения):

 

 


Часть 6

Защита интеллектуальной собственности

 

6.1.* Подавались ли заявки на изобретение (поставить «+» напротив выбранного ответа)?

ДА

 

НЕТ

 

6.2.* Имеются ли авторские свидетельства или патенты? (если есть)

Наименование патента
(авторского свидетельства)

Номер патента (авторского свидетельства)

 

 

 

 

 

 

 

 

 

 

 

 

6.3.* Авторы и владельцы разработок (если есть):

Номер патента (авторского свидетельства)

Ф.И.О. авторов
разработки

Владельцы разработки

(наименование и страна нахождения)

 

 

 

 

 

 

 

 

 

 

 

 

 

 

 

 

6.4. Перечень опубликованных материалов, относящихся к данной разработке (если есть):

Название

опубликованного материала

Место публикации

Дата публикации

 

 

 

 

 

 

 

 

 

 

 

 

6.5. Предполагаемая область патентного покрытия разработок по итогам проекта (поставить «+» напротив выбранного ответа(ов)):

Азербайджанская Республика

 

Республика Узбекистан

 

Республика Армения

 

Украина

 

Республика Беларусь

 

США

 

Республика Казахстан

 

Страны Европейского союза

 

Кыргызская Республика

 

Китай

 

Республика Молдова

 

Индия

 

Российская Федерация

 

Япония

 

Республика Таджикистан

 

Южная Корея

 

Туркменистан

 

Другие страны (указать, какие именно)

 

6.6.* Примерный перечень патентов, которые предполагается получить по итогам проекта:

Наименование патента

Покрытие (страны, регионы)

 

 

 

 

 

 

 

 

 

 

 

 


Приложение 1.2

8.1.2. Раскрытие магистральных направлений развития науки, технологий и техники в развитых странах

1.      Авиационно-космические и транспортные системы

Интеллектуальные системы навигации и управления, управление новыми видами транспортных систем

 

Технологии создания новых поколений ракетно-космической и авиационной техники

 

Создание транспортных средств нового поколения

 

Создание энергоэффективных двигателей и движителей для транспортных систем

 

Другое (укажите)

 

2.      Безопасность

Обеспечение информационной безопасности

 

Обеспечение безопасности функционирования объектов инфраструктуры

 

Обеспечение надежного функционирования опасных объектов

 

Обеспечение безопасности на транспорте

 

Обеспечение защиты населения, в том числе от угрозы террористических проявлений

 

Безопасность продуктов питания

 

Биобезопасность

 

Системы предупреждения и предотвращения природных и техногенных катастроф

 

Другое (укажите)_____

 

3.      Живые системы

Биомедицинские и ветеринарные технологии

 

Биокаталитические, биосинтетические и биосенсорные технологии

 

Геномные, протеомные и постгеномные технологии

 

Клеточные технологии

 

Технологии биоинженерии

 

Технологии снижения потерь от социально значимых заболеваний

 

Другое (укажите)_____

 

4.      Индустрия наносистем

Компьютерное моделирование наноматериалов, наноустройств и нанотехнологий

 

Технологии диагностики наноматериалов и наноустройств

 

Технологии получения и обработки конструкционных наноматериалов

 

Технологии получения и обработки функциональных наноматериалов

 

Технологии наноустройств и микросистемной техники

 

Другое (укажите)_____

 

5.      Информационно-телекоммуникационные системы

Технологии передачи, обработки и защиты информации

 

Технологии распределенных вычислений и систем

 

Технологии производства программного обеспечения

 

Технологии создания электронной компонентной базы

 

Технологии создания интеллектуальных систем управления и навигации

 

Биоинформационные технологии

 

Другое (укажите) _____

 

6.      Медицина и здравоохранение

Диагностика заболеваний

 

Лечение заболеваний

 

Совершенствование инвазивных способов лечения заболеваний

 

Профилактика заболеваний

 

Инновационные технологии общего назначения

 

Оптимизация медицинского обслуживания и обучения

 

Другое (укажите)_____

 

7.      Производственные технологии и промышленная инфраструктура

Производственные технологии с применением новых информационных технологий

 

Высокоточные, энерго- и ресурсосберегающие способы формообразования, механотроника

 

Высокоэффективные методы соединения материалов

 

Способы обработки материалов высококонцентрированными потоками энергии

 

Новые информационные средства (томографические, голографические и др.)

 

Оценка технического состояния для обеспечения безопасности техногенных объектов

 

Производственные процессы с применением робототехники

 

Другое (укажите) _____ 

 

8.      Рациональное природопользование

Технологии мониторинга и прогнозирования состояния окружающей среды, предотвращения и ликвидации ее загрязнений

 

Технологии предупреждения и ликвидации чрезвычайных ситуаций природного и техногенного характера

 

Технологии поиска, разведки и разработки месторождений, добычи полезных ископаемых

 

Экологически безопасное ресурсосберегающее производство и переработка сельскохозяйственного сырья и продуктов питания

 

Другое (укажите)_____

 

9.      Социальная инфраструктура

Строительство и реконструкция жилья

 

Повышение надежности инженерных систем и коммуникаций

 

Информационные технологии для социальной сферы

 

Обеспечение комфортных условий жизни

 

Другое (укажите)_____

 

10.  Энергетика, энергоэффективность  и энергосбережение

Технологии атомной энергетики, ядерного топливного цикла, безопасного обращения с радиоактивными отходами и отработавшим ядерным топливом

 

Технологии новых и возобновляемых источников энергии, включая водородную энергетику

 

Технологии создания энергосберегающих систем транспортировки, распределения и использования энергии

 

Технологии энергоэффективного производства и преобразования энергии на органическом топливе

 

Другое (укажите)_____

 


Приложение 1.3

8.1.3. Дорожная карта реализации мероприятий Программы

К предварительному проекту Программы прилагается дорожная карта реализации мероприятий – система таблиц для регистрации работ, инициируемых в рамках мероприятий Программы (электронное приложение).

 

Рис. 3. Рабочая таблица дорожной карты.

 

Рис. 4. Условный пример заполнения рабочей таблицы дорожной карты.


Приложение 1.4

8.1.4. Методические рекомендации по работе с дорожной картой Программы

В реестр вносятся работы, исполнение которых запланировано государствами-участниками в рамках мероприятий Программы.

Структура реестра

Реестр представляет собой документ MS Excel, состоящий из четырех листов.

Первый лист – «Работы» – основная рабочая таблица.

Второй и третий листы – «drop-downs» и «PivotTable» – технические таблицы, не использующиеся в работе с реестром.

Четвертый лист – «Пример» – таблица, содержащая пример заполнения реестра. В качестве примера использованы работы, предложенные головным разработчиком для реализации в рамках мероприятий подпрограммы «Кадры».

Порядок работы с реестром

Работа с реестром ведется на листе «Работы».

Рабочая таблица состоит из следующих граф – «Государство», «Подпрограмма», «Мероприятие», «Работа», «Заказчик», «Исполнитель», «Сроки», «Распределение ресурсов».

Шаг 1.

Выбрать государство, инициирующее исполнение работ.

Щелкнуть мышкой на ячейку с текстом «Выберите государство» в первой колонке. Справа от ячейки появится значок выбора из списка: . Щелчок мышкой на этот значок  выведет на экран список государств – участников Программы:

 

 

Шаг 2.

Аналогичным образом выберите подпрограмму, в рамках мероприятий которой будет выполняться работа.

Шаг 3.

Выберите мероприятие, в рамках которого будет выполняться работа.

 

Шаг 4.

Внесение работ. Работы не выбираются из списка, как в предыдущих шагах, а вносятся непосредственно разработчиками.

В графу «Работы» вносится наименование инициируемой работы.

Формат наименования следующий – номер работы, состоящий из номера мероприятия и порядкового номера работы внутри этого мероприятия, за которым следует наименование работы.

Например, работы в рамках мероприятия 3.1.1 нумеруются следующим образом:

В данном случае к реализации предложено семь работ в рамках мероприятия 3.1.1.

3.1.1.1. Создание и поддержка деятельности Фонда развития академической мобильности.

3.1.1.2. Создание и поддержка сети центров мобильности на базе центров превосходства.

3.1.1.3. Проведение мониторинга спроса на участие в программах академической мобильности.

….

Шаг 5.

Вносятся данные о заказчике, исполнителе и сроке реализации работы.

 

Шаг 6.

Вносятся данные о ресурсах, необходимых для реализации работ.

 

Для удобства сопоставления данных, представленных разработчиками различных государств, данные о ресурсах вносятся в тысячах долларов США.

 

 

 

Дополнительная информация

Таблица предусматривает возможность внесения дополнительной информации об источниках финансирования исполнения работ.

Однако в настоящей версии реестра (v.2.0) заполнение этого раздела не является обязательным.

 

 

Предложения по изменению таблиц реестра

В случае необходимости изменения формата таблицы для внесения дополнительных данных сообщите об этом головному разработчику.

Реестр будет совершенствоваться с учетом предложений национальных разработчиков.

 

Необходимо, чтобы реестр работ максимально учитывал основную информацию о работах, предлагаемых к реализации, оставаясь при этом простым и универсальным инструментом.


Приложение 2

8.2. Показатели оценки эффективности реализации Программы
(отдельно для каждого государства – участника СНГ)

Таблица 4


п/п

Показатель

Единица измерения

2011

год

2015 год

2020 год

Целевое
значение

 

1

2

3

4

5

6

7

1.

Подпрограмма «Развитие межгосударственной кооперации
в инновационной сфере»

1.1.

Показатели эффективности реализации направления
«Формирование технологических платформ»

1.1.(1)

Число созданных технологических платформ (ТП)

 

 

 

 

 

1.2.

Показатели эффективности реализации направления
«Совместные инновационные проекты»

1.2.(1)

Число совместных инновационных проектов, получивших финансовую поддержку Программы

 

 

 

 

 

1.2.(2)

Число конкурсов по отбору совместных инвестиционных проектов за отчетный период

 

 

 

 

 

1.2.(3)

Число совместных инновационных проектов, получивших информационную поддержку Программы

 

 

 

 

 

1.2.(4)

Число совместных инновационных проектов, прошедших процедуру мониторинга

 

 

 

 

 

1.2.(5)

Число совместных инновационных кластеров, инициированных в рамках Программы

 

 

 

 

 

1.3.

Показатели эффективности реализации направления
«Содействие установлению деловых контактов и партнерств»

1.3.(1)

Число проектных заявок Программы за отчетный период

 

 

 

 

 

1.3.(2)

Число одобренных инновационных проектов Программы за отчетный период

 

 

 

 

 

1.3.(3)

Число обращений за всеми видами консультаций в НКЦ (на сайте, по телефону, письменные и личные)

 

 

 

 

 

1.3.(4)

Число формальных обращений за консультационным сопровождением проектов

 

 

 

 

 

1.3.(5)

Число зарегистрированных пользователей сайта на портале Программы

 

 

 

 

 

2.

Подпрограмма «Мобилизация и развитие научно-технологического потенциала»

2.1.

Показатели эффективности реализации направления
«Поддержка поисковых исследований»

2.1.(1)

Количество поисковых проектов по подпрограмме, среди них – доля завершенных проектов поисковых исследований и опытно-конструкторских разработок

 

 

 

 

 

2.1.(2)

Число публикаций в ведущих научных журналах, содержащих результаты интеллектуальной деятельности, полученные в рамках выполнения проектов поисковых  исследований

 

 

 

 

 

2.1.(3)

Число диссертаций на соискание ученых степеней, защищенных в рамках выполнения проектов проблемно ориентированных поисковых исследований

 

 

 

 

 

2.1.(4)

Число молодых ученых в возрасте до 35 лет, принявших участие в проектах подпрограммы

 

 

 

 

 

2.3.

Показатели эффективности реализации направления
«Координация национальных исследовательских программ»

2.3.(1)

Число проведенных мероприятий для национальных финансирующих организаций государств – участников СНГ, число и уровень их участников

 

 

 

 

 

2.3.(2)

Число подготовленных рецензированных отчетов, других аналитических материалов о национальных исследовательских программах государств – участников СНГ

 

 

 

 

 

2.3.(3)

Число финансирующих организаций, принявший участие в пилотном (совместном) конкурсе научно-исследовательских проектов; бюджет пилотного конкурса

 

 

 

 

 

3.

Подпрограмма «Кадровое обеспечение межгосударственного инновационного сотрудничества»

3.(1)

Численность всех участников (по категориям) программ академической мобильности

 

 

 

 

 

3.(2)

Число программ непрерывного обучения и стажировок, организованных для всех участников (по категориям) из государств – участников СНГ

 

 

 

 

 

3.(3)

Число публикаций, в том числе в реферируемых международных журналах, по итогам выполнения комплексных проектов

 

 

 

 

 

3.(4)

Численность всех участников (по категориям) из государств – участников СНГ, в том числе молодых исследователей и инженеров (до 35 лет), принявших участие в международных мероприятиях

 

 

 

 

 

3.(5)

Численность всех участников (по категориям) из государств – участников СНГ, в том числе молодых исследователей и инженеров (до 35 лет), принявших участие в международных проектах

 

 

 

 

 

3.(6)

Число проведенных международных конференций и семинаров по приоритетным направлениям научно-технического и инновационного сотрудничества

 

 

 

 

 

3.(7)

Число научных организаций и учреждений высшего профессионального образования государств – участников СНГ, получивших статус центров превосходства в области инновационного сотрудничества

 

 

 

 

 

3.(8)

Число вузов и научных центров в каждом государстве – участнике СНГ, осуществляющих НИОКР совместно с партнерами из других государств – участников СНГ, а также из третьих стран

 

 

 

 

 

3.(9)

Число аккредитованных совместных образовательных программ инновационного профиля, реализуемых вузами государств – участников СНГ

 

 

 

 

 

4.

Подпрограмма «Совместное использование и развитие инновационной инфраструктуры»

4.3.

Показатели эффективности реализации направления
«Развитие систем прогнозирования и мониторинга»

4.3.(1)

Число показателей, рассчитываемых на основании результатов обследований, проведенных в режиме мониторинга инновационной деятельности в государствах – участниках СНГ

 

 

 

 

 

4.3.(2)

Число кандидатских и докторских диссертаций, подготовленных с использованием результатов мониторинга инновационной  деятельности в государствах – участниках СНГ

 

 

 

 

 

4.3.(3)

Число публикаций в реферируемых журналах, подготовленных с использованием мониторинга инновационной деятельности в государствах – участниках СНГ

 

 

 

 

 

4.3.(4)

Число пользователей базы данных мониторинга инновационной деятельности в государствах – участниках СНГ

 

 

 

 

 

5.

Подпрограмма «Межгосударственное регулирование инновационной деятельности»

5.1.

Показатели эффективности реализации направления «Координация научно-технической и инновационной политики»

5.1.(1)

Число ссылок на Инновационную стратегию СНГ в национальных программных и стратегических документах в области научно-технической и инновационной политики

 

 

 

 

 

5.1.(2)

Наличие сопоставимых систем статического наблюдения (показателей и индикаторов оценки) научно-технической инновационной деятельности

 

 

 

 

 

5.1.(3)

Число проектов, реализованных в рамках Программы, связанных с решением проблем общерегионального (на пространстве СНГ) и глобального характера

 

 

 

 

 

5.1.(4)

Состав участников – разработчиков национальных  программных и стратегических документов в области научно-технической и инновационной политики (включая органы исполнительной власти, бизнес, образовательные и научные подразделения, НКО)

 

 

 

 

 

5.1.(5)

Число  созданных НКЦ в государствах – участниках СНГ (не менее одного в каждом государстве – участнике  Программы)

 

 

 

 

 

5.1.(6)

Среднесписочная численность сотрудников НКЦ

 

 

 

 

 

5.1.(7)

Число обращений за всеми видами консультаций в НКЦ (на сайте, по телефону, письменные и личные)

 

 

 

 

 

5.1.(8)

Число формальных обращений за консультационным сопровождением проектов от потенциальных и действующих участников Программы

 

 

 

 

 

5.1.(9)

Число зарегистрированных пользователей портала Программы

 

 

 

 

 

5.1.(10)

Число участников, заявок и проектов Программы за отчетный период

 

 

 

 

 

5.1.(11)

Число специализированных межгосударственных координационных органов управления по различным направлениям реализации Программы

 

 

 

 

 

5.1.(12)

Число инновационных проектов, реализованных при поддержке специализированных межгосударственных координационных органов

 

 

 

 

 

5.1.(13)

Доля софинансирования со стороны государств – участников СНГ реализуемых в рамках Программы инновационных проектов

 

 

 

 

 

5.2.

Показатели эффективности реализации направления «Совершенствование законодательства в инновационной сфере»

5.2.(1)

Аналитические материалы

 

 

 

 

 

5.2.(2)

Предложения по совершенствованию национального  и модельного законодательства СНГ в области инновационной деятельности, а также практики межгосударственных соглашений в этой области

 

 

 

 

 

5.2.(3)

Проекты  модельных законов и  межгосударственных соглашений в области инновационной деятельности

 

 

 

 

 

5.2.(4)

Предложения по совершенствованию правоприменительной практики в области межгосударственного инновационного сотрудничества в рамках СНГ

 

 

 

 

 

5.2.(5)

Предложения по созданию единой системы правовых основ экспертизы инновационных проектов для государств – участников СНГ

 

 

 

 

 

5.3.

Показатели эффективности реализации направления «Выработка совместных мер экономического стимулирования инновационной деятельности»

5.3.(1)

Наличие программ гармонизации налогообложения и налогового стимулирования деятельности по разработке и производству высокотехнологичной наукоемкой продукции (услуг). В них должны быть указаны меры по преодолению практики двойного налогообложения,  налоговой дискриминации нерезидентов в инвестиционной, торговой и другой политике в государствах – участниках СНГ

 

 

 

 

 

5.3.(2)

Доля инновационной и высокотехнологичной продукции в товарном экспорте  и импорте государств – участников СНГ

 

 

 

 

 

5.3.(3)

Число центров межгосударственной сети развития конкуренции государств – участников СНГ

 

 

 

 

 

5.3.(4)

Число созданных инновационных компаний

 

 

 

 

 

5.3.(5)

Число слияний и поглощений на межгосударственном пространстве СНГ, имеющих целью приобретение господствующего положения на рынке

 

 

 

 

 

5.3.(6)

Объемы бюджетного финансирования совместных инновационных проектов

 

 

 

 

 

5.3.(7)

Число заявок на участие в конкурсах совместных инновационных проектов

 

 

 

 

 

5.4.

Показатели эффективности реализации направления «Сотрудничество в области технического регулирования»

5.4.(1)

Наличие единой межгосударственной системы информационного обеспечения технического регулирования

 

 

 

 

 

5.4.(2)

Наличие единой нормативной базы, определяющей требования в сфере разработки и производства высокотехнологичной наукоемкой продукции (услуг)

 

 

 

 

 

5.4.(3)

Число государств – участников межгосударственной сети некоммерческих организаций, обеспечивающих проведение мероприятий в области гармонизации технических регламентов

 

 

 

 

 

6.

Механизмы реализации Программы (управление)

6.(1)

Сведения о результатах реализации Программы за отчетный год и за весь период реализации

 

 

 

 

 

6.(2)

Данные о целевом использовании и объемах привлеченных финансовых средств

 

 

 

 

 

6.(3)

Сведения о соответствии фактических показателей реализации Программы показателям, установленным при их утверждении

 

 

 

 

 

6.(4)

Информация о ходе и полноте выполнения программных мероприятий; сведения о наличии, объемах и состоянии незавершенного строительства; сведения о результативности НИОКР

 

 

 

 

 

6.(5)

Сведения о внедрении и эффективности инновационных проектов; оценка эффективности результатов реализации программ

 

 

 

 

 

6.(6)

Оценка влияния фактических результатов реализации программ на различные сферы экономики государств – участников СНГ

 

 

 

 

 


Приложение 3

8.3. Организационные мероприятия[19]
по реализации Программы на 2011–2012 годы

 

п/п

Наименование мероприятия

Заказчик

Разработчик

Сроки

1.

Подготовка и согласование предложений о придании функций Наблюдательного совета Программы Межгосударственному совету по сотрудничеству в научно-технической и инновационной сферах (МГСНТИС)

Россотруд-ничество

НИУ ВШЭ

Март
2011 года

2.

Подготовка предложений о внесении изменений в Положение о МГСНТИС

Россотруд-ничество

НИУ ВШЭ

Май
2011 года

3.

Проведение переговоров с национальными институтами развития об их участии в реализации мероприятий и проектов Программы

Россотруд-ничество

Россотруд-ничество;
НИУ ВШЭ;
национальные государствен-ные заказчики

Октябрь-декабрь 2011 года

4.

Разработка пакета документов о придании национальным разработчикам функций НКЦ

Россотруд-ничество

НИУ ВШЭ;
национальные разработчики

Октябрь-декабрь 2011 года

5.

Разработка пакета документов о придании головному разработчику Программы функций головного НКЦ

Россотруд-ничество

НИУ ВШЭ

Октябрь-декабрь 2011 года

6.

Согласование пакетов документов о создании НКЦ с Экономическим советом СНГ, МГСНТИС и Россотрудничеством

Россотруд-ничество

НИУ ВШЭ

Октябрь-декабрь 2011 года

7.

Разработка положения об Экспертном совете Программы

Россотруд-ничество

НИУ ВШЭ

Октябрь-декабрь 2011 года

8.

Разработка положения о Конкурсной комиссии по отбору проектов Программы 

Россотруд-ничество

НИУ ВШЭ

Октябрь-декабрь 2011 года

9.

Разработка дорожных карт реализации национальных частей Программы

Нацио-нальные заказчики, Россотруд-ничество

Национальные разработчики

Октябрь-декабрь 2011 года

10.

Разработка проекта дорожной карты реализации Программы

Россотруд-ничество

НИУ ВШЭ

Октябрь-декабрь 2011 года

11.

Разработка интернет-портала Программы

Россотруд-ничество

НИУ ВШЭ
с участием национальных государственных заказчиков, национальных разработчиков

2011–2012
годы

12.

Организация ярмарок инновационных проектов в государствах – участниках СНГ и третьих странах

Россотруд-ничество

Россотрудничество, РЦНК, НИУ ВШЭ с участием национальных институтов развития, национальных государственных заказчиков, национальных разработчиков и международных организаций

2011–2012
годы

13.

Организация международных конференций, форумов, семинаров по проблематике Программы

Россотруд-ничество

Россотрудни-чество, РЦНК, НИУ ВШЭ с участием национальных институтов развития, национальных государственных заказчиков, национальных разработчиков и международных организаций

2011–2012
годы

14.

Разработка методик, инструкций, рекомендаций для обеспечения процесса исполнения программных мероприятий, формирования технологических платформ, подготовки инновационных проектов, мониторинга, учета и отчетности о ходе и результатах реализации программных мероприятий, проектов и Программы в целом

Россотруд-ничество

НИУ ВШЭ
с участием национальных государственных заказчиков, национальных разработчиков

2011–2012
годы

15.

Разработка порядка аккредитации c условиями присоединения государств, отдельных юридических и физических лиц к участию в Программе

Россотруд-ничество

НИУ ВШЭ, национальные разработчики

2011 год

16.

Разработка МЦП

Россотруд-ничество

Россотруд-ничество,
НИУ ВШЭ, национальные государственные заказчики, национальные разработчики

В течение периода действия Программы

17.

Проведение переговоров с национальными институтами развития и подготовка предложений по Оператору Программы

Россотруд-ничество

Национальные государственные заказчики, национальные институты развития

Декабрь
2011 года

18.

Разработка нормативных и методических документов по отбору инновационных (инвестиционных) проектов для их реализации в рамках Программы

Россотруд-ничество

НИУ ВШЭ, национальные государственные заказчики, национальные разработчики

2012 год

19.

Подготовка проекта Положения об Операторе Программы

Россотруд-ничество

Оператор Программы,
НИУ ВШЭ

Первое полугодие 2012 года

 
Приложение 4

8.4. Словарь терминов (глоссарий),
необходимых для работы с Программой

Академическая мобильность – возможность для студентов, преподавателей, административно-управленческого персонала вузов получить направление на учебу (работу) в другой вуз в целях: 1) удовлетворения познавательных потребностей или реализации тех образовательных возможностей, которые почему-либо недоступны на постоянном месте работы; 2) обмена опытом или повышения квалификации; 3) преодоления национальной замкнутости и создания общеевропейского образовательного пространства.

Аренда имущественный наем на условиях договора, по которому арендодатель обязуется предоставить арендатору имущество за арендную плату во временное владение и пользование или во временное пользование.

Ассоциация «бизнес-ангелов» – физические и юридические лица, инвестирующие часть собственных средств в инновационные компании самых ранних стадий развития – «посевной» (seed) и «начальной» (start-up). «Бизнес-ангелы» – первые профессиональные инвесторы, вкладывающие средства в инновационные компании. За ними, как правило, следуют венчурные, а затем прямые инвестиции. Объем «бизнес-ангельских» инвестиций в одну компанию составляет от нескольких десятков тысяч до миллиона евро.

Аутсорсинг (Outsoursing) поиск ресурсов во внешней среде организации. Организационное решение о передаче на договорной основе непрофильных функций (процессов, направлений деятельности) сторонним организациям, которые обладают соответствующими техническими и/или управленческими знаниями и средствами в какой-либо области.

Бенчмаркинг (Benchmarking) – процесс определения, понимания и адаптации имеющихся примеров эффективного функционирования аналогичных программ и проектов в целях повышения их качества и процесса управления; включает два процесса: оценивание и сопоставление.

Бенчмаркинг инновационный – то же, что и бенчмаркинг, только применительно к инновационным проектам и программам.

Библиометрическое исследование – один из методов наукометрического анализа, который предполагает количественное изучение информационных, документальных потоков в области психологии и построен на анализе библиографических данных публикаций (заглавие, автор, название журнала и т. д.) и анализе цитирования в виде отдельных статистических методик. Применение библиометрического метода возможно в следующих направлениях: 1) когда прослеживается динамика отдельных объектов психологической науки (количество публикаций, перечень их авторов и распределение по регионам или рубрикаторам научных журналов и т.п.) и ставится задача получения совокупности количественных характеристик для оценки того или иного события или явления в психологии (в том числе о продуктивности ученого, научной эффективности или динамики исследуемых объектов: ученых, научных коллективов, отдельных публикаций или научных направлений); 2) когда выявляются связи, зависимости, корреляции между объектами в целях определения структурной (качественной) картины состояния психологической науки или ее отраслей в конкретный период.

«Бизнес-ангел» – частный инвестор, вкладывающий деньги в инновационные проекты (стартапы) на этапе создания предприятия в обмен на возврат вложений и долю в капитале (обычно блокирующий пакет, а не контрольный).

Бизнес-инкубатор (фирма-инкубатор)* – субъект инновационной инфраструктуры, созданный в целях образования новых предприятий, рабочих мест и экономического развития региона на основе комплексного метода организации инновационного процесса.[20]

Бизнес-план инвестиционного проекта – документ, в котором в краткой форме и в определенной стандартной последовательности излагается общая характеристика проекта и приводятся показатели эффективности его реализации.

Бюджет (Budget) форма образования и расходования фонда денежных средств, предназначенных для финансового обеспечения задач и функций государства и местного самоуправления.

Валютный риск (Currency Risk) риски, возникающие при проведении валютных операций и обмене валют.

Венчурный капитал долевой капитал, вкладываемый профессиональными венчурными компаниями или фондами в создаваемые или развивающиеся частные компании, имеющие значительный потенциал роста стоимости их акций или других активов.

Вклад государственного сектора (Public Contribution) объем или доля финансирования проекта из государственного и/или муниципального бюджета.

Внутренняя норма доходности (внутренняя норма рентабельности, внутренняя норма прибыли, внутренний коэффициент окупаемости,  (Internal Rate of Return, IRR)) норма прибыли (барьерная ставка, ставка дисконтирования), порожденная инвестицией, при которой чистая текущая стоимость инвестиции равна нулю, или та ставка дисконта, при которой дисконтированные доходы от проекта равны инвестиционным затратам. Внутренняя норма доходности определяет максимально приемлемую ставку дисконта, при которой можно инвестировать средства без каких-либо потерь для собственника.

Гармонизация законодательства – двусторонний (либо многосторонний) процесс взаимного сближения норм законодательств.

Государственная (муниципальная) гарантия (Public (Municipal) Guarantee)   обязательство уполномоченного органа государственного (муниципального) управления по возврату на условиях, предусмотренных договором, денежных средств инвестору в случае срыва реализации проекта не по его вине.

Государственная инновационная политика* – часть государственной социально-экономической политики, связанная с осуществляемым государством комплексом организационных, экономических и правовых мер, направленных на развитие инновационной деятельности.

Государственный (муниципальный) заем (заимствование) (Public (Municipal) Loan) передача в собственность Российской Федерации, субъекта Российской Федерации или муниципального образования денежных средств, которые Российская Федерация, субъект Российской Федерации или муниципальное образование обязуются возвратить в той же сумме с уплатой процента (платы) на сумму займа.

Государственно-частное партнерство – юридически закрепленная форма взаимодействия государства и частного сектора в отношении объектов государственной и муниципальной собственности, а также услуг, исполняемых и оказываемых государственными и муниципальными органами, учреждениями, предприятиями в целях реализации общественно значимых проектов в широком спектре видов экономической деятельности.

Гранты/субсидии (Grants and Subsidies) – инструмент правительственных безвозмездных ссуд, субсидий, грантов в социально значимых секторах экономики, например в жилищно-коммунальном хозяйстве, если частные компании нерентабельны. Субсидии также могут предоставляться при пересмотре условий государственно-частного партнерства из-за недостаточной прибыльности проекта.

Денежные потоки, генерируемые проектом (Cash Flows) совокупность денежных поступлений и выплат, получаемых и осуществляемых в ходе реализации инвестиционного проекта.

Диверсификация инвестиционных рисков (Investment Risk Diversity) расширение в портфеле инвестора перечня активов, уровни доходности которых либо не коррелируют, либо слабо коррелируют друг с другом.

Дисконтирование (Discounting) – понятие «дисконтирование» относится к числу ключевых в теории инвестиционного анализа. Метод приведения к одному моменту времени разновременных денежных поступлений и выплат, генерируемых рассматриваемым проектом в течение расчетного периода. Операция расчета современной ценности (present value) денежных сумм, относящихся к будущим периодам времени. Противоположная дисконтированию операция – расчет будущей ценности (future value) исходной денежной суммы – называется наращением, или компаундированием.

Диффузия знаний – распределение знаний в пределах организации и обеспечение доступа к ним в приемлемой для сотрудников организации форме.

Долговые финансовые обязательства (Debt Financial Obligations) обязательства, выдаваемые заемщиком кредитору при получении ссуды (векселя, облигации, кредитные соглашения, срочные обязательства по ссудам банка и др.) в рамках проектного финансирования объектов ГЧП. 

Заемные источники инвестиций – привлекаемые для реализации инвестиционного проекта на кредитной основе денежные средства и другое имущество (кредиты, эмиссия ценных бумаг, лизинг).

Заемные и привлеченные внебюджетные источники финансирования инвестиционной деятельности кредиты коммерческих банков; средства, получаемые от эмиссии ценных бумаг; оборудование, получаемое по лизингу; средства, привлекаемые по концессионным соглашениям и соглашениям о разделе продукции, и т. д.

Заемные и привлеченные бюджетные источники финансирования инвестиционной деятельности ассигнования в рамках реализации государственных целевых программ; средства, выделяемые из бюджета институтам развития с государственным участием; инвестиционные налоговые кредиты и различные инвестиционные льготы.

Залог (Mortgage) форма обеспечения обязательств заемщика перед кредитором, заключающаяся в праве кредитора реализовать предмет залога (имущество или имущественное право) в случае неисполнения заемщиком своих обязательств по кредитному договору.

Издержки жизненного цикла (Whole Life Costs) полные издержки, включая расходы на проектирование, строительство, эксплуатацию и ремонт оборудования, понесенные за весь период действия соглашения по проекту.

Изобретение* техническое решение, являющееся новым, имеющее правовую охрану, изобретательский уровень и промышленное применение.[21]

Изменения договорных обязательств (Changes in Contractual Obligations) гибкая система контрактных отношений как один из принципов ГЧП, который позволяет вносить изменения в контракт в зависимости от экономических и политических изменений в стране.

Инвестиции вложения капитала в форме денежных средств, целевых банковских вкладов, ценных бумаг, технологий, машин, оборудования, другого имущества, а также имущественных и неимущественных прав, имеющих денежную оценку, в объекты предпринимательской или иной деятельности для достижения стратегических целей инвестора.

Инвестиции инноваций* совокупность материальных и интеллектуальных ценностей, вкладываемых в реализацию инновационного проекта.

Инвестиции в нефинансовые активы вложения капитала, включающие инвестиции в основной капитал, затраты на капитальный ремонт основных фондов, инвестиции в нематериальные активы, расходы на прирост запасов материальных оборотных средств, приобретение других нефинансовых активов (земельные участки, объекты природопользования и др.)

Инвестиции в основной капитал единовременные затраты на создание, воспроизводство и приобретение основных фондов (новое строительство, реконструкция и техническое перевооружение, приобретение и монтаж оборудования, формирование основного стада животных, многолетние насаждения и т. д.)

Инвестиции в нематериальные активы приобретение патентов, лицензий, прав пользования земельными участками и другими объектами природопользования, авторских прав, торговых марок, товарных знаков, программных продуктов и т. д.

Инвестиции финансовые приобретение ценных бумаг, процентных облигаций федеральных, субфедеральных и муниципальных займов, долей в уставном капитале юридических лиц, займы другим юридическим лицам.

Инвестиционная политика государства система мер государственного регулирования экономики, направленная на формирование благоприятного инвестиционного климата и повышение эффективности использования  бюджетных инвестиционных ресурсов.

Инвестиционная стратегия – формирование системы долгосрочных целей инвестиционной деятельности и выбор наиболее эффективных  методов их достижения.

Инвестиционный проект – комплексный план мероприятий, направленных на создание нового и модернизацию действующего производства товаров и (или) услуг и обеспечивающих достижение целей участников проекта.

Индекс доходности инвестиций (дисконтированный индекс доходности) (DPI,  Profitability Index) показатель, рассчитываемый как отношение приведенных доходов к приведенным на ту же дату инвестициям (позволяет определить, в какой мере возрастают средства инвестора в расчете на 1 рубль инвестиций).

Инноватика* область знаний, включающая методологию и организацию инновационной деятельности.

Инновации* – новые или усовершенствованные технологии, виды продукции или услуг, а также организационно-технические решения производственного, административного, коммерческого или иного характера, непосредственно способствующие продвижению технологий, товарной продукции и услуг на рынок.

Инновационная активность (организации) – степень участия организации в осуществлении инновационной деятельности в целом или отдельных ее видов в течение определенного периода времени. Уровень инновационной активности организаций обычно определяется как отношение числа организаций, осуществляющих технологические организационные или маркетинговые инновации, к общему числу обследованных за определенный период времени организаций в стране, отрасли, регионе и т. д.

Инновационная деятельность – вид деятельности, связанный с трансформацией идей (обычно результатов научных исследований и разработок либо иных научно-технических достижений) в технологически новые или усовершенствованные продукты или услуги, внедренные на рынке, в новые или усовершенствованные технологические процессы или способы производства (передачи) услуг, использованные в практической деятельности. Инновационная деятельность предполагает целый комплекс научных, технологических, организационных, финансовых и коммерческих мероприятий, и именно в своей совокупности они приводят к инновациям.

Инновационная инфраструктура* – совокупность юридических лиц, ресурсов и средств, обеспечивающих материально-техническое, финансовое, организационно-методическое, информационное, консультационное и иное обслуживание, способствующее осуществлению инновационной деятельности.[22]

Инновационная программа* комплекс инновационных проектов и мероприятий, согласованный по ресурсам, исполнителям и срокам их осуществления и обеспечивающий эффективное решение задач по освоению и распространению принципиально новых видов продукции (технологий).

Инновационная продукция (услуги инновационного характера) – продукция (услуги), подвергавшаяся в течение последних трех лет разной степени технологическим изменениям.

Инновационная сфера* – область деятельности производителей и потребителей инновационной продукции (работ, услуг), включающая создание и распространение инноваций.

Инновационная экосистема – совокупность взаимоотношений всех элементов сферы инновационной деятельности, характеризующих восприимчивость государства и общества к инновациям, определяющих эффективность процесса создания и использования инноваций.

Инновационно активные предприятия*предприятия, осуществляющие разработку и внедрение новой или усовершенствованной продукции, технологических процессов или иных видов инновационной деятельности.

Инновационное предприятие (фирма) – экономическая единица любой организационно-правовой формы, научно-технический потенциал которой составляет значительную долю ее экономического потенциала, а затраты на НИОКР – весомую долю ее объемов продаж (если ориентироваться на показатель, принятый в Японии, – 3 %). По большей части, продукты, составляющие производственную программу подобной экономической единицы, находятся на стадиях освоения или роста жизненного цикла и заменяются новыми продуктами вскоре после стабилизации объема их продаж. Важнейшее место среди активов подобной компании занимают нематериальные активы. Это любая фирма, проявляющая большую инновационную активность и участвующая в инновационном процессе.

Инновационный инжиниринг* система предоставления комплекса инженерно-консультационных работ и услуг коммерческого характера по подготовке и обеспечению процессов производства и реализации продукции, обслуживанию и эксплуа­тации промышленных, сельскохозяйственных и других объектов организацией-консультантом организации-клиенту при реализа­ции инновационных проектов.

Инновационный консалтинг* консультирование по широкому кругу вопросов экономической и внешнеэкономической деятельности предприятий, фирм, ассоциаций и других структур при  реализации инновационных проектов.

Инновационный маркетинг* идентификация и исследования рынка новшеств, разработка маркетингового предложения по коммерциализации инновации.[23]

Инновационный менеджмент* – совокупность принципов, методов, средств и форм управления инновационным процессом в целях повышения эффективности вложенных в его реализацию инвестиций.

Инновационный потенциал* – совокупность ресурсов различных видов, включающая материальные, финансовые, интеллектуальные, научно-технические и иные ресурсы, необходимые для осуществления инновационной деятельности.

Инновационный проект 1. Совокупность мероприятий по разработке, освоению и выводу на рынок новых или усовершенствованных продуктов и услуг, новых или усовершенствованных процессов или способов производства (передачи) продуктов и услуг.[24] 2. Проект, содержанием которого является проведение прикладных научных исследований и (или) разработок, их практическое использование в производстве и реализации.[25]

Инновационный процесс* процесс последовательного проведения работ по преобразованию новшества в продукцию и введение ее на рынок для коммерческого применения.[26]

Инновационный товар/услуга – товары, работы, услуги, повергавшиеся в течение последних трех лет разной степени технологическим изменениям.

Инновационный центр* субъект инновационной инфраструктуры, осуществляющий совместные исследования с фирмами, обучение студентов, переподготовку и повышение квалификации.

Инновация интегрирующая* инновация, полученная за счет использования (интегрирования) оптимального набора (комплекса) ранее накопленных и проверенных в мировой практике достижений (знаний, технологий, оборудования).

Инновация организационная* инновация, связанная с созданием или совершенствованием организации и управления производством, процессами, трудовыми ресурсами.

Инновация социальная* – инновация, связанная с улучшением социально-бытовых условий жизни, экологии, гигиены и безопасности труда, культуры и досуга.

Инновация технологическая* инновация, связанная с разработкой и освоением новых или усовершенствованных технологических процессов.[27]

Инновация услуг* – инновация, связанная с непосредствен­ным взаимодействием субъектов инновационной деятельности по удовлетворению нужд в процессе этой деятельности.

Институты развития институты, созданные в целях содействия экономическому росту и повышения конкурентоспособности национальной экономики. Большинство институтов развития вовлекаются в проектное финансирование на многосторонней основе. Их помощь направлена на финансирование, консультирование и сопровождение наиболее жизнеспособных государственно-частных коммерческих проектов в общественном секторе.

Интеллектуальная собственность (от лат. intellectus – понимание, познание) – исключительное право владеть и распоряжаться определенной формой собственности, связанной с результатами интеллектуальной деятельности физического или юридического лица в области науки, технологий, производства и пр., обеспечивающее их владельцу или пользователю определенные экономические выгоды.

Инфраструктурный разрыв (Infrastructure Gap) различие между объемом существующей инфраструктуры по видам экономической деятельности и ее целевым уровнем, удовлетворяющим на определенный период времени задачам социально-экономического развития страны (региона, муниципалитета).

Источники финансирования исследований и разработок – первичные источники денежных средств на исследования и разработки, которые определяются на основе факта прямой передачи средств от организации-заказчика организации-исполнителю.

Капитальные вложения (Сapital Investment) – инвестиции в основной капитал, в том числе затраты на новое строительство, расширение и реконструкцию и техническое перевооружение действующих производств, приобретение машин и оборудования, проектно-изыскательские работы и другие затраты.

Коммерциализация инноваций – привлечение инвесторов для финансирования деятельности по реализации новшества (части инновационного процесса) из расчета участия в будущих прибылях в случае успеха.

Контракты жизненного цикла (Life Cycle Contracts, LCC) согласно условиям данного контракта одна сторона – исполнитель инфраструктурного проекта за свой счет и с использованием собственных материалов возводит инфраструктурный объект и эксплуатирует его в течение всего расчетного срока эксплуатации (жизненного цикла), другая сторона – государство или муниципальное образование оплачивает за счет бюджета соответствующего уровня услуги по предоставлению объекта в пользование.

Консорциум (Consortium) группа компаний, намеренных действовать совместно, выступая в качестве участников проекта.

Концессионное соглашение/договор (Concession Agreement/Contract) соглашение или договор, заключаемый между правительством (муниципалитетом) и ведущей проект компанией или спонсором в целях строительства, развития, эксплуатации определенного объекта. Посредством такого соглашения правительство «передает» свою монополию или другие специфические права частному сектору. По российскому законодательству «концессионное соглашение» – договор, в котором содержатся элементы различных договоров, предусмотренных федеральными законами.

Концессионный период (Сoncession Period) период времени, в течение которого частный сектор осуществляет предоставление услуги/эксплуатацию имущества по концессионному соглашению. Имущество переходит снова в собственность государства на прежних условиях по истечении срока концессионного договора.

Концессия (Concession) система отношений между государством или муниципальным образованием (концедентом), с одной стороны, и юридическим или физическим лицом (концессионером), с другой стороны, возникающая в результате предоставления концедентом концессионеру прав по владению, пользованию, а при определенных условиях и распоряжению государственной собственностью по договору, за плату и на возвратной основе, а также прав на осуществление видов деятельности, которые являются исключительным правом государства или муниципального образования.

Концессия теневая (Shadow Concession) концессия, при которой затраты концессионера, понесенные им при создании и эксплуатации концессионного объекта, возмещаются не непосредственными пользователями, а государством.

Коучинг (англ. coaching) – метод непосредственного обучения менее опытного сотрудника более опытным в процессе работы; форма индивидуального наставничества, консультирования.

Кредит банковский вид сделки, при которой банк предоставляет денежные средства заемщику на условиях возвратности, платности и срочности.

Лизинг аренда на определенный срок (как правило, от нескольких месяцев до нескольких лет) технических средств и сооружений производственного назначения. В период действия договора право собственности на лизинговое имущество принадлежит лизингодателю, а право на пользование – лизингополучателю.

Лизинговая деятельность вид инвестиционной деятельности по приобретению имущества и передаче его в лизинг.

Межгосударственная программа инновационного сотрудничества государств – участников СНГ на период до 2020 годасогласованная и взаимоувязанная на межгосударственном уровне система мероприятий, совместных инновационных и инвестиционных проектов в составе МЦП, формируемых на основе функциональных подпрограмм рамочной комплексной Программы. Программа является инструментом, способствующим достижению национальных стратегических целей экономического развития на базе использования преимуществ создаваемого единого инновационного пространства государств – участников СНГ и объединения усилий на приоритетных направлениях научно-технической деятельности, включая коммерциализацию ее результатов.

Межгосударственное инновационное пространство – 1. Социокультурная, экономическая и информационная среда, в которой государства проводят совместные действия по развитию науки и техники; внедрению в производство новых технологий, обеспечивающих выпуск конкурентоспособных на мировом рынке товаров и услуг; по объединению научно-технологического потенциала, усилий и ресурсов на новых прорывных направлениях исследований для устойчивого развития национальной экономики. 2. Общность институтов, принципов и механизмов реализации государственных научно-технической и инновационной политики, гармонизации государственных программ, стандартов и требований по формированию и реализации инновационных проектов, непротиворечивость законодательства, регулирующего функционирование и развитие национальных инновационных систем, сочетаемых с равными возможностями использования результатов научно-технической деятельности в интересах Содружества, государств – участников СНГ и их граждан.

Метрологическое обеспечение – утверждение и применение метрологических норм, правил и методик выполнения измерений, а также разработка, изготовление и применение технических средств для обеспечения единства и требуемой точности измерений.

Наднациональное регулирование – сознательное вмешательство соответствующих международных органов и организаций в экономические, социальные и прочие процессы развития общества. Например, наднациональное право – форма международного права, при которой государства идут на сознательное ограничение некоторых своих прав и делегирование некоторых полномочий наднациональным органам.

Научно-техническая деятельность* деятельность, включающая проведение прикладных исследований и разработок в целях создания новых или усовершенствования существующих способов и средств осуществления конкретных процессов.[28]

Научно-техническая продукция* продукция, содержащая новые знания или решения, зафиксированная на любом информационном носителе, а также модели, макеты, образцы новых изделий, материалов и веществ.[29]

Научно-технический потенциал – совокупность располагаемых, привлекаемых и мобилизируемых кадров, информационных, финансовых, материально-технических и организационно-управленческих ресурсов и возможностей общества (государства, региона, отрасли промышленности, организации, предприятий и др.) для достижения поставленных целей научно-технологического развития.

Научные исследования и разработки – творческая деятельность, осуществляемая на систематической основе в целях увеличения суммы научных знаний, в том числе о человеке, природе и обществе, а также поиска новых областей применения этих знаний.[30]

Национальный контактный центр – организация, создаваемая в рамках определенной программы для распространения информации, оказания всесторонней организационной, информационной, консультационной и прочей помощи научным, научно-производственным коллективам, предприятиям малого и среднего бизнеса, желающим участвовать в выполнении программных мероприятий.

Национальная инновационная система* – совокупность законодательных, структурных и функциональных компонентов, обеспечивающих развитие инновационной деятельности. [31]

Непредвиденная прибыль (Windfall Portfolio) неожидаемый или не предполагавшийся дополнительный доход от оплаты услуг потребителем или из-за изменений в налоговой системе, или предписаний правительства и т.д.

Новая продукция* продукция, впервые изготовленная в стране (на предприятии) или отличающаяся от выпускаемой улучшенными свойствами или характеристиками и получающая  новое обозначение.

Новшество* – научное знание, обладающее новыми или существенно отличающимися от существующих решениями.

Норма дисконтирования (Discount Rate) – минимально допустимая для инвестора величина дохода в расчете на единицу капитала, вложенного в реализацию проекта.

Ноу-хау* – техническая, организационная или коммерческая информация, имеющая действительную или потенциальную коммерческую ценность в силу неизвестности ее третьим лицам,  к которой нет свободного доступа на законном основании; обладатель информации принимает надлежащие меры к охране ее конфиденциальности.

Облигация (Bond) – долговая ценная бумага, предоставляющая владельцу право на получение ее номинальной стоимости после окончания срока, определенного проспектом эмиссии.

Облигации правительственные (муниципальные) (Government Stock) облигации, выпущенные от имени государства или муниципального образования.

Облигации субфедеральные – облигации, выпущенные от имени субъекта Российской Федерации.

Облигация инфраструктурная – долговой инструмент, выпускаемый под реализацию конкретного инфраструктурного проекта.

Общественная эффективность инвестиционного проекта – оценка обоснованности выделения ресурсов на реализацию инвестиционного проекта с точки зрения его значимости для общества. При расчете показателей общественной эффективности в денежных потоках отражается стоимостная оценка последствий осуществления конкретного проекта в других отраслях народного хозяйства, в социальной и экологической сферах.

Опытно-конструкторские работы* – комплекс работ, выполняемых при создании или модернизации продукции: разработка конструкторской и технологической документации на опытные образцы (опытную партию), изготовление и испытания опытных образцов (опытной партии).

Опытно-технологические работы* комплекс работ по созданию новых веществ, материалов и (или) технологических процессов и по изготовлению технической документации на них.

Особая экономическая зона – определяемая Правительством Российской Федерации часть территории Российской Федерации, на которой действует особый режим ведения предпринимательской деятельности.

Партнерские отношения государственных и предпринимательских структур – совместное участие государственных и частных структур в удовлетворении общественных потребностей на долгосрочной, правовой и взаимовыгодной основе путем объединения материальных и нематериальных ресурсов при разделении полномочий, ответственности и рисков между сторонами.

Патент на изобретение – охранный документ, выдаваемый на изобретение и удостоверяющий приоритет, авторство и исключительное право на использование в течение срока действия патента. С точки зрения оплаты, патенты могут продаваться или покупаться целиком или по частям, сделка может заключаться как по одному, так и нескольким патентам на изобретения. Различают национальные патенты, выданные национальными патентными ведомствами, и региональные патенты, зарегистрированные, например, в Европейском патентном ведомстве.

Поисковое исследование – исследование, ориентированное на обнаружение тех фактов, которые следует учитывать в теории данного предмета.

Политический риск (Political Risk) – обобщающий термин, используемый для описания рисков, которые возникают ввиду определяемых государством или зависимых от государства факторов.

Полезная модель – решение, относящееся к устройству. Полезная модель является новой, если совокупность ее существенных признаков не известна из уровня техники. Полезная модель является промышленно применимой, если она может быть использована в промышленности, сельском хозяйстве, здравоохранении и других отраслях деятельности. Полезная модель признается соответствующей условиям патентоспособности, если она является новой и промышленно применимой.

Приватизация (Privatization) – форма преобразования собственности, представляющая собой процесс передачи государственной (муниципальной) собственности в частные руки.

Принцип «People – the First» – принцип ГЧП, основанный на главенстве интересов граждан, а не государства и бизнеса.

Приоритетный инновационный проект*инновационный проект, относящийся к одному из приоритетных направлений инновационной деятельности, утвержденных государством.

Продление концессии (Concession Еxtension) – поддержка бизнеса, направленная на усиление его вовлечения в проекты ГЧП. Правительство может продлевать срок концессии даже в тех случаях, когда прибыль становится меньше определенного уровня, и поддерживать в этом случае концессионера.

Продукт-инновация* – инновация, связанная с разработкой и внедрением новой или усовершенствованной продукции (изделий) или уже реализованных в производственной практике других предприятий и распространяемых через технологический обмен (беспатентные лицензии, ноу-хау, консультации).[32]

Проектный цикл (Project Cycle) – период времени, включающий продолжительность прединвестиционной, инвестиционной и эксплуатационной фаз реализации проекта.[33]

Промышленный образец художественно-конструкторское решение изделия промышленного или кустарно-ремесленного производства, определяющее его внешний вид.

Прорывные технологии – технология и (или) разработка, использование которой обеспечивает существенное (на порядок и более) повышение функциональных, экономических и технико-эксплуатационных параметров технических систем (изделий), либо создание принципиально новых систем (изделий), обладающих ранее не достижимыми возможностями.

Процесс-инновация* инновация, связанная с разработкой и внедрением новых или значительно улучшенных производственных процессов, предполагающих применение нового производственного оборудования, новых методов организации производственного процесса или их совокупности.[34]

Разработка деятельность, направленная на создание или усовершенствование способов и средств осуществления процессов в конкретной области практической деятельности, в частности на создание новой продукции и технологий.[35]

Расходы на строительство (Construction Сost) типы расходов, связанных с проведением строительных работ (ассигнования, обязательства, расходы или оценка расходов по смете на строительство).

Реинвестирование (Reinvestment) вложение всей чистой прибыли (или ее части) в объекты инвестиционной деятельности. Повторное, дополнительное вложение собственного или иностранного капитала в экономику в форме наращивания ранее вложенных инвестиций за счет полученных от них доходов, прибыли. Сферой финансовых реинвестиций являются ценные бумаги, реальных инвестиций – основной и оборотный капитал.

Рентабельность капитала (Return on Equity, ROE) показатель прибыли на акционерный капитал, который определяется отношением прибыли по обыкновенным акциям к размеру акционерного капитала. Акционерный капитал (Shareholders’ Equity) равен активам компании (Total Assets) за вычетом краткосрочных и долгосрочных обязательств (Total Liabilities). Обычно в балансе, построенном по международным стандартам бухгалтерской отчетности, акционерный капитал выделен в отдельную таблицу и состоит из собственно уставного фонда, добавочного капитала и нераспределенной прибыли.

Риск (Risk) событие, которое способно оказать влияние на изменение затрат, финансирования, сроки и качество проекта.

Риск по объему перевозок (Traffic Risk) риски, связанные с транспортными инфраструктурными проектами, а именно с тем обстоятельством, что количество потребителей и объемы перевозок могут оказаться недостаточными для генерирования средств, необходимых для возврата вложенных инвестиций.

Риск по строительству (Construction Risk) риски, связанные с физической фазой строительства при реализации проекта.

Риск финансирования (Financing Risk) – риски, связанные с неполучением необходимого финансирования для проекта на банковском рынке или рынке капитала. Хотя формально этот риск ложится на спонсоров проекта, он важен для государства, заинтересованного в реализации проекта, и объясняет значимость этапа финансового закрытия.

Связанные займы (Tied Loans) – кредиты, которые выдаются на определенных условиях, с дополнительной оговоркой, т. е. не только с условием своевременного возврата ссуды и выплаты процентов по ней, но и c дополнительными условиями, выдвигаемыми кредитором, например, целевой кредит.

Субординированный кредит (Subordinated Loan) – кредит, привлеченный кредитной организацией на срок не менее 5 лет, который не может быть истребован кредитором ранее окончания срока действия договора, если заемщик не нарушает его условий. Проценты по такому кредиту не могут превышать размера ставки рефинансирования Банка России и не могут меняться в течение срока договора. Выплата основной суммы долга происходит одним платежом по окончании срока действия договора. В случае ликвидации кредитной организации-заемщика требования кредитора по предоставлению субординированного кредита не могут быть удовлетворены до полного удовлетворения требований иных кредиторов.

Синдицирование/участие в консорциуме (Syndication) процесс привлечения других банков к участию в финансировании проекта на согласованной кооперационной основе.

Система партнерских отношений совокупность субъектов, объектов и средств партнерских отношений, взаимодействующих как единое целое в процессе достижения желаемых результатов и исполнения принятых обязательств.

Собственные источники финансирования инвестиционной деятельности – амортизационные отчисления, нераспределенная прибыль фирмы и уставный капитал.

Соотношение цены и качества (Value for Money, VfM) – понятие, связанное с экономикой, результативностью и эффективностью услуги, продукта или процесса, например, сравнение стоимости затрат и ценности результатов, количественная и качественная оценки методов по вовлечению, использованию и управлению ресурсами. Комплексный метод измерения стоимости проекта, товаров и услуг, оценки соотношения качества, цены, использования ресурсов, пригодности для конкретной цели, оперативности и удобства. VfM может быть описан в терминах «три Es»Economy, Efficiency, Effectiveness (экономия, эффективность, действенность).

Спонсор (Sponsor) сторона, заинтересованная в развитии и финансировании проекта за счет собственных активов, заемных средств или других источников проектного финансирования. Акционеры компаний, участвующих в проекте, называются спонсорами.

Сравнительный уровень затрат (Public Sector Comparator, PSC) показатель стоимости затрат в течение всего жизненного цикла проекта с учетом рисков, если проект реализуется традиционными для государства средствами. Для выражения используются термины чистой приведенной стоимости (NPV).

Срок окупаемости (период возмещения) (Payback Period) – минимальный период времени реализации продукта, в течение которого чистый дисконтированный доход становится положительным.

Стартап (startup), спин офф/спин аут (spin off/spin out), спин ин (spin in) компании – новые, как правило, малые инновационные/наукоемкие/ высокотехнологичные предприятия, образованные на основе использования результатов научных исследований и разработок.

Страховая премия (Insurance Premium) плата за страхование, которую страхователь обязан внести страховщику в соответствии с договором страхования или законом. Сумма цены страхового риска и затрат страховщика, связанных с покрытием расходов на проведение страхования.

Субъекты инвестиционной деятельности совокупность физических и юридических лиц, состоящая из непосредственных инвесторов и участников инвестиционной деятельности.

Суверенный риск (Sovereign Risk) риск, что государство окажется не в состоянии выполнить свои международные обязательства.

Технологическая платформа, действующая на пространстве СНГ – это механизм государственно-частного партнерства в сфере научно-технологического и промышленного развития, реализуемый с участием различных заинтересованных сторон, направленный на улучшение взаимодействия и развитие кооперации между государственными и муниципальными органами государств – участников СНГ, хозяйствующими субъектами – организациями науки, образования, реального сектора экономики, социальной сферы, организациями и объединениями гражданского общества  по наиболее перспективным направлениям исследований и разработок, связанным технологически и/или имеющим единую область применения результатов и/или имеющих единое функциональное назначение.

Технологический парк* – субъект инновационной инфраструктуры, осуществляющий формирование условий, благоприятных для развития предпринимательства в научно-технической сфере при наличии оснащенной информационной и экспериментальной базы и высокой концентрации квалифицированных кадров.

Технологический полис* – субъект инновационной инфраструктуры, обеспечивающий наиболее плотную интеграцию науки с производством.[36]

Товарный знак – обозначение, служащее для индивидуализации товаров юридических лиц или индивидуальных предпринимателей и отличия товаров этих лиц от однородных товаров других юридических лиц или индивидуальных предпринимателей. На товарный знак предоставляется исключительное право в порядке, установленном Гражданским кодексом Российской Федерации или в силу международных договоров.

Трансфер технологии – процесс передачи результатов исследований и разработок, знаний для какого-либо использования. Целями передачи может быть коммерческое использование этих результатов (в производстве товаров и услуг, привлечение дополнительных ресурсов для дальнейших исследований и разработок и др.), а также некоммерческое использование (поиск новых направлений исследований, распространение и обмен знаниями и т.д.).

Финансовая надежность (Bankability) – способность проекта генерировать (с учетом связанных с его реализацией рисков) соответствующие финансовые потоки, обеспечивающие возврат вложенных в проект финансовых средств.

Финансовое закрытие (Financial Сlose) – завершение всех мероприятий и контрактов, связанных с внешним финансированием проекта.

Финансовое соглашение/договор (Financing Аgreement/Сontract) – документ, по которому осуществляется проектное финансирование и спонсорская поддержка проекта в соответствии с контрактом.

Формы (типы контрактов) ГЧП:

Контракты на управление и арендные договоры (Management and Lease Contracts):

частная компания получает в управление или на условиях аренды принадлежащую государству собственность на определенный период времени. Инвестиции осуществляет государство. В контракте управления государство оплачивает услуги частного партнера и несет операционные риски. В арендном договоре государство получает арендную плату с арендатора, а операционный риск ложится на частную компанию.

Контракт на эксплуатацию и обслуживание (O & M – Operation &Maintenance Contract):

частное предприятие в соответствии с условиями контракта эксплуатирует определенный период времени имущество, принадлежащее государственному сектору. Право собственности на имущество сохраняется за государственной структурой. (Многие не склонны рассматривать такую модель, как ГЧП, и называют такие контракты сервисными или контрактами на обслуживание.)

Концессия (Concession): правительство предоставляет частному сектору правомочия владения и пользования существующим объектом по договору за плату с условием возврата. Государственному сектору принадлежит право собственности на объект (недвижимость), в то время как частный сектор сохраняет за собой права на его расширение и все усовершенствования, проведенные в установленный концессионным соглашением период. Частная компания несет операционные и инвестиционные риски.

Всемирным банком выделяются следующие виды концессий:

Реконструкция – управление – передача (Rehabilitate – Operate – Transfer, RОТ);

Реконструкция – аренда – передача (Rehabilitate – Lease – Transfer, RLT);

Расширение – управление – передача (Build – Rehabilitate – Operate – Transfer, ВRОТ).

Право на эксплуатацию (Operation License):

частный оператор получает право (лицензию) на производство и предоставление общественной услуги, как правило, на определенный период. Такая модель часто используется в проектах по информационным технологиям.

Приобретение – строительство – эксплуатация (BBO – Buy – Build – Operate):

передача государственного имущества частной и квазигосударственной структуре на условиях контракта, согласно которому имущество должно быть модернизировано и эксплуатироваться определенный период времени. Государственный контроль осуществляется на протяжении действия контракта о передаче имущества.

Проекты, предполагающие новое строительство (Greenfield Projects):

частная компания строит и эксплуатирует новые производственные мощности в течение срока, указанного в контракте.

Проектирование – строительство – финансирование – эксплуатация (DBFO – Design – Build – Finance – Operate):

частный партнер проектирует, финансирует, строит и эксплуатирует новое сооружение на основе и в период долгосрочной аренды, затем передает новое сооружение государственному сектору по истечении срока аренды.

Проектирование – строительство (DB – Design – Build):

частная компания разрабатывает и строит объект в соответствии с требованиями и стандартами, часто – по утвержденной государством смете. Риск превышения сметы стоимости передается частному сектору. После завершения строительства обязанности по управлению объектом и его обслуживанию передаются государству. В отдельных случаях модель DB рассматривается как форма ГЧП.

Проектирование – строительство – управление (DBO – Design – Build – Operate):

частная компания разрабатывает проектно-сметную документацию и строит объект. По завершении строительства эксплуатация остается за этой же компанией.

Соглашение о разделе продукции:

договор, в соответствии с которым Российская Федерация представляет субъекту предпринимательской деятельности на возмездной основе и на определенный срок исключительные права на поиск, разведку, добычу минерального сырья на участке недр, указанном в соглашении, и на ведение связанных с этим работ, а инвестор обязуется осуществить проведение указанных работ за свой счет и на свой риск.

Строительство – владение – эксплуатация – передача (BOOT – Build – Own – Operate – Transfer):

частная компания – подрядчик государства строит новый объект государственной собственности на собственные и заемные средства, управляет им на правах владения и пользования в течение определенного в контракте срока. После окончания срока действия контракта объект передается в государственную собственность.

Строительство – владение – эксплуатация (BOO – Build – Own – Operate):

частная компания – подрядчик государства строит новый объект государственной собственности и управляет им на правах владения и пользования. На компании лежит ответственность за строительство, управление, эксплуатацию, обслуживание объекта.  Срок передачи объекта государству не фиксируется. Роль государства при этом минимальна, что особенно привлекательно для бизнеса.

Строительство – владение – эксплуатация – продажа (BOOS – Build – Own – Operate – Sell):

форма, аналогичная BOОT, за исключением того факта, что государственный партнер выплачивает частному партнеру остаточную стоимость проекта на стадии его передачи.

Строительство – эксплуатация – обновление концессионного соглашения (BOR – Build – Operate – Renewal of Concession):

форма, схожая с «cтроительство – владение – эксплуатация» (BOO), предполагающая возможность пересмотра и/или продления концессионного соглашения.

Строительство – эксплуатация – передача (BOT – Build – Operate – Transfer):

частная компания строит объект и осуществляет его управление/эксплуатацию в течение определенного в контракте срока, по истечении которого объект передается государству. Она имеет правомочия пользования, но не владения этим объектом.

Строительство – аренда – эксплуатация – передача (BLOT – Build – Lease – Operate – Transfer):

частная компания получает франшизу на финансирование, строительство и эксплуатацию арендуемого сооружения (а также и взимание платы с потребителей услуги) на период аренды, внося арендную плату.

Строительство –  передача –  управление (BTO – Build – Transfer – Operate):

частная компания строит объект и передает его государству сразу по завершении стадии строительства. После приема государством в соответствии с новым договором объект передается в управление/эксплуатацию компании. Основная форма ГЧП, предусмотренная российским инвестиционным законодательством.

Участие в финансировании (Finance Only):

структура частного сектора (как правило, компания по оказанию финансовых услуг) финансирует проект напрямую или посредством различных механизмов, таких как, к примеру, выпуск ценных бумаг (облигаций).

Частичная приватизация активов (Divestiture):

частная компания приобретает часть пакета акций предприятия, находящегося в государственной/муниципальной собственности.

Финансовая реализуемость инвестиционного проекта (Financial Feasibility) – обеспечение такой структуры денежных потоков на каждом шаге расчетов, при которой имеется достаточное количество денег для продолжения рассматриваемого проекта.

Форсайт-метод (от англ. foresight – взгляд в будущее) – метод прогнозирования, основанный на анализе состояния и тенденций научного, научно-технического и технологического развития с использованием современных экономико-математических методов. Эффективный инструмент формирования приоритетов и мобилизации большого количества участников для достижения качественно новых результатов в сфере науки и технологий, экономики, государства и общества. По результатам форсайт-проектов создаются дорожные карты. Является одним из важнейших инструментов инновационной экономики.

Форсайт-исследование – документ, отражающий результаты исследования перспектив развития научного, научно-технического и технологического прогрессов в конкретной предметной области.

Целевая компания/целевой механизм (Special Purpose Company/Special Purpose Vehicle – SPV) – целевая, совместно учреждаемая спонсорами компания по управлению проектом с единственной целью – реализовать проект.

Центр коммерциализации – организация, которая ориентирована на создание дохода от использования результатов научных исследований, выполняемых в государственных научных организациях и частных компаниях. Этот доход может быть получен от любых коммерческих соглашений, включая: использование прав на интеллектуальную собственность (договоры об уступке патента и лицензионные договоры); создание новых компаний, основанных на технологиях (использующих результат научно-технической деятельности); исследовательские контракты.

Центр коллективного использования оборудования – центр обеспечивает возможность проведения исследований широкому кругу ученых и научных коллективов на современном и дорогостоящем оборудовании, дает возможность повышения эффективности использования такого оборудования.

Центр превосходства – многопрофильный центр, работающий в определенной области науки на уровне сильнейших мировых стандартов.

Частная финансовая инициатива (ЧФИ, PFI, Private Finance Initiative) – оригинальный акроним, применяемый для описания программы ГЧП в Великобритании, суть которой – привлечение частных инвестиций для строительства крупных государственных объектов за счет собственных средств инвестора. Компенсация расходов частного инвестора осуществляется впоследствии либо за счет доходов от эксплуатации, либо за счет платежей из бюджета. Во многих случаях частной финансовой инициативы инвестор привлекается к дальнейшей эксплуатации объекта и организации его деятельности, вплоть до найма персонала. Объектами частной финансовой инициативы могут выступать объекты инфраструктуры (включая автомобильные и железные дороги), школы, больницы и др.

Частное финансирование (Private Funding) – финансирование проекта из частных источников.

Частный сектор (Private Sector) – экономические структуры, которые не контролируются государством, например, частные фирмы и компании, корпорации, частные банки, неправительственные организации и т. д.

Чистый дисконтированный доход (Net Present Value, NPV) – превышение интегральных (за расчетный период времени) дисконтированных денежных поступлений над интегральными дисконтированными денежными выплатами, обусловленными реализацией инвестиционного проекта.

Экономическая инновация* – инновация, связанная с совершенствованием в финансовой, платежной, бухгалтерской сферах деятельности.

Эксплуатационный риск (Operational Risk) – риск потери результата из-за неадекватных или нарушенных внутренних процессов, роли человеческого фактора и сбоя систем или из-за внешних событий в течение эксплуатационной фазы проекта.

Эффект (Effect Size) – результат, достигаемый за счет осуществления инвестиций, который может выражаться в дополнительном объеме доходов, денежного потока и т.д.

Эффективность (Effectiveness) – относительный эффект, соотношение показателей результатов и затрат на их достижение.

Эффективность инвестиционного проекта общественная – система показателей, учитывающих социально-экономические последствия осуществления проекта, включая внешние эффекты и общественные блага, и характеризующих целесообразность его осуществления для общества в целом.

Эффективность инвестиционного проекта коммерческая – система показателей, характеризующая целесообразность реализации проекта для предприятия-инициатора и (или) внешнего частного инвестора.

Эффективность инвестиционного проекта бюджетная – система показателей, характеризующая целесообразность реализации проекта для бюджетов различных уровней (определяется в случае использования бюджетных средств для финансирования инвестиционного проекта).


ОГОВОРКА
Республики Молдова

 

Решения об участии Республики Молдова в Межгосударственных программах инновационного сотрудничества и об их финансировании будут приниматься в каждом конкретном случае отдельно в соответствии с национальным законодательством.

 

Республика Молдова будет участвовать в реализации Программы и проектов, разработанных на основе Программы, которые предусматривают совершенствование или гармонизацию национального законодательства, только в той степени, в которой данные действия или проекты не будут противоречить международным обязательствам Республики Молдова.

 

Настоящее Решение вступит в силу для Республики Молдова после завершения внутригосударственных процедур.

 

Премьер-министр
Республики Молдова


В.Филат

 

 



[1] Решением Совета глав правительств СНГ от 19 ноября 2010 года название Программы изменено на следующее: «Межгосударственная программа инновационного сотрудничества государств – участников СНГ на период до 2020 года».

[2] Термин «показатели» в Программе трактуется в широком смысле слова – и как первичные показатели учета результатов инновационной деятельности, формируемые национальными системами государственной статистики, и как производные индикаторы, получаемые расчетным путем.

[3] Система показателей и индикаторов соответствует элементам Инновационного индекса Европейского союза (ИИЕС), разработанного для международных сопоставлений уровня и динамики инновационного развития (Innovation Union  Scoreboard 2010 – EUS) стран – членов ЕС с учетом требований Лиссабонской стратегии (2000 год), ориентированной на создание в его рамках конкурентоспособной и динамично развивающейся  экономики, основанной на знаниях.

Cм. 1. Innovation Union Scoreboard 2010 – Methodology report.  Draft report. January 2011. Hugo Hollanders & Stefano Tarantola. Maastricht University – Joint Research Center.

2. Rethinking the European Innovation Scoreboard: A New Methodology for 2008-2010. Sept. 2008. Hugo Hollanders & Adrina van Cruysen. Maastricht Economic and Social Research and Training Centre on Innovation and Technology.

[4] Эффект – следствие реализации программных мероприятий и проектов.

  Результат – итог реализации программных мероприятий и проектов.

[5] Утверждена Решением Совета глав правительств СНГ от 14 ноября 2008 года.

[6] Форсайт-исследование – документ, отражающий результаты исследования перспектив развития научного, научно-технического и технологического прогресса в конкретной предметной области.

[7] В качестве пилотных ТП национальными государственными заказчиками и национальными разработчиками Программы по предложению головного разработчика рассматриваются инициированные российскими компаниями, научными центрами и университетами три ТП:

1) медицина будущего; 2) промышленные биотехнологии; 3) глубокая переработка углеводородных ресурсов (процессы и катализаторы для нефтегазопереработки, нефтехимического и органического синтеза).

[8] Организация и форма финансовой  поддержки зависит от принятой схемы финансирования Программы в целом.

[9] Межгосударственный координационный совет по научно-технической информации (МКС НТИ), Международный центр научно-технической информации (МЦНТИ), Межгосударственный координационный  совет руководителей органов по науке и инновациям  стран СНГ, Межгосударственный совет по вопросам охраны промышленной собственности (МГСОПС), Межгосударственный совет по антимонопольной политике, Межгосударственный совет  по стандартизации, метрологии и сертификации (МГС), Совет по культурному сотрудничеству (СКС), Совместная рабочая комиссия государств – участников Соглашения о сотрудничестве по пресечению правонарушений в области интеллектуальной собственности. Межпарламентская Ассамблея государств – участников СНГ приняла четыре модельных закона по вопросам научно-технологического и инновационного развития: «Об инновационно-инвестиционной инфраструктуре», «О реализации прав государства на объекты интеллектуальной собственности в сфере науки и технологий», «О свободных экономических зонах» и «Об инновационной деятельности». При этом в Модельном законе «Об инновационной деятельности» прямо указывается на то, что он служит основой для уточнения понятий и положений, гармонизации национального законодательства и нормативно-правового обеспечения инновационной деятельности, разработки специальных законодательных и нормативных правовых актов, регулирующих отношения в сфере инновационной деятельности в государствах – участниках СНГ.

[10] С использованием мирового опыта (европейская программа IDEAS, ERC Starting Grants, ERC Advanced Grants и др.).

[11] Опыт научно-технической политики экономически развитых государств  свидетельствует о том, что широкомасштабные инвестиции со стороны негосударственных структур в промышленное освоение разработок, созданных за счет бюджета, возможны только при введении правовых норм, согласно которым такие структуры, участвующие в финансировании, могут получать исключительные права на результаты научно-технической деятельности. Публичный интерес государства при реализации интеллектуальной собственности обеспечивается главным образом не в результате получения прибыли за счет распоряжения правами на нее либо от продаж созданной на ее основе продукции, а путем рас­ширения конкурентоспособных секторов экономики, увеличения налогооблагаемой базы и повышения занятости населения.

[12] Прежде всего Модельный закон «Об инновационной деятельности» (2006 год), который не соответствует не только существующим в этой области международным стандартам, но и состоянию нормативно-правовой базы отдельных государств – участников СНГ в этой  области.

[13] Предложение Постоянной комиссии МПА СНГ по науке и образованию: Санкт-Петербург, постановление от 27 октября 2010 года «О проекте Межгосударственной целевой программы инновационного сотрудничества государств – участников СНГ на период до 2020 года».

[14]  Модельный гражданский кодекс (постановление от 17 февраля 1996 года №  7-4), Модельный налоговый кодекс (постановление от 25 ноября 2008 года № 31-11) и Модельный таможенный кодекс СНГ (постановление от 25 ноября 2008 года № 31-22).

[15] В Информационной карте обязательными для заполнения являются только поля, отмеченные знаком «*». Заполнение информационной карты ведется без каких-либо ограничений на количество знаков и меток.

[16] В соответствии с Межгосударственным стандартом Единой системы конструкторской документации ГОСТ 2.103-68, Москва, 2002.

[17] В соответствии с классификатором видов экономической деятельности Европейского союза (NACE Rev.1.1, 2002).

[18] Создание принципиально новых видов продукции

[19] Мероприятия по разработке документов (Инновационной стратегии СНГ, Модельного инновационного кодекса СНГ, новой редакции Модельного закона об инновационной деятельности), а также по разработке информационных баз и систем будут в установленном порядке включены в состав соответствующих МЦП .

* Здесь и далее – определения терминов, утвержденные Межгосударственным стандартом ГОСТ 31279-2004 «Инновационная деятельность: термины и определения».

[20] Различают субъекты трех типов: бесприбыльные – субсидируемые местными органами, организациями; прибыльные – частные организации; филиалы высших учебных заведений.

[21] Техническое решение в любой области, относящееся к продукту (в частности, устройству, веществу, штамму микроорганизма, культуре клеток растений или животных) или способу (процессу осуществления действий над материальным объектом с помощью материальных средств). Изобретение является новым, если оно не известно из уровня техники. Изобретение имеет изобретательский уровень, если оно для специалиста явным образом не следует из уровня техники. Уровень техники включает любые сведения, ставшие общедоступными в мире до даты приоритета изобретения. Изобретение является промышленно применимым, если оно может быть использовано в промышленности, сельском хозяйстве, здравоохранении и других отраслях деятельности.

[22] К инновационной инфраструктуре относят организа­ции, способствующие инновационной деятельности: инновационно-технологические центры, технологические инкубаторы, технопарки, учебно-деловые центры и другие специализированные организации.

[23] Компонентами маркетингового предложения являются товарные предложения, ценообразование, стимулирование продажи, формы доведения инновации до потребителей.

[24] Выделяют различные виды инновационных проектов: а) создание нового: бизнеса, продукции, услуги, технологии, метода, предприятия, подразделения, системы; б) внедрение новшества (переход на выпуск новой продукции, переход на новую технологию, внедрение новой системы чего-либо, обновление какого-либо элемента производственно-хозяйственной системы); в) подготовка предприятия, коллектива, сотрудников, информационно-коммуникационных технологий, материально-технической базы, производства, организационного обеспечения, системы управления к внедрению новшества; г) логистика потока информации, идей, инноваций, знаний, компетенций; д) маркетинг инноваций; е) новые услуги по сервисной поддержке нового товара.

[25] К инновационному проекту, например, относят ком­плексный план действий, нацеленный на создание или изменение кон­кретной системы посредством превращения новшества в нововведение.

[26] В общем виде инновационный процесс может включать: исследования и разработки; освоение в производстве; изготовление; содействие в реализации, применении, обслуживании; утилизацию после использования.

[27] Инновация в области организации и управления производством, социальных или информационных технологий не относится к технологической инновации.

[28] К научно-технической деятельности относятся также работы по научно-методическому, патентно-лицензионному, программному, организационно-методическому и техническому обеспечению непосредственного проведения научных исследований и разработок, а также их распространение и применение результатов.

[29] К научно-технической продукции относятся научная продукция, конструкторская и технологическая документация, программные средства, сопроводительная документация, модели, макеты, опытные образцы изделий, материалов, веществ, нормативные документы.

К научной продукции относятся результаты исследований, содержащихся в отчетах о НИР, докладах, описаниях, монографиях и других печатных изданиях.

[30] Научные исследования могут быть фундаментальными и прикладными.

[31] Структурными компонентами являются организации частного и государственного сектора, которые во взаимодействии друг с другом в рамках юридических и неформальных норм поведения обес­печивают и ведут инновационную деятельность в масштабе государст­ва. Эти организации действуют во всех сферах, связанных с инноваци­онным процессом в исследованиях и разработках, образовании, произ­водстве, сбыте и обслуживании нововведений, финансировании этого процесса и его юридическо-правовом обеспечении.

[32] Продукт-инновация направлен на производство и представление на рынок сбыта новой продукции (изделий), для которых предполагаемая область применения (использования), функциональные характеристики, признаки, конструктивное выполнение, дополнительные услуги, а также состав применяемых материалов и компонентов являются новыми или в значительной степени отличаются в сравнении с ранее выпускаемой продукцией (изделиями). Такие инновации, как правило, основаны на принципиально новых технологиях либо на сочетании новых и существующих технологий.

[33] Например, проектный цикл, принятый ЕС, состоит из пяти этапов: программирование (цели, приоритеты), определение (идеи, решение о финансировании), формулирование (планы действий), осуществление (мобилизация ресурсов, выполнение работ), оценка (результаты, распространение опыта и лучшей практики).

[34] В процесс-инновацию включают также новые или усовершенствованные методы и технологии, уже реализованные в производственной практике других предприятий и распространяемые через технологический обмен (беспатентные лицензии, ноу-хау, консультации).

[35] Разработка новой продукции, технологий включает проведение опытно-конструкторских (при создании продукции) и опытно-технологических работ (при создании материалов, веществ, технологий).

[36] Компонентом технологического полиса, как правило, является наличие двух-трех самых передовых отраслей промышленности, мощной группы государственных либо частных университетов, научно-исследовательских институтов, а также жилой зоны с хорошо развитой сетью дорог, школ, торговых и культурных центров.